User's Guide: Story Behind
User's Guide Contents
Story Behind the Psalm
In our Story Behind layer we approach each psalm like a puzzle, but some of the pieces are missing. Take for example Psalm 3. In this psalm we have a number of events referred to in the psalm, and we can think of each event like a piece of the whole puzzle of the story behind Psalm 3.
How do these events fit together into one coherent, meaningful whole? How can we arrange them into one coherent story that makes sense of all the different parts? This is the task of our Story Behind layer.
The Story Behind page for each psalm begins with
- The Summary Story Triangle: A summary of how all parts of the psalm fit together coherently
Beneath the summary triangle, five further resources are arranged in tabs:
- Background: A summary of the psalm's context
- Expanded Paraphrase: The text of the psalm with all of the missing puzzle pieces supplied
- Detailed Story Triangles: Detailed map of how all the parts of the psalm fit together coherently
- Assumptions Table: Research data
- Imagery: Analysis of metaphorical language
Summary Triangle
Our story triangles are a tool used to visualize the story. Every genuine story has three main sections: rising tension (some kind of problem or challenge), the turning point (the climax where the tension is resolved or the challenge is overcome), and the falling action (what happens after the turning point).
In our Story Behind layer we analyse every single event and idea in the psalm and organize them into this story format. Consider the example of Psalm 3 :
Legend
| Story Triangles legend | |
|---|---|
| Propositional content (verse number) | Propositional content, the base meaning of the clause, is indicated by bold black text. The verse number immediately follows the correlating proposition in black text inside parentheses. |
| Common-ground assumption | Common-ground assumptions[1] are indicated by gray text. |
| Local-ground assumption | Local-ground assumptions[2] are indicated by dark blue text. |
| Playground assumption | Playground assumptions[3] are indicated by light blue text. |
| The point of the story at which the psalm takes place (as a speech event) is indicated by a gray star. | |
| If applicable, the point of the story at which the psalm BEGINS to take place (as a speech event) is indicated with a light gray star. A gray arrow will travel from this star to the point at which the psalm ends, indicated by the darker gray star. | |
| A story that repeats is indicated by a circular arrow. This indicates a sequence of either habitual or iterative events. | |
| A story or event that does not happen or the psalmist does not wish to happen is indicated with a red X over the story triangle. | |
| Connections between propositions and/or assumptions are indicated by black arrows with small text indicating how the ideas are connected. | |
| Note: In the Summary triangle, highlight color scheme follows the colors of participant analysis. | |
As you can see here from Psalm 3, we have the rising tension between David and his adversaries, led by Absalom his son. This leads to the turning point where YHWH rises up and saves David, leading to the falling action of shame for the adversaries and honor for David.
We then put a star () to represent where the actual words of the psalm occur within this story. In this case, the words of Psalm 3 are David’s prayer for help, so the star comes in the part where David calls out to YHWH to save him. Other psalms, like Psalm 100 , take place after the turning point. Psalms can also take place over multiple events on the story triangle, which we represent with two stars connected by a line. Take, for example, Psalm 2 , where the first star begins before the turning point, with YHWH laughing at the rebellious nations, and the second star occurs after the turning point.
The story represented in the triangle is also written up in a short paragraph beneath the triangle.This resource is forthcoming. Here is the example for Psalm 3:
This summary story triangle is complemented by five further sections:
The background tab is split into two sections: Background ideas and Background situation.
Background ideas
Here you will find important information for understanding the psalm in its ancient Biblical and Ancient Near Eastern context. For Psalm 3, for example, you will find notes on the whole situation with Absalom (described in 2 Samuel), on YHWH’s covenant with David, and the significance of David falling asleep amidst a military threat. For Psalm 2, there are notes, for example, on Father-Son inheritance in ancient Israel and the rebellion of lesser kings against greater rulers in the Ancient Near East.
Background situation
The background situation outlines the most important events leading up to the time when the words of the psalm are spoken. For example, the background situation here shows the key moments of the conflict between David and Absalom leading up to David’s prayer in Psalm 3.
Expanded Paraphrase
In the paraphrase tab you can read our expanded paraphrase. Here we try to complete the whole puzzle, filling in the missing pieces. The actual text of the psalm is in bold, and then we add in all the implied details in italics. This allows us to fill in the blanks and view the psalm as a coherent, meaningful whole. Below is an example from Psalm 3:
| Text (Hebrew) | Verse | Expanded Paraphrase |
|---|---|---|
| מִזְמ֥וֹר לְדָוִ֑ד בְּ֝בָרְח֗וֹ מִפְּנֵ֤י ׀ אַבְשָׁל֬וֹם בְּנֽוֹ׃ | 1 | A psalm. By David, the anointed king of Israel. After David sinned against YHWH (2 Sam 11), YHWH said that he would bring trouble upon David from David's own house (2 Sam. 12:11). One of the members of David's house was Absalom, his third-born son. Absalom plotted a rebellion, gained a large following, and was proclaimed king in place of David. If David had stayed in Jerusalem, he and his men would have been captured by Absalom and the city would have been destroyed. So David told his men, "Come! We must flee, or none of us will escape from Absalom. We must leave immediately, or he will move quickly to overtake us and bring ruin on us and put the city to the sword" (2 Sam 15:14, NIV). So David and his men left Jerusalem. He prayed this psalm during the time when he was fleeing from Absalom, his son. |
| יְ֭הוָה מָֽה־רַבּ֣וּ צָרָ֑י רַ֝בִּ֗ים קָמִ֥ים עָלָֽי׃ | 2 | YHWH, how my adversaries, led by my son Absalom, have become many!"The conspiracy has gained strength, and Absalom's following has continually increased" (cf. 2 Sam 15:12). Many are those rising against me. |
| רַבִּים֮ אֹמְרִ֪ים לְנַ֫פְשִׁ֥י אֵ֤ין יְֽשׁוּעָ֓תָה לּ֬וֹ בֵֽאלֹהִ֬ים סֶֽלָה׃ | 3 | Many are those who think that you no longer delight in me and that you have rejected me (cf. 2 Sam. 15:26; 16:8). For this reason, they are hope of saying about me, " God won't save him! There is no hope of victory for him in God!" Selah. |
| וְאַתָּ֣ה יְ֭הוָה מָגֵ֣ן בַּעֲדִ֑י כְּ֝בוֹדִ֗י וּמֵרִ֥ים רֹאשִֽׁי׃ | 4 | But they are wrong. You have not rejected me. You have promised that your covenant loyalty would never leave me. So I trust in you. Despite what they say, I know that you will give me victory, for you, YHWH, are a shield for me, to protect me from their attacks and give me victory in the battle. You will restore my honor, which has been turned to shame ever since my own son usurped my throne, and you are the one who lifts my head, who will confer honor upon me and restore me to my former position. |
| ק֭וֹלִי אֶל־יְהוָ֣ה אֶקְרָ֑א וַיַּֽעֲנֵ֨נִי מֵהַ֖ר קָדְשׁ֣וֹ סֶֽלָה׃ | 5 | I trust in YHWH, because he has shown himself to be faithful time and time again. This is how it always happens: I call aloud to YHWH during times of trouble like what I am facing now, and he answers me from Zion, his holy mountain, and rescues me from my enemies. Selah. |
| אֲנִ֥י שָׁכַ֗בְתִּי וָֽאִ֫ישָׁ֥נָה הֱקִיצ֑וֹתִי כִּ֖י יְהוָ֣ה יִסְמְכֵֽנִי׃ | 6 | Even last night, YHWH proved himself to be a faithful protector! Last night, even though my enemies are trying to kill me, I lay down in peace and fell asleep. I was able to fall asleep because I was confident in YHWH's protection. And, sure enough, I woke up without being harmed, because YHWH supports me. |
| לֹֽא־אִ֭ירָא מֵרִבְב֥וֹת עָ֑ם אֲשֶׁ֥ר סָ֝בִ֗יב שָׁ֣תוּ עָלָֽי׃ | 7 | With YHWH as my protector, I will not be afraid of tens of thousands of armed people who have taken position against me all around to harm me. |
| ק֘וּמָ֤ה יְהוָ֨ה ׀ הוֹשִׁ֘יעֵ֤נִי אֱלֹהַ֗י כִּֽי־הִכִּ֣יתָ אֶת־כָּל־אֹיְבַ֣י לֶ֑חִי שִׁנֵּ֖י רְשָׁעִ֣ים שִׁבַּֽרְתָּ׃ | 8 | Instead, I will call on my God to save me: Rise up, YHWH, against those who are rising up against me! Save me, my God, and give me the victory that they say you won't give! I know you will rise up and save me, for this is what you have always done! In the past, you have struck all my enemies on the jaw, resulting in their public humiliation. You have broken wicked people's teeth, rendering them harmless, unable to devour me. |
| לַיהוָ֥ה הַיְשׁוּעָ֑ה עַֽל־עַמְּךָ֖ בִרְכָתֶ֣ךָ סֶּֽלָה׃ | 9 | Victory is YHWH's! And YHWH is my God. And so, despite what my enemies are saying, I will have victory in God. For not only does YHWH determine who is victorious, but YHWH also shows favor to his people. Your blessing, YHWH, is not on your enemies, but on your people, your true people, those who have aligned themselves with your will and have supported me as your chosen king. Selah. |
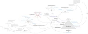
Story Triangles
Here you will find our Detailed Story Triangles, which provide the foundation for the Summary Story Triangle (see above). In these detailed triangles, we take every single proposition and assumption (on these, see the chart in the Assumptions tab) and arrange them into one comprehensive and coherent mental representation of the whole psalm. This is one of the most challenging and rewarding parts of our Layer-by-Layer resources.
A few key points will orient you to these detailed triangles:
- Central Triangle: Most psalms will have one central triangle which forms the core, and upon which the simple summary triangle is based. This central triangle is colored grey, compared to the other white triangles. As you can see for Ps 3 the central triangle has the title in the middle “Victory is YHWH’s”, and the turning point at the top corresponds to the turning point the summary triangle above (“YHWH rises up” “David’s God saves him”). Your main focus should be this central triangle and the events included around it. Most psalms will then have a number of secondary triangles and other elements branching off of this central triangle.
- Secondary Triangles: Secondary triangles are connected to the central triangle using arrow lines, and the nature of each connection is specified with text along that line. For example, the first event on the central triangle is “David’s adversaries become many”. This has a line pointing down to the left with the words “see for more detail”, which brings you to a secondary triangle going into more detail on the surrounding events. Meanwhile, the third event in the triangle is “David lies down” and “David falls asleep”. This has an arrow connecting to it with the words “that’s why”. If you follow that arrow, you arrive at a whole complex of ideas, propositions, and assumptions which provide the basis for David’s decision to lie down and sleep.
- Propositions and Assumptions: Propositional content taken directly from the text of the psalm appears in black bold font. Common-ground assumptions in gray, local-ground assumptions in dark blue, and playground assumptions in light blue. For more on these assumptions and propositions, see the Assumptions tab.
- All symbols in the triangles are explained in the Legend, which can be expanded just above the main summary triangle at the top of the page.
Assumptions Table
In the assumptions tab, you will find our detailed Assumptions Table, where we store all of the data and analysis for our Story Behind layer. The table provides the foundation for everything else in the Story Behind layer.
The table is split into three main sections (click to jump to section):
| Text | Proposition | Assumptions |
|---|
The example below is from Psalm 3:6:
| V. | Text (Hebrew) | Text (CBC) | Proposition (Story Behind) | common ground | local ground | playground |
|---|---|---|---|---|---|---|
| 6 | אֲנִ֥י שָׁכַ֗בְתִּי וָֽאִ֫ישָׁ֥נָה | I lay down and fell asleep. | David lies down.
David falls asleep. |
• Night sometimes offered an opportune time to strike an enemy, while the enemy was weak and resting. "I would choose twelve thousand men and set out tonight (הַלָּיְלָה) in pursuit of David. I would attack him while he is weary and weak" (2 Sam 17:1-2, NIV).
|
||
| הֱקִיצ֑וֹתִי כִּ֖י יְהוָ֣ה יִסְמְכֵֽנִי׃ | I woke up, because YHWH supports me. | David wakes up.
YHWH supports David. |
• David did not die in his sleep.
|
• YHWH supported David through the night
|
Text
In the text section, there are three columns:
| VerseThe text for this table is divided by clause. | Text (Hebrew) | Text (CBC)The Close-but-clear translation (CBC) exists to provide a window into the Hebrew text according to how we understand its syntax and word-to-phrase-level semantics. It is designed to be "close" to the Hebrew, while still being "clear." Specifically, the CBC encapsulates and reflects the following layers of analysis: grammar, lexical semantics, phrase-level semantics, and verbal semantics. It does not reflect our analysis of the discourse or of poetics. It is not intended to be used as a stand-alone translation or base text, but as a supplement to Layer-by-Layer materials to help users make full use of these resources. |
|---|---|---|
| 2 | יְ֭הוָה מָֽה־רַבּ֣וּ צָרָ֑י | YHWH, how my adversaries have become many! |
Propositional Content
Propositional content is "that part of the meaning of a clause or sentence that is constant, despite changes in such things as the voice or illocutionary force of the clause.""Proposition," SIL Glossary of Linguistic Terms. Propositional content is sometimes called simply "proposition," but to minimize the risk of confusion with a different sense of the term ("declarative statement"), the preferred term here is propositional content. It refers to "the kind of situation or event described by the underlying proposition."Kroeger 2018, 186. Consider, for example, the following sentences:
- John threw the ball to Bill.
- It was John who threw the ball to Bill.
- The ball was thrown to Bill by John.
- John throws the ball to Bill.
- John will throw the ball to Bill.
- John, throw the ball to Bill!
- Did John throw the ball to Bill?
- John will not throw the ball to Bill.
- (Bill says), "John, throw me the ball!"
These sentences vary in voice, tense, illocutionary force,See Speech Acts. negation, person, and pragmatic marking, but they all share the same propositional content: "John throws the ball to Bill." (For the sake of convenience and consistency, we will use third-person present tense indicative sentences to express the propositional content of a sentence.)
Consider now the clauses of Psalm 3:7-8. The propositional content of these clauses may be expressed as follows.
| V. | Text (Hebrew) | Text (CBC) | Proposition (Story Behind) |
|---|---|---|---|
| 7 | לֹֽא־אִ֭ירָא מֵרִבְב֥וֹת עָ֑ם | I will not be afraid of tens of thousands of people | David is afraid of tens of thousands of people. |
| אֲשֶׁ֥ר סָ֝בִ֗יב שָׁ֣תוּ עָלָֽי׃ | who have taken position against me all around. | Tens of thousands of people take position against David all around. | |
| 8 | ק֘וּמָ֤ה יְהוָ֨ה ׀ הוֹשִׁ֘יעֵ֤נִי אֱלֹהַ֗י | Rise up, YHWH! Save me, my God! | YHWH rises up.
David's God saves him. |
| כִּֽי־הִכִּ֣יתָ אֶת־כָּל־אֹיְבַ֣י לֶ֑חִי | For you have struck all my enemies on the jaw. | YHWH strikes all of David's enemies on the jaw. | |
| שִׁנֵּ֖י רְשָׁעִ֣ים שִׁבַּֽרְתָּ׃ | You have broken wicked people's teeth. | YHWH breaks wicked people's teeth. |
Assumptions
Once we have identified the propositional content, we ask, “what would the world have to be like for this [proposition] to be true?”Kroeger 2018, 47. That is, what does this proposition presuppose about the world? What does it entail? What might be implied? In what kind of situation does this make sense? In other words, what assumptions are bound up with this proposition? We distinguish three kinds of assumptions:
- Common-ground assumptions
- Local-ground assumptions
- Playground assumptions
Common-Ground
Common-ground assumptions include information shared by the speaker and hearers. In our analysis, we mainly use this category for Biblical/ANE background - beliefs and practices that were widespread at this time and place. This is the background information necessary for understanding propositions that do not readily make sense to those who are so far removed from the culture in which the proposition was originally expressed.
| V. | Text (Hebrew) | Text (CBC) | Proposition (Story Behind) | common ground |
|---|---|---|---|---|
| 1 | מִזְמ֥וֹר לְדָוִ֑ד בְּ֝בָרְח֗וֹ מִפְּנֵ֤י ׀ אַבְשָׁל֬וֹם בְּנֽוֹ׃ | A psalm. By David. When he was fleeing from Absalom, his son. | David flees from Absalom, his son. | • Absalom is David's third-born son, the first by his wife Ma'acha, daughter of Talmi, king of Geshur (a "small Aramaic state between Bashan and Hermon" [HALOT]) (2 Sam 3:3) • For the story of Absalom's rebellion, see 2 Sam 15-19:11. • "Then David said to all his officials who were with him in Jerusalem, 'Come! We must flee (וְנִבְרָחָה), or none of us will escape from Absalom (מִפְּנֵי אַבְשָׁלוֹם). We must leave immediately, or he will move quickly to overtake us and bring ruin on us and put the city to the sword'" (2 Sam 15:14, NIV).
|
All common-ground assumptions include references to primary and/or secondary sources. The Hebrew Bible itself is often the best source to use for understanding the background of a proposition, for example with instances in the Hebrew Bible where similar language or imagery occurs. In addition to the Hebrew Bible itself, we also check other ancient texts related to the Hebrew Bible.
Local-Ground
Local-ground assumptions are those propositions which are necessarily true if the text is true. They include both presuppositions and entailments.
Presuppositions are those implicit propositions which are assumed to be true by an explicit proposition. Entailments are those propositions which are necessarily true if a proposition is true.
Consider, for example, the following proposition: "the man killed his cat." This proposition presupposes that "the man has a cat." An entailment of this proposition is that "the cat is dead."
| V. | Text (Hebrew) | Text (CBC) | Proposition (Story Behind) | local ground |
|---|---|---|---|---|
| 2 | יְ֭הוָה מָֽה־רַבּ֣וּ צָרָ֑י | YHWH, how my adversaries have become many! | David's adversaries become many. | • David has adversaries.
|
Playground
Whereas local-ground assumptions are inferences which are necessarily true if the text is true, play-ground assumptions are those inferences which might be true if the text is true.
| V. | Text (Hebrew) | Text (CBC) | Proposition (Story Behind) | playground |
|---|---|---|---|---|
| 3b | אֵ֤ין יְֽשׁוּעָ֓תָה לּ֬וֹ בֵֽאלֹהִ֬ים סֶֽלָה׃ | "There is no victory for him in God!" Selah. | There is no victory for David in God. | • David's enemies have reason to think that he has been abandoned by God.
|
Once we have laid out all of the propositions and assumptions for every clause, we are ready to begin mapping this into one coherent mental representation in our detailed story triangles. For this see Tab #3.
Imagery Tables
In our imagery tables, we analyze the most important cases of imagery and metaphorical language in each psalm. Consider the following example from Ps 37:2, where the text reads “For they [the wicked] will soon wither like grass…”
As you can see here, we have two “inputs”, two different things that are compared to each other, in this case, grass (input 1) and wicked people (input 2).
In this table, we go through the key characteristics and functions that apply to each of the inputs, and we provide detailed notes from other references in the Hebrew Bible and ANE.ANE: Ancient Near East So, for example, with grass and wicked people, both have a beginning, a place, an ability (or lack thereof) to last, and end, and a cause of their end.
Beneath these characteristic of each individual input, we analyse the blend of the two inputs: in this case, the “grass-like wicked person”.
Within this blend section, we include what is called implicatures: listing out the implications (playground assumptions - see Tab #4) resulting from the blend. In this case, the implication of wicked people being compared to grass is that they sprout up quickly (like grass), they sprout up everywhere (like grass), they have no root (like grass), and they fade away in hardship (like grass).
Finally, we include a note on figure prominence, ranking how prominent and important the image is within the psalm.
- ↑ Common-ground assumptions include information shared by the speaker and hearers. In our analysis, we mainly use this category for Biblical/ANE background - beliefs and practices that were widespread at this time and place. This is the background information necessary for understanding propositions that do not readily make sense to those who are so far removed from the culture in which the proposition was originally expressed.
- ↑ Local-ground assumptions are those propositions which are necessarily true if the text is true. They include both presuppositions and entailments. Presuppositions are those implicit propositions which are assumed to be true by an explicit proposition. Entailments are those propositions which are necessarily true if a proposition is true.
- ↑ Whereas local-ground assumptions are inferences which are necessarily true if the text is true, play-ground assumptions are those inferences which might be true if the text is true.


