Psalm 29 Story Behind
About the Story Behind Layer
The Story Behind the Psalm shows how each part of the psalm fits together into a single coherent whole. Whereas most semantic analysis focuses on discrete parts of a text such as the meaning of a word or phrase, Story Behind the Psalm considers the meaning of larger units of discourse, including the entire psalm.
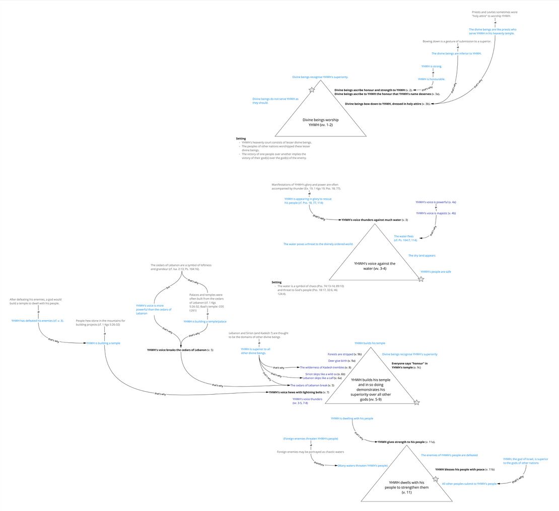
The goal of this layer is to reconstruct and visualize a mental representation of the text as the earliest hearers/readers might have conceptualized it. We start by identifying the propositional content of each clause in the psalm, and then we identify relevant assumptions implied by each of the propositions. During this process, we also identify and analyze metaphorical language (“imagery”). Finally, we try to see how all of the propositions and assumptions fit together to form a coherent mental representation. The main tool we use for structuring the propositions and assumptions is a story triangle, which visualizes the rise and fall of tension within a semantic unit. Although story triangles are traditionally used to analyze stories in the literary sense of the word, we use them at this layer to analyze “stories” in the cognitive sense of the word—i.e., a story as a sequence of propositions and assumptions that has tension.
Summary Triangle
The story triangle below summarises the story of the whole psalm. We use the same colour scheme as in Participant Analysis. The star icon along the edge of the story-triangle indicates the point of the story in which the psalm itself (as a speech event) takes place. We also include a theme at the bottom of the story. The theme is the main message conveyed by the story-behind.
| Story Triangles legend | |
|---|---|
| Propositional content (verse number) | Propositional content, the base meaning of the clause, is indicated by bold black text. The verse number immediately follows the correlating proposition in black text inside parentheses. |
| Common-ground assumption | Common-ground assumptions[1] are indicated by gray text. |
| Local-ground assumption | Local-ground assumptions[2] are indicated by dark blue text. |
| Playground assumption | Playground assumptions[3] are indicated by light blue text. |
| The point of the story at which the psalm takes place (as a speech event) is indicated by a gray star. | |
| If applicable, the point of the story at which the psalm BEGINS to take place (as a speech event) is indicated with a light gray star. A gray arrow will travel from this star to the point at which the psalm ends, indicated by the darker gray star. | |
| A story that repeats is indicated by a circular arrow. This indicates a sequence of either habitual or iterative events. | |
| A story or event that does not happen or the psalmist does not wish to happen is indicated with a red X over the story triangle. | |
| Connections between propositions and/or assumptions are indicated by black arrows with small text indicating how the ideas are connected. | |
| Note: In the Summary triangle, highlight color scheme follows the colors of participant analysis. | |
Background ideas
Following are the common-ground assumptionsCommon-ground assumptions include information shared by the speaker and hearers. In our analysis, we mainly use this category for Biblical/Ancient Near Eastern background. which are the most helpful for making sense of the psalm.
- YHWH's heavenly court consists of lesser divine beings ('gods') whose duty it is to serve him (cf. 1 Kings 22:19; Job 1:6; 2:1; 38:7; Pss. 82; 89:6-7). The peoples of other nations worshipped these lesser divine beings (cf. Ps. 96:4-10; Isa. 36:18-20).
- The victory of one people over another implies the victory of their god(s) over the god(s) of the enemy (cf. Ex. 12:12; 14-15; Josh. 10:14; 2 Sam. 5:24; Isa. 36:18-20)
- Water is a symbol of chaos (Pss. 74:13-14; 89:10) and threat to God's people (Pss. 18:17, 32:6; 124:4). It could be used to symbolize foreign enemies (cf. Pss. 18:17-18; 46:4, 7).
- After defeating his enemies, a god would build a temple to dwell with his people (e.g., Baal myth COS I:241ff). Such temples were prototypically made of cedar (of Lebanon) and stone (cf. 1 Kgs 5:26-32; Baal myth COS I:261)
- YHWH sent "the Flood" to destroy the earth in the days of Noah (Gen. 6ff). Afterwards, he drove back the waters (Gen. 8:1f) and rescued Noah and his family (Gen. 8:1f).
- The following pattern of events is part of Israel's heritage: (1) YHWH triumphs over waters, (2) YHWH builds a temple, (3) Divine beings praise YHWH.
Background situation
The background situation is the series of events leading up to the time in which the psalm is spoken. These are taken from the story triangle – whatever lies to the left of the star icon.
Expanded Paraphrase
The expanded paraphrase seeks to capture the implicit information within the text and make it explicit for readers today. It is based on the CBC translation and uses italic text to provide the most salient background information, presuppositions, entailments, and inferences.
| Expanded paraphrase legend | |
|---|---|
| Close but Clear (CBC) translation | The CBC, our close but clear translation of the Hebrew, is represented in bold text. |
| Assumptions | Assumptions which provide background information, presuppositions, entailments, and inferences are represented in italics. |
| Text (Hebrew) | Verse | Expanded Paraphrase |
|---|---|---|
| מִזְמ֗וֹר לְדָ֫וִ֥ד הָב֣וּ לַֽ֭יהוָה בְּנֵ֣י אֵלִ֑ים הָב֥וּ לַ֝יהוָ֗ה כָּב֥וֹד וָעֹֽז׃ | 1 | We have won a military victory over our enemy, who serves other gods, and the victory of one people over another implies the victory of their god(s) over the god(s) of the enemy. And so I say to the 'gods' whom YHWH has defeated: Ascribe to YHWH, divine beings (the victory he has won over you)! Ascribe to YHWH glory and strength! |
| הָב֣וּ לַֽ֭יהוָה כְּב֣וֹד שְׁמ֑וֹ | 2 | Ascribe to YHWH the glory that his name deserves! Bowing down is a gesture of submission to a superior, and you divine beings have been shown to be inferior to YHWH. So, Bow down to YHWH, dressed in holy attire like priests and Levites who wear holy attire and whose job it is to serve YHWH. You divine beings now have to serve YHWH who defeated you. YHWH's victory over our enemy may be described in terms of YHWH's ancient victory over the waters of the Flood... |
| ק֥וֹל יְהוָ֗ה עַל־הַ֫מָּ֥יִם אֵֽל־הַכָּב֥וֹד הִרְעִ֑ים יְ֝הוָ֗ה עַל־מַ֥יִם רַבִּֽים׃ | 3 | I hear The sound of YHWH against the water which is a symbol of chaos and danger and is sometimes used to represent human enemies! The glorious God has thundered. YHWH has thundered against many waters. In the Flood, the waters threatened the divinely ordered world, but YHWH appeared in power and glory to bring salvation and restore order. At his thunderous rebuke, the waters fled in fearful haste and YHWH's people were safe. In the same way, YHWH has thundered against our enemies, and they have fled. |
| קוֹל־יְהוָ֥ה בַּכֹּ֑חַ ק֥וֹל יְ֝הוָ֗ה בֶּהָדָֽר׃ | 4 | I hear The sound of YHWH (thundering) in power! I hear The sound of YHWH (thundering) in majesty. |
| ק֣וֹל יְ֭הוָה שֹׁבֵ֣ר אֲרָזִ֑ים וַיְשַׁבֵּ֥ר יְ֝הוָ֗ה אֶת־אַרְזֵ֥י הַלְּבָנֽוֹן׃ | 5 | It is well known that, after defeating his enemies, a god would build a temple/palace to dwell with and rule over his people. For example, after Baal was said to have defeated the Sea, he built a temple/palace. Now that YHWH has defeated the chaotic waters, he is building a heavenly temple as a symbol of his dominion. I hear The sound of YHWH breaking cedars a symbol of loftiness and grandeur to use in the construction of his temple, and YHWH is breaking the cedars of Lebanon which were used in the construction of temples, including Baal's and YHWH's |
| וַיַּרְקִידֵ֥ם כְּמוֹ־עֵ֑גֶל לְבָנ֥וֹן וְ֝שִׂרְיֹ֗ן כְּמ֣וֹ בֶן־רְאֵמִֽים׃ | 6 | and he with his thunderous voice is causing Lebanon the mountain range on which the cedars are located, which is thought to be the home of many gods to skip in fear like a calf, and (he causes) Sirion also known as Mt. Hermon, which lies just to the east of the Lebanon mountain range and which is also thought to be a dwelling place of gods (to skip) in fear like a wild ox. YHWH is greater than the gods in Lebanon and Sirion, and he is forcing them to serve him by yielding materials for his temple. |
| קוֹל־יְהוָ֥ה חֹצֵ֗ב לַהֲב֥וֹת אֵֽשׁ׃ | 7 | Temples require stone as well as wood, and people hew stone in the mountains. I hear The sound of YHWH hewing stone in the mountains of Lebanon and Sirion, not with a pick-axe, but with lightning bolts. in order to construct his temple. |
| יָחִ֥יל יְ֝הוָ֗ה מִדְבַּ֥ר קָדֵֽשׁ׃ | 8 | As he breaks cedars and mines stone with blasts of thunder and lightning YHWH's thunderous voice causes the wilderness the uninhabited place where wood and stone are gathered to tremble in fear. YHWH causes the wilderness of Kadesh an area near Lebanon and Sirion which, like Lebanon and Sirion, may be associated with other gods to tremble in fear thereby demonstrating YHWH's superiority over other gods and nature. |
| ק֤וֹל יְהוָ֨ה ׀ יְחוֹלֵ֣ל אַיָּלוֹת֮ וַֽיֶּחֱשֹׂ֪ף יְעָ֫ר֥וֹת וּבְהֵיכָל֑וֹ כֻּ֝לּ֗וֹ אֹמֵ֥ר כָּבֽוֹד׃ | 9 | YHWH's thunderous voice causes fallow deer which are in the wilderness to go into labour and give birth and YHWH's voice strips the leaves off of trees in the forests, and in his newly constructed temple everyone i.e., all of the divine beings who serve him is saying,"YHWH deserves all Glory!" |
| יְ֭הוָה לַמַּבּ֣וּל יָשָׁ֑ב וַיֵּ֥שֶׁב יְ֝הוָ֗ה מֶ֣לֶךְ לְעוֹלָֽם׃ | 10 | In his newly built heavenly temple, YHWH sat enthroned over the Flood, and just as he sat enthroned then, so YHWH sits enthroned still today as king forever and he has once again demonstrated his strength by defeating our enemies and their 'gods.' |
| יְהוָ֓ה ׀ יְבָרֵ֖ךְ אֶת־עַמּ֣וֹ בַשָּׁלֽוֹם׃ | 11 | YHWH who dwells in his temple with his people gives strength to his people so that they have victory in battle. YHWH defeats the enemies of his people, just as he defeated the chaotic waters in the days of Noah, and thus he blesses his people with peace. |
There are currently no Imagery Tables available for this psalm.
Bibliography
Footnotes
- ↑ Common-ground assumptions include information shared by the speaker and hearers. In our analysis, we mainly use this category for Biblical/ANE background - beliefs and practices that were widespread at this time and place. This is the background information necessary for understanding propositions that do not readily make sense to those who are so far removed from the culture in which the proposition was originally expressed.
- ↑ Local-ground assumptions are those propositions which are necessarily true if the text is true. They include both presuppositions and entailments. Presuppositions are those implicit propositions which are assumed to be true by an explicit proposition. Entailments are those propositions which are necessarily true if a proposition is true.
- ↑ Whereas local-ground assumptions are inferences which are necessarily true if the text is true, play-ground assumptions are those inferences which might be true if the text is true.
