Psalm 4 Story behind the Psalm

From Psalms: Layer by Layer
Jump to: navigation, search

Psalm Overview


About the Story Behind Layer

The Story behind the Psalm shows how each part of the psalm fits together into a single coherent whole. Whereas most semantic analysis focuses on discrete parts of a text such as the meaning of a word or phrase, Story Behind the Psalm considers the meaning of larger units of discourse, including the entire psalm. (Click 'Expand' to the right for more information.)

The goal of this layer is to reconstruct and visualise a mental representation of the text as the earliest hearers/readers might have conceptualised it. We start by identifying the propositional content of each clause in the psalm, and then we identify relevant assumptions implied by each of the propositions. During this process, we also identify and analyse metaphorical language (“imagery”). Finally, we try to see how all of the propositions and assumptions fit together to form a coherent mental representation. The main tool we use for structuring the propositions and assumptions is a story triangle, which visualises the rise and fall of tension within a semantic unit. Although story triangles are traditionally used to analyse stories in the literary sense of the word, we use them at this layer to analyse “stories” in the cognitive sense of the word—i.e., a story as a sequence of propositions and assumptions that has tension.

Story Behind Visuals for Psalm 4

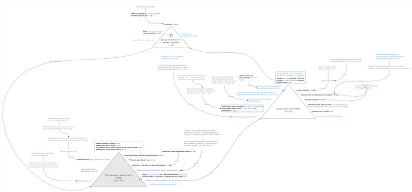
Summary Triangle

The story triangle below summarises the story of the whole psalm. We use the same colour scheme as in Participant Analysis. The star icon along the edge of the story-triangle indicates the point of the story in which the psalm itself (as a speech event) takes place. We also include a theme at the bottom of the story. The theme is the main message conveyed by the story-behind. Psalm 4 Story Triangle.jpg

Background ideas

Following are the common-ground assumptionsCommon-ground assumptions include information shared by the speaker and hearers. In our analysis, we mainly use this category for Biblical/Ancient Near Eastern background. which are the most helpful for making sense of the psalm.

  • Israel was meant to be an example, showing others what it looks like to live under YHWH's blessing (cf. Deut 4:6–7; 1 Kgs 8:41–43; Zech 8:20–23; cf. Gen 12:1–3). In this sense, YHWH's blessing on Israel was like a "banner" (נֵס), which is "used to identify a particular group" (SDBH) and point the way to a place of security and rest (cf. Isa 11:10–12; Jer 4:6; Ps 60:6).
  • In Deut 33, Moses prophesied that Israel would be blessed with abundant harvests in the land (Deut 33:28), and that they would "invite foreigners to their mountain and offer the right sacrifices there" (Deut 33:19, GNT). (On the relationship between Ps 4 and Deut 33, see Poetic Feature 3.)
  • In the land of Canaan, successful harvests are dependent upon right amounts of rain at the right times (cf. Deut 11:11–12; Lev 26:4). Rain was regarded as the "good" (טוֹב) par excellence (Jer 5:25; Ps 85:13; cf. Dahood 1965, 25).
  • Rain comes from God (cf. Deut 11:11–12; Lev 26:4; 1 Kgs 17:1), or, in the mind of other nations, from their "gods" (cf. Jer 14:22). People would worship other gods to gain their favor and secure rainfall for their crops (cf. Jer 14:22; Zech 10:1–2; Hos 2:7; 7:14).
  • YHWH's relationship to the people was, in some ways, mediated by the king (cf. Eaton 1975, 165–168, 172–177), and so the king was held responsible for the land's fertility (cf. Pss 72; 144; 2 Sam 23:3–4; KAI 26 = COS 2.31; cf. Eaton 1975, 30, 165–168). A righteous king meant blessing for the land.

Background situation

The background situation is the series of events leading up to the time in which the psalm is spoken. These are taken from the story triangle – whatever lies to the left of the star icon. Psalm 4 - Background Situation.jpg

Expanded paraphrase

The expanded paraphrase seeks to capture the implicit information within the text and make it explicit for readers today. It is based on the CBC translation and uses italic text to provide the most salient background information, presuppositions, entailments, and inferences.

(For more information, click "Expanded Paraphrase Legend" below.)

Expanded paraphrase legend
Close but Clear (CBC) translation The CBC, our close but clear translation of the Hebrew, is represented in bold text.
Assumptions Assumptions which provide background information, presuppositions, entailments, and inferences are represented in italics.

v. 1

For the director. With stringed instruments. A psalm. By David, the king of Israel, who, as the people's king and representative, was held responsible for the land's fertility.

v. 2

We were in distress. Our livelihood depends on rain, and, for some time, we did not receive any rain. But then I called out to YHWH, and he answered and blessed us with rain and a bountiful harvest! When I called out, the God who makes things right for me answered me. YHWH, in the narrow straits of distress, you granted me relief and brought me out into a wide-open, peaceful place. He was merciful to me and heard my prayer.

v. 3

YHWH has blessed us, not only for our own sake, but so that others would recognize how good he is and join us in worshiping and trusting in him. And so, I say to people all over the world, to you mortal humans who worship idols, who look to gods other than YHWH for blessing: how long [will you be] stubborn and heavy-hearted and cling to worthless idols? How long will you harden your hearts like Pharaoh and refuse to acknowledge that YHWH is the true God and that he alone can truly bless? Why would you love and devote yourselves to what is worthless, to gods who are nothing more than emptiness and vanity, and why would you seek what is false, idols that do not satisfy or deliver on their promises, but are nothing more than falsehood? Selah.

v. 4

But know that YHWH, the one true God, has set apart Israel and Israel's king, one who is loyal to him, for special treatment. See how YHWH has blessed us! It's obvious that, unlike your gods who have ears but cannot hear, YHWH hears when I call out to him.

v. 5

You have sinned against YHWH. Tremble in fear before him and do not sin anymore! Instead of wailing on your beds, trying in vain to get your gods' attention and secure their blessing, think quietly to yourselves on your beds about how you have sinned and about YHWH's unique treatment of those who are loyal to him, and be silent! Selah.

v. 6

Instead of sacrificing to your worthless gods, Sacrifice right sacrifices to YHWH, according to YHWH's law, and trust in YHWH, so that he will bless you as he has blessed us!

v. 7

Many people who trust in YHWH are celebrating YHWH's blessing in the recent harvest. They are saying, "Who is the one who shows us good? Who blesses us with rain and good harvests, with peace and security? YHWH does! Lift up the light of your face, your blessing, as a banner over us, YHWH! Like a high banner, make your blessing on us visible to everyone, marking the way to the place where people can rally to find security and rest."

v. 8

YHWH, you have put joy in my heart since the time you answered my prayer and blessed the people with rain, since the time their grain and their new wine multiplied.

v. 9

In peace, I can both lie down and, as soon as I lie down, fall asleep, without worrying about anything, because you alone, YHWH, and no other god, make me dwell securely in the good land that you have given us. This peace that enables me to lie down and sleep peacefully is available to any who will be loyal to YHWH!

Story Triangles

Psalm 004 - Story triangles.jpg

Assumptions Table

Psalm 004 - Assumptions Table.jpg