Psalm 44 Story Behind
Guardian: William Chan
About the Story Behind Layer
The Story Behind the Psalm shows how each part of the psalm fits together into a single coherent whole. Whereas most semantic analysis focuses on discrete parts of a text such as the meaning of a word or phrase, Story Behind the Psalm considers the meaning of larger units of discourse, including the entire psalm.
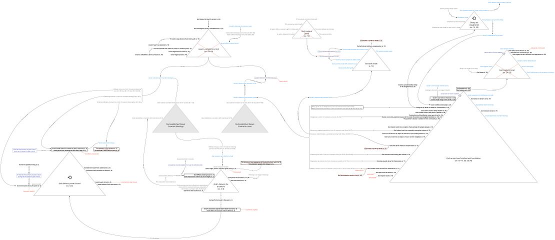
The goal of this layer is to reconstruct and visualize a mental representation of the text as the earliest hearers/readers might have conceptualized it. We start by identifying the propositional content of each clause in the psalm, and then we identify relevant assumptions implied by each of the propositions. During this process, we also identify and analyze metaphorical language (“imagery”). Finally, we try to see how all of the propositions and assumptions fit together to form a coherent mental representation. The main tool we use for structuring the propositions and assumptions is a story triangle, which visualizes the rise and fall of tension within a semantic unit. Although story triangles are traditionally used to analyze stories in the literary sense of the word, we use them at this layer to analyze “stories” in the cognitive sense of the word—i.e., a story as a sequence of propositions and assumptions that has tension.
Summary Triangle
The story triangle below summarises the story of the whole psalm. We use the same colour scheme as in Participant Analysis. The star icon along the edge of the story-triangle indicates the point of the story in which the psalm itself (as a speech event) takes place. We also include a theme at the bottom of the story. The theme is the main message conveyed by the story-behind.
| Story Triangles legend | |
|---|---|
| Propositional content (verse number) | Propositional content, the base meaning of the clause, is indicated by bold black text. The verse number immediately follows the correlating proposition in black text inside parentheses. |
| Common-ground assumption | Common-ground assumptions[1] are indicated by gray text. |
| Local-ground assumption | Local-ground assumptions[2] are indicated by dark blue text. |
| Playground assumption | Playground assumptions[3] are indicated by light blue text. |
| The point of the story at which the psalm takes place (as a speech event) is indicated by a gray star. | |
| If applicable, the point of the story at which the psalm BEGINS to take place (as a speech event) is indicated with a light gray star. A gray arrow will travel from this star to the point at which the psalm ends, indicated by the darker gray star. | |
| A story that repeats is indicated by a circular arrow. This indicates a sequence of either habitual or iterative events. | |
| A story or event that does not happen or the psalmist does not wish to happen is indicated with a red X over the story triangle. | |
| Connections between propositions and/or assumptions are indicated by black arrows with small text indicating how the ideas are connected. | |
| Note: In the Summary triangle, highlight color scheme follows the colors of participant analysis. | |
Background ideas
Following are the common-ground assumptionsCommon-ground assumptions include information shared by the speaker and hearers. In our analysis, we mainly use this category for Biblical/Ancient Near Eastern background. which are the most helpful for making sense of the psalm.
- God establishes his covenant with Israel's ancestors. The Mosaic Covenant includes an extensive list of blessings for covenant faithfulness and curses for covenant unfaithfulness (Lev 26:3–45; Deut 28).
- Defeat and humiliation are characteristic of covenant curse, while victory and prosperity are characteristic of covenant blessing.
- ANE kings could pay foreign powers (with silver and gold) to come to their military aid (2 Kgs 16:7–9; 2 Chr 16:1–6).
- Sacrifices were often offered to God prior to battle, in order to seek his military favor (1 Sam 7:8–11; 13:8–12).
Background situation
The background situation is the series of events leading up to the time in which the psalm is spoken. These are taken from the story triangle – whatever lies to the left of the star icon.
Expanded Paraphrase
The expanded paraphrase seeks to capture the implicit information within the text and make it explicit for readers today. It is based on the CBC translation and uses italic text to provide the most salient background information, presuppositions, entailments, and inferences.
| Expanded paraphrase legend | |
|---|---|
| Close but Clear (CBC) translation | The CBC, our close but clear translation of the Hebrew, is represented in bold text. |
| Assumptions | Assumptions which provide background information, presuppositions, entailments, and inferences are represented in italics. |
| Text (Hebrew) | Verse | Expanded Paraphrase |
|---|---|---|
| לַמְנַצֵּ֬חַ לִבְנֵי־קֹ֬רַח מַשְׂכִּֽיל׃ | 1 | For the musical director. Written by the Korahites, a family of leaders of the Jerusalem temple . A maskil. |
| אֱלֹהִ֤ים ׀ בְּאָזְנֵ֬ינוּ שָׁמַ֗עְנוּ אֲבוֹתֵ֥ינוּ סִפְּרוּ־לָ֑נוּ בִּ֣ימֵי קֶֽדֶם׃ | 2 | God, we have heard and heeded[it] — that is, the recounting of past history — with our ears, even if we did not witness it firsthand — Our ancestors from the Conquest generations have recounted to us, by passing down history to subsequent generations , the deeds which you did in their times, in times long ago; and those deeds now serve as a comparison for our present situation . |
| תָּרַ֥ע לְ֝אֻמִּ֗ים וַֽתְּשַׁלְּחֵֽם׃ | 3 | You, God, by your strength — and not our ancestors' strength — dispossessed idolatrous nations from the land of Canaan, in order to make room for the ancestors, to whom you promised the land of Canaan. Therefore you are equally capable of defeating Israel's present enemies. And then you, like a farmer, planted them — that is, the ancestors—in the land of Canaan, as you promised to the patriarchs. Therefore you can establish present-day Israel in the Promised Land . You would often afflict, by means of military defeat , the idolatrous, non-Israelite people groups, as a form of judgment. Therefore you are equally capable of afflicting Israel's present enemies. And then you would set them — that is, the ancestors — free from the oppression of their enemies. Therefore you are equally capable of setting Israel free from their present oppressors . |
| כִּ֤י לֹ֣א בְחַרְבָּ֡ם יָ֥רְשׁוּ אָ֗רֶץ וּזְרוֹעָם֮ לֹא־הוֹשִׁ֪יעָ֫ה לָּ֥מוֹ כִּֽי־יְמִֽינְךָ֣ וּ֭זְרוֹעֲךָ וְא֥וֹר פָּנֶ֗יךָ כִּ֣י רְצִיתָֽם׃ | 4 | For they — that is, the ancestors — did not take possession of the land of Canaan by means of military might, represented by their sword; nor did their physical power give victory for them over the nations . But rather, your —that is, God's— right hand which is an image of strength , and your power, and the light of your countenance which is an image of favor[gave the victory]; For the reason you delivered victory for the ancestors was that you were pleased with them, by establishing a covenant relationship with them. |
| *אַתָּה־הוּא מַלְכִּי *אֱלֹהָי מְצַוֶּה* יְשׁוּעוֹת יַעֲקֹב* | 5 | You, God, are my —that is, the psalmist's— king, my God; and so, by virtue of corporate solidarity, you are also Israel’s king and God, and we submit to your authority. When we win, you are the one who is commanding victory for Jacob, or Israel, over their enemies! |
| בְּ֭ךָ צָרֵ֣ינוּ נְנַגֵּ֑חַ בְּ֝שִׁמְךָ֗ נָב֥וּס קָמֵֽינוּ׃ | 6 | With you, God, when you accompany us into battle , we can gore, with ox-like military strength, our adversaries; Under your kingly authority, when you command victory, we can destructively tread down our enemies. |
| כִּ֤י לֹ֣א בְקַשְׁתִּ֣י אֶבְטָ֑ח וְ֝חַרְבִּ֗י לֹ֣א תוֹשִׁיעֵֽנִי׃ | 7 | Indeed, I — and, by virtue of corporate solidarity, Israel — cannot trust in military strength, as represented by my bow, to deliver victory, because military strength is not as trustworthy as God ; nor can my military strength, as represented by the sword, give me victory over enemies, because military strength is not as trustworthy as God. |
| כִּ֣י ה֭וֹשַׁעְתָּנוּ מִצָּרֵ֑ינוּ וּמְשַׂנְאֵ֥ינוּ הֱבִישֽׁוֹתָ׃ | 8 | But rather, instead of our military strength , you, God, delivered us —that is, Israel— from our foreign adversaries; And you put our enemies to shame by the public humiliation of military defeat. |
| בֵּֽ֭אלֹהִים הִלַּלְ֣נוּ כָל־הַיּ֑וֹם וְשִׁמְךָ֓ ׀ לְעוֹלָ֖ם נוֹדֶ֣ה סֶֽלָה׃ | 9 | We —that is, Israel— have been boasting in God as a form of worship all day long, or continually ; and we will keep declaring your name — that is, God's name, which is a reflection of his character, so that others will know and worship him — forever, or from now on. Selah. |
| אַף־זָ֭נַחְתָּ וַתַּכְלִימֵ֑נוּ | 10 | Even so, contrary to expectations , you, God, have rejected [us], and so Israel is experiencing rejection instead of your favor ; that is, by rejecting us you have put us to shame through the public humiliation of defeat. And you currently do not go forth in accompaniment with our armies, to fight our enemies, so our armies cannot win. |
| תְּשִׁיבֵ֣נוּ אָ֭חוֹר מִנִּי־צָ֑ר וּ֝מְשַׂנְאֵ֗ינוּ שָׁ֣סוּ לָֽמוֹ׃ | 11 | You, God, continually make us, Israel, retreat in battle before the foreign adversary, which would be consistent with covenant curse, as a consequence of unfaithfulness; and our enemies have plundered us, by taking spoils of war , for themselves, and not as an intentional service to God, and so we are now plundered. |
| וּ֝בַגּוֹיִ֗ם זֵרִיתָֽנוּ׃ | 12 | You, God, continually give us, Israel, up as sheep — which should be protected by you, the shepherd — for consumption by our enemies, as if they were wild predators. This consumption that would be consistent with covenant curse, as a consequence of unfaithfulness; and you have scattered us into exile and captivity, like chaff scattered by the wind during the threshing of wheat , among the nations, outside of the Promised land, which would be consistent with covenant curse, as a consequence of unfaithfulness. |
| תִּמְכֹּֽר־עַמְּךָ֥ בְלֹא־ה֑וֹן וְלֹ֥א־רִ֝בִּ֗יתָ בִּמְחִירֵיהֶֽם׃ | 13 | You, God, sell your people, Israel, to enemy nations, by allowing enemies to plunder them , without compensation of sacrifice, which would have been expected for a deity's help in battle; you have not made a profit by selling them, suggesting that you are motivated by punishing Israel, rather than receiving sacrifice. |
| תְּשִׂימֵ֣נוּ חֶ֭רְפָּה לִשְׁכֵנֵ֑ינוּ לַ֥עַג וָ֝קֶ֗לֶס לִסְבִיבוֹתֵֽינוּ׃ | 14 | You, God, turn us, Israel, into an object of scorn, because of the public shame of being devastated , to our neighbors, that is, the immediately surrounding nations, who have witnessed our defeat — An object of scornful derision to those who surround us. |
| תְּשִׂימֵ֣נוּ מָ֭שָׁל בַּגּוֹיִ֑ם | 15 | You, God, turn us, Israel, into a parable, that is, a negative example , among the non-Israelite nations, an object of pity, because of the public shame of being devastated , among the non-Israelite people groups. |
| כָּל־הַ֭יּוֹם כְּלִמָּתִ֣י נֶגְדִּ֑י וּבֹ֖שֶׁת פָּנַ֣י כִּסָּֽתְנִי׃ | 16 | All day long, or continually , my shame of public defeat is before me in my conscious attention; and so, by virtue of corporate solidarity, Israel’s shame is continually in their conscious attention; and my shamefacedness, or blushing as a depiction of the public shame of being devastated , has covered me, |
| מִ֭קּוֹל מְחָרֵ֣ף וּמְגַדֵּ֑ף מִפְּנֵ֥י א֝וֹיֵ֗ב וּמִתְנַקֵּֽם׃ | 17 | because of the mocking voice of the reviling taunter among the non-Israelite nations , because of the vengeful enemy nations who have had a history of vengeful enmity with Israel. |
| כָּל־זֹ֣את בָּ֭אַתְנוּ וְלֹ֣א שְׁכַחֲנ֑וּךָ וְלֹֽא־שִׁ֝קַּ֗רְנוּ בִּבְרִיתֶֽךָ׃ | 18 | All this defeat and humiliation has come from God upon us, Israel, even though, contrary to expectations , we have not neglected you, God, by failing to fulfill covenant obligations; so our defeat does not make sense as a consequence for our disobedience ; nor have we broken faith with your covenant by not fulfilling covenant obligations; so our defeat does not make sense as a consequence for our disobedience. |
| וַתֵּ֥ט אֲשֻׁרֵ֗ינוּ מִנִּ֥י אָרְחֶֽךָ׃ | 19 | Our —that is, Israel's— heart, as the seat of reasoning and planning , has not backslid morally, so our defeat does not make sense as a consequence for our disobedience ; that is, by referring to backsliding, I mean that our steps, as an image of life actions , have not morally deviated from your —that is, God's— path, or standard of holiness; so our defeat does not make sense as a consequence for our disobedience. |
| כִּ֣י דִ֭כִּיתָנוּ בִּמְק֣וֹם תַּנִּ֑ים וַתְּכַ֖ס עָלֵ֣ינוּ בְצַלְמָֽוֶת׃ | 20 | Yet, contrary to expectations , you, God, have crushed, as an image of total destruction , us, Israel, in the place of jackals, which are scavenging animals, associated with uninhabited wastelands , and thus, by crushing us , you have covered us with deepest shadow, an image of sorrow, fear, and danger. |
| אִם־שָׁ֭כַחְנוּ שֵׁ֣ם אֱלֹהֵ֑ינוּ וַנִּפְרֹ֥שׂ כַּ֝פֵּ֗ינוּ לְאֵ֣ל זָֽר׃ | 21 | If, contrary to fact , we, Israel, had neglected our God’s name, or character — that is, by neglect, I mean that if we had spread our palms, as a posture of prayer , in prayer to another idolatrous god, which betrays God and violates the covenant |
| כִּֽי־ה֥וּא יֹ֝דֵ֗עַ תַּעֲלֻמ֥וֹת לֵֽב׃ | 22 | could not God, if he thought there was cause for concern, formally investigate this unfaithfulness? But he did not, because he knows there is no cause for concern, since he, the all-knowing God , knows the heart’s secrets — that is, he discerns the innermost parts of the human seat of reasoning and planning. He already knows the answer and has no need for a formal investigation. If there were one, it would only vindicate us. |
| כִּֽי־עָ֭לֶיךָ הֹרַ֣גְנוּ כָל־הַיּ֑וֹם נֶ֝חְשַׁ֗בְנוּ כְּצֹ֣אן טִבְחָֽה׃ | 23 | Yet, contrary to expectation , we, Israel, have been killed in battle, and are currently under threat of death , because of you, God, the cause of our defeat and humiliation , all day long, or continually. We are considered by our enemies as unwitting sheep, a vulnerable animal to be slaughtered for food, and so we are under imminent threat of death. We do not know why you would send your innocent sheep to be slaughtered. God , |
| ע֤וּרָה ׀ לָ֖מָּה תִישַׁ֥ן ׀ אֲדֹנָ֑י הָ֝קִ֗יצָה אַל־תִּזְנַ֥ח לָנֶֽצַח׃ | 24 | awake, or take action, because you seem to be inactive ! Why do you, the God who never sleeps, appear to sleep, Lord, to whom we submit? God , wake up and take action, because you seem to be inactive ! God , do not keep rejecting [us], Israel, forever, as you seem to be doing now, or else we will be destroyed! |
| לָֽמָּה־פָנֶ֥יךָ תַסְתִּ֑יר תִּשְׁכַּ֖ח עָנְיֵ֣נוּ וְֽלַחֲצֵֽנוּ׃ | 25 | Why are you, God, hiding your countenance, which represents your presence ? Why are you neglecting, by not fulfilling your covenant obligations , our affliction and oppression at the hands of enemy nations? If we have not neglected the covenant, neither should you! |
| דָּבְקָ֖ה לָאָ֣רֶץ בִּטְנֵֽנוּ׃ | 26 | For our soul, our inner being , has sunk down in spiritual depression into the dust of the grave, since we are on the verge of death; our belly, our vulnerable being , clings to the earth in spiritual depression, on the verge of death. God , |
| ק֭וּמָֽה עֶזְרָ֣תָה לָּ֑נוּ וּ֝פְדֵ֗נוּ לְמַ֣עַן חַסְדֶּֽךָ׃ | 27 | arise in action to our aid, to deliver victory over our enemies! And, God , redeem us, Israel, just as you redeemed our ancestors from Egypt, by substituting our enemies in our place , because of your faithfulness, or covenant loyalty, because we know—in spite of our experience—that you are still a faithful God! |
There are currently no Imagery Tables available for this psalm.
Bibliography
- Alonso Schökel, Luis, and Cecilia Carniti. 1992. Salmos I (Salmos 1–72): Traducción, Introducciones y Comentario. Navarra: Verbo Divino.
- Arnold, Bill T., and John H. Choi. 2018. A Guide to Biblical Hebrew Syntax. 2nd ed. Cambridge: Cambridge University Press.
- Baethgen, Friedrich. 1904. Die Psalmen. Göttingen: Vandenhoeck und Ruprecht.
- Barbiero, Gianni, and Marco Pavan. 2012. "Ps 44,15; 57,10; 108,4; 149,7: בלאמים or בל־אמים?" ZAW 124:598–605.
- Bosma, Carl J. 2008. “Discerning the Voices in the Psalms: A Discussion of Two Problems in Psalmic Interpretation.” Calvin Theological Journal 43, no. 2: 183–212.
- Craigie, Peter. 2004. Psalms 1–50. 2nd ed. WBC 19. Nashville: Nelson.
- Crow, Loren D. 1992. “The Rhetoric of Psalm 44.” ZAW 104, no. 3: 394–401.
- Dahood, Mitchell. 1966. Psalms I: 1–50. Anchor Bible. Garden City, NY: Doubleday.
- Davidson, A. B. 1902. Introductory Hebrew Grammar Hebrew Syntax. 3d ed. Edinburgh: T&T Clark.
- deClaissé-Walford, Nancy L. 2007. “Psalm 44: O God, Why Do You Hide Your Face?” Review & Expositor 104, no. 4: 745–59.
- deClaissé-Walford, Nancy, Rolf A. Jacobson, and Beth LaNeel Tanner. 2014. The Book of Psalms. NICOT. Grand Rapids: Eerdmans.
- de Regt, Lénart. 2020. Linguistic Coherence in Biblical Hebrew Texts. Piscataway, NJ: Gorgias Press.
- ________. 2013. "Participant Reference in Discourse: Biblical Hebrew." In Encyclopedia of Hebrew Language and Linguistics Online. Edited by Geoffrey Khan. Brill.
- Ehrlich, Arnold B. 1905. Die Psalmen. Berlin: Verlag Von M. Poppelauer.
- Fokkelman, J.P. 2003. Major Poems of the Hebrew Bible: At the Interface of Prosody and Structural Analysis. Vol. 3. Assen: Van Gorcum.
- Freedman, David Noel, Gary A. Herion, David F. Graf, John David Pleins, and Astrid B. Beck, eds. 1992 The Anchor Yale Bible Dictionary. New York: Doubleday
- Goldingay, John. 2007. Psalms. Vol. 2. Baker Commentary on the Old Testament Wisdom and Psalms. Grand Rapids: Baker Academic.
- Hengstenberg, Ernst Wilhelm. 1863. Commentary on the Psalms. Vol. 1, Edinburgh: T. & T. Clark.
- Holmstedt, Robert D., and Andrew R. Jones. 2014. “The Pronoun in Tripartite Verbless Clauses in Biblical Hebrew: Resumption for Left-Dislocation or Pronominal Copula?” Journal of Semitic Studies 59 (1):53–89.
- Keel, Othmar, and Timothy J. Hallett, trans. 1997. The Symbolism of the Biblical World: Ancient Near Eastern Iconography and the Book of Psalms. Winona Lake, IN: Eisenbrauns.
- Khan, Geoffrey, and Christo H.J. Van Der Merwe. 2020. “Towards A Comprehensive Model For Interpreting Word Order In Classical Biblical Hebrew.” Journal of Semitic Studies 65 (2):347–90.
- Kim, Young Bok. 2023. Hebrew Forms of Address: A Sociolinguistic Analysis. Atlanta: SBL Press.
- King, Philip J., and Lawrence E. Stager. 2001. Life in Biblical Israel. Louisville, KY: Westminster John Knox Press.
- Kittel, Rudolf. 1922. Die Psalmen. Leipzig: A. Deichertsche Verlagsbuchhandlung Dr. Werner Scholl.
- Kraus, Hans-Joachim. 1988. Psalms 1–59. Translated by Hilton C. Oswald. Minneapolis: Ausburg.
- Locatell, Christian S. 2017. “Grammatical Polysemy in the Hebrew Bible: A Cognitive Linguistic Approach to כי.” PhD Dissertation, University of Stellenbosch.
- Lunn, Nicholas P. 2006. Word-Order Variation in Biblical Hebrew Poetry: Differentiating Pragmatics and Poetics. Paternoster Biblical Monographs. Milton Keynes: Paternoster.
- Miller, Cynthia L. 2010. "Vocative Syntax in Biblical Hebrew Prose and Poetry: A Preliminary Analysis." Journal of Semitic Studies 55 (2):347–364.
- Niccacci, Alviero. 2006. “The Biblical Hebrew Verbal System in Poetry.” Pages 247–68 in Biblical Hebrew in Its Northwest Semitic Setting: Typological and Historical Perspectives. Edited by Steven E. Fassberg and Avi Hurvitz. Jerusalem: Hebrew University Magnes Press.
- Olyan, Saul M. 1996. “Honor, Shame, and Covenant Relations in Ancient Israel and Its Environment.” Journal of Biblical Literature 115 (2):201–18.
- Price, James D. 1990. The Syntax of Masoretic Accents in the Bible. Lewiston, NY: Edwin Mellen Press.
- Putnam, Frederic Clarke. 2002. Hebrew Bible Insert: A Student’s Guide to the Syntax of Biblical Hebrew. Quakertown, PA: Stylus Publishing.
- Ryken, Leland, Jim Wilhoit, Tremper Longman, Colin Duriez, Douglas Penney, and Daniel G. Reid, eds. 2000. Dictionary of Biblical Imagery. Downers Grove, IL: InterVarsity Press.
- Schaefer, Konrad. 2001. Psalms. Berit Olam Studies in Hebrew Narrative and Poetry. Collegeville, MN: The Liturgical Press.
- Silva, Moisés, and Merrill Chapin Tenney, eds. 2009. The Zondervan Encyclopedia of the Bible, Q-Z. Volume 5. Grand Rapids: Zondervan.
- Terrien, Samuel. 2003. The Psalms: Strophic Structure and Theological Commentary. Grand Rapids: Eerdmans.
- Thomas, David Winton. 1956. "Use of Netsach as a Superlative in Hebrew." Journal of Semitic Studies 1 (2): 106–9.
- Tsumura, David Toshio. 2017. "Verticality in Biblical Hebrew Parallelism." Pages 189–206 in Advances in Biblical Hebrew Linguistics. Edited by Adina Moshavi and Tania Notarius. Winona Lake, IN: Eisenbrauns.
- van der Lugt, Pieter. 2010. Cantos and Strophes in Biblical Hebrew Poetry II: Psalms 42-89. Leiden: Brill.
- van der Merwe, Christo H. J. 2009. "The Biblical Hebrew Particle אַף." VT 59: 266–283.
- van der Merwe, Christo H. J., and Ernst R. Wendland. 2010. "Marked Word Order in the Book of Joel. Journal of Northwest Semitic Languages 36 (2): 109–130.
- VanGemeren, Willem A. 2008. “Psalms.” REBC 5. Grand Rapids: Zondervan.
- Watson, Wilfred G. E. 1986. Classical Hebrew Poetry: A Guide to Its Techniques. JSOT 26. Sheffield: JSOT Press.
- Wendland, Ernst R. 2002. Analyzing the Psalms: With Exercises for Bible Students and Translators. 2nd ed. Dallas: SIL International.
- Young, Ian. 2013. “Collectives: Biblical Hebrew.” Pages 1:477–79 in Encyclopedia of Hebrew Language and Linguistics. Edited by Geoffrey Khan. Leiden: Brill.
Footnotes
- ↑ Common-ground assumptions include information shared by the speaker and hearers. In our analysis, we mainly use this category for Biblical/ANE background - beliefs and practices that were widespread at this time and place. This is the background information necessary for understanding propositions that do not readily make sense to those who are so far removed from the culture in which the proposition was originally expressed.
- ↑ Local-ground assumptions are those propositions which are necessarily true if the text is true. They include both presuppositions and entailments. Presuppositions are those implicit propositions which are assumed to be true by an explicit proposition. Entailments are those propositions which are necessarily true if a proposition is true.
- ↑ Whereas local-ground assumptions are inferences which are necessarily true if the text is true, play-ground assumptions are those inferences which might be true if the text is true.
