Psalm 28 Story Behind
About the Story Behind Layer
The Story Behind the Psalm shows how each part of the psalm fits together into a single coherent whole. Whereas most semantic analysis focuses on discrete parts of a text such as the meaning of a word or phrase, Story Behind the Psalm considers the meaning of larger units of discourse, including the entire psalm.
The goal of this layer is to reconstruct and visualize a mental representation of the text as the earliest hearers/readers might have conceptualized it. We start by identifying the propositional content of each clause in the psalm, and then we identify relevant assumptions implied by each of the propositions. During this process, we also identify and analyze metaphorical language (“imagery”). Finally, we try to see how all of the propositions and assumptions fit together to form a coherent mental representation. The main tool we use for structuring the propositions and assumptions is a story triangle, which visualizes the rise and fall of tension within a semantic unit. Although story triangles are traditionally used to analyze stories in the literary sense of the word, we use them at this layer to analyze “stories” in the cognitive sense of the word—i.e., a story as a sequence of propositions and assumptions that has tension.
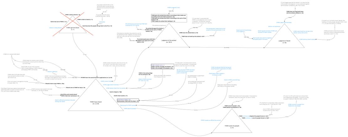
Summary Triangle
The story triangle below summarises the story of the whole psalm. We use the same colour scheme as in Participant Analysis. The star icon along the edge of the story-triangle indicates the point of the story in which the psalm itself (as a speech event) takes place. We also include a theme at the bottom of the story. The theme is the main message conveyed by the story-behind.
| Story Triangles legend | |
|---|---|
| Propositional content (verse number) | Propositional content, the base meaning of the clause, is indicated by bold black text. The verse number immediately follows the correlating proposition in black text inside parentheses. |
| Common-ground assumption | Common-ground assumptions[1] are indicated by gray text. |
| Local-ground assumption | Local-ground assumptions[2] are indicated by dark blue text. |
| Playground assumption | Playground assumptions[3] are indicated by light blue text. |
| The point of the story at which the psalm takes place (as a speech event) is indicated by a gray star. | |
| If applicable, the point of the story at which the psalm BEGINS to take place (as a speech event) is indicated with a light gray star. A gray arrow will travel from this star to the point at which the psalm ends, indicated by the darker gray star. | |
| A story that repeats is indicated by a circular arrow. This indicates a sequence of either habitual or iterative events. | |
| A story or event that does not happen or the psalmist does not wish to happen is indicated with a red X over the story triangle. | |
| Connections between propositions and/or assumptions are indicated by black arrows with small text indicating how the ideas are connected. | |
| Note: In the Summary triangle, highlight color scheme follows the colors of participant analysis. | |
Background ideas
Following are the common-ground assumptionsCommon-ground assumptions include information shared by the speaker and hearers. In our analysis, we mainly use this category for Biblical/Ancient Near Eastern background. which are the most helpful for making sense of the psalm.
- YHWH is the just judge of all humankind, and he gives the wicked that which is according to their deeds (Prov 24:12; Rom 2:6; Jer 17:10; Pss 7:8-11; 50:6; 62:12; 67:4).
- YHWH does not heed the prayers of the wicked (Isa 59:1-2), but his ears are attentive to the righteous' cry for help (Ps 34:15; Prov 15:29; Micah 3:4).
- David is in covenant with YHWH. YHWH has promised to David that he would build him a house (=a dynasty) that would last forever (2 Sam 7:11, 16; Ps 61:5-7).
- YHWH chose Israel to be his own people (Exod 19:5). Hence, Israel is regarded as YHWH's possession = "heritage," "inheritance" (SDBH; Pss 33:12; 28:9; 135:4; Deut 4:20, 7:6, 9:29).
Background situation
The background situation is the series of events leading up to the time in which the psalm is spoken. These are taken from the story triangle – whatever lies to the left of the star icon. File:Ps 28 Story Behind Background Situation - Updated
Expanded Paraphrase
The expanded paraphrase seeks to capture the implicit information within the text and make it explicit for readers today. It is based on the CBC translation and uses italic text to provide the most salient background information, presuppositions, entailments, and inferences.
| Expanded paraphrase legend | |
|---|---|
| Close but Clear (CBC) translation | The CBC, our close but clear translation of the Hebrew, is represented in bold text. |
| Assumptions | Assumptions which provide background information, presuppositions, entailments, and inferences are represented in italics. |
| Text (Hebrew) | Verse | Expanded Paraphrase |
|---|---|---|
| לְדָוִ֡ד אֵ֘לֶ֤יךָ יְהוָ֨ה ׀ אֶקְרָ֗א צוּרִי֮ אַֽל־תֶּחֱרַ֪שׁ מִ֫מֶּ֥נִּי וְ֝נִמְשַׁ֗לְתִּי עִם־י֥וֹרְדֵי בֽוֹר׃ | 1 | A psalm written By David. In a time of great affliction at the hands of my enemies, to the point of being near death, I prayed the following prayer: To you and no one else, YHWH, I cry out; my rock who protects me from danger, when I ask you for protection do not be deaf to me, but instead, hear my prayer, lest you be silent to me, and since you are the only one who can save me from death, I become like those who die prematurely and go down to the Pit, the place of the dead. |
| שְׁמַ֤ע ק֣וֹל תַּ֭חֲנוּנַי בְּשַׁוְּעִ֣י אֵלֶ֑יךָ בְּנָשְׂאִ֥י יָ֝דַ֗י אֶל־דְּבִ֥יר קָדְשֶֽׁךָ׃ | 2 | Hear the sound of my supplications when I cry to you for help, when I lift up my hands in prayer toward your holy inner sanctuary, the place where your presence dwells, thereby demonstrating that I am relying exclusively on you, not on any other gods. |
| אַל־תִּמְשְׁכֵ֣נִי עִם־רְשָׁעִים֮ וְעִם־פֹּ֪עֲלֵ֫י אָ֥וֶן דֹּבְרֵ֣י שָׁ֭לוֹם עִם־רֵֽעֵיהֶ֑ם וְ֝רָעָ֗ה בִּלְבָבָֽם׃ | 3 | I am crying out for just treatment. I know you judge rightly both the righteous and the wicked. The deceitful wicked, who are my enemies, deserve to be dragged away. But, Do not drag me away and condemn me to death along with wicked people, with evildoers, those who speak peace with their neighbors but [speak] evil in their hearts, who pretend to care for the well-being of their neighbors but secretly wish harm upon them. But I care for the well-being of my neighbors, for your people. I am not like the wicked. So I ask that you do not take away my life with the wicked when you judge them. |
| תֶּן־לָהֶ֣ם כְּפָעֳלָם֮ וּכְרֹ֪עַ מַֽעַלְלֵ֫יהֶ֥ם הָשֵׁ֖ב גְּמוּלָ֣ם לָהֶֽם׃ | 4 | When you hold judgment, Give to them, that is, the wicked, that which is according to their deeds and according to the evil of their practices! Give to them that which is according to the work of their hands! Repay them their dealings and demonstrate your justness in also repaying me for my dealings! Bring back on them what they deserve, for your judgment is fair! |
| כִּ֤י לֹ֤א יָבִ֡ינוּ אֶל־פְּעֻלֹּ֣ת יְ֭הוָה וְאֶל־מַעֲשֵׂ֣ה יָדָ֑יו יֶ֝הֶרְסֵ֗ם וְלֹ֣א יִבְנֵֽם׃ | 5 | The wicked pursue evil and treat YHWH with contempt. Since they treat YHWH with contempt and do not regard the deeds of YHWH and the work of his hands, he will tear them down (i.e., he will destroy them), and he will not build them up. In other words, their destruction will be permanent. By contrast, YHWH promised me that he would build me a house (=a dynasty) that would last forever. YHWH will judge me favorably and save me from the fate of the wicked. |
| בָּר֥וּךְ יְהוָ֑ה כִּי־שָׁ֝מַע ק֣וֹל תַּחֲנוּנָֽי׃ | 6 | YHWH has answered my prayer! So now, I say, Blessed be YHWH! For he has heard the sound of my supplications. He has been faithful to his covenant. |
| יְהוָ֤ה עֻזִּ֥י וּמָגִנִּי֮ בּ֤וֹ בָטַ֥ח לִבִּ֗י וְֽנֶ֫עֱזָ֥רְתִּי וַיַּעֲלֹ֥ז לִבִּ֑י וּֽמִשִּׁירִ֥י אֲהוֹדֶֽנּוּ׃ | 7 | YHWH is my strength and my shield to protect me. In him alone my heart trusted, and because he is faithful to his covenant I was helped. YHWH does not forsake those who trust him. Therefore, because I trusted in him, he delivered me from my affliction, and my heart exulted, and now, as an expression of my joy, with my song I will praise him. |
| וּמָ֘ע֤וֹז יְשׁוּע֖וֹת מְשִׁיח֣וֹ הֽוּא׃ | 8 | YHWH is not only my strength, but YHWH is also the strength of his people, and he is the saving refuge for me, his anointed king. |
| הוֹשִׁ֤יעָה ׀ אֶת־עַמֶּ֗ךָ וּבָרֵ֥ךְ אֶת־נַחֲלָתֶ֑ךָ וּֽרְעֵ֥ם וְ֝נַשְּׂאֵ֗ם עַד־הָעוֹלָֽם׃ | 9 | As the king, I am responsible for interceding on the people's behalf. So now, having experienced YHWH's salvation for myself, I pray to YHWH, Save your people who are are also afflicted by enemies. You are the strength and protection of your people. When I was in deep distress, afflicted by enemies to the point of being near death, I cried out to you, and you heard me and answered me, and you delivered me from my enemies. Since you were neither deaf nor silent to me, I did not become like those who go down to the Pit. And, unlike the wicked, I survived. I did not share their fate of permanent destruction. You granted me life so that I would have a long life, and my dynasty would extend forever and ever just as you promised me it would. Blessed are you, YHWH, for you helped me in my distress, and I now ask that you would bless your possession, Israel, whom you chose to be your own people, the sheep of your pasture, and shepherd them. Lead, feed, shelter, and protect them, and pick them up out of their afflictions and carry them to safety forever! |
There are currently no Imagery Tables available for this psalm.
Bibliography
- Alonso Schökel, Luis. 1992. Salmos I (Salmos 1-72): Traducción, Introducciones y Comentario. Navarra: Verbo Divino.
- Alter, Robert. 2019. The Hebrew Bible: The Writings. Vol. 3. New York: W.W. Norton & Company.
- Bailey, Lloyd R. 1979. Biblical Perspectives on Death. Vol. 5. Philadelphia: Fortress Press.
- Barnes, Albert. 1869. Notes: Critical, Explanatory, and Practical on the Book of Psalms. Vol. 1. New York: Harper & Brothers Publishers.
- Basson, Alec. 2006. Divine Metaphors in Selected Hebrew Psalms of Lamentation. Germany: Mohr Siebeck Tübingen.
- Barthélemy, Dominique. 2005. Critique Textuelle de l’Ancien Testament. Tome 4: Psaumes. Fribourg, Switzerland: Academic Press.
- Bate, Julius. 1767. Critica Hebræa: Or, A Hebrew-English Dictionary, Without Points: In Which the Several Derivatives are Reduced to Their Genuine Roots, Their Specific Significations from Thence Illustrated, and Exemplified by Passages Cited at Length from Scripture, the Several Versions of which are Occasionally Corrected. The Whole Supplying the Place of a Commentary on the Words and More Difficult Passages in the Sacred Writings. London: M. Folingsby.
- Berry, Elwood Sylvester. 1915. Commentary on the Psalms: Psalms I-L. New York: Benziger Brothers.
- Bratcher, Robert G., and William D. Reyburn. 1991. A Translator's Handbook on the Book of Psalms. New York: UBS Handbook Series.
- Briggs, Charles Augustus, and Emilie Grace Briggs. 1906. A Critical and Exegetical Commentary on The Book of Psalms, Vol. I. New York: C. Scribner’s Sons.
- Broyles, Craig C. 1999. New International Biblical Commentary: Psalms. Peabody: Hendrickson Publishers.
- Bullock, C. Hassell. 2015. Psalms. Volume 1: Psalms 1-72. Teach the Text Commentary Series. Edited by Mark Strauss and John Walton. Grand Rapids: BakerBooks.
- Burghardt, Walter J., and Thomas Comerford Lawler, editors. 1990. Cassiodorus: Explanation of the Psalms. Vol. 1. Translated by P. G. Walsh. New York: Paulist Press.
- Buttenwieser, Moses. 1969. The Psalms: Chronologically Treated with A New Translation. New York: KTAV Publishing House, INC.
- Craigie, Peter C. 2004. Word Biblical Commentary: Psalms 1–50. 2nd ed. Vol. 19. Nashville: Nelson Reference & Electronic.
- DeClaissé-Walford, Nancy L., Rolf A. Jacobson, and Beth Laneel Tanner. 2014. “Book One of the Psalter: Psalms 1–41,” in The Book of Psalms, ed. E. J. Young, R. K. Harrison, and Robert L.
- Delitzsch, Franz Julius. 1883. A Commentary on the Psalms. New York: Funk and Wagnalls.
- Eaton, J. H. 1975. Kingship and the Psalms. London: S.C.M. Press.
- Gillingham, Susan. 2018. Psalms Through the Centuries: A Reception History Commentary on Psalms 1 - 72. Vol. 2. Hoboken: Wiley Blackwell.
- Goldingay, John. 2006. Psalms: Psalms 1-41. Vol. 1. BCOT. Grand Rapids: Baker Academic.
- Grogan, Geoffrey. 2008. Psalms. Grand Rapids, MI: Eerdmans.
- Hilber, John W. 2009. "Psalms." In Zondervan Illustrated Bible Backgrounds Commentary: The Minor Prophets, Job, Psalms, Proverbs, Ecclesiastes, Song of Songs, 316-463. Vol. 5. Edited by John H. Walton. Grand Rapids: Zondervan.
- Hitzig, Ferdinand. 1835. Die Psalmen: Historisch-Kritisch Untersucht. Heidelberg: C.F. Winter.
- Hossfeld, Frank-Lothar, and Erich Zenger. 2005. Psalms 2: A Commentary. Minneapolis: Fortress Press.
- Joosten, Jan. 2012. The Verbal System of Biblical Hebrew: A New Synthesis Elaborated on the Basis of Classical Prose. Jerusalem: Simor LTD.
- Keel, Othmar. 1997. The Symbolism of the Biblical World: Ancient Near Eastern Iconography and the Book of Psalms. Winona Lake: Eisenbrauns.
- Keil, Carl Friedrich, and Franz Delitzsch. 1900. Biblical Commentary on the Old Testament In Ten Volumes. Volume V. Grand Rapids: William B. Eerdmans Publishing Company.
- Kennicott, Benjamin. 1776. Vetus Testamentum Hebraicum: Cum Variis Lectionibus. Oxonii: E. Typographeo Clarendoniano.
- Kidner, Derek. 1973. Psalms 1-72: An Introduction and Commentary. Downers Grove: InterVarsity Press.
- Kirkpatrick, Alexander F. 1906. The Book of Psalms. London: Cambridge University Press.
- Kissane, Monsignor Edward J. 1953. The Book of Psalms: Translated from A Critically Revised Hebrew Text. Vol. 1. Maryland: The Newman Press.
- Kraus, Hans-Joachim. 1988. Psalms 1–59. Minneapolis: Fortress.
- Locatell, Christian S. 2017. "Grammatical Polysemy in the Hebrew Bible: A Cognitive Linguistic Approach to כי." Stellenbosch University.
- Mays, James Luther. 1994. Psalms: Interpretation A Bible Commentary for Teachings and Preaching. Louisville, KY: Westminster John Knox.
- McCarter, P. Kyle. 1986. Textual Criticism: Recovering the Text of The Hebrew Bible. Philadelphia: Fortress Press.
- Oesterley, W. O. E. The Psalms: Translated with Text-Critical and Exegetical Notes. London, S. P. C. K., 1959.
- Perowne, J. J. Stewart. 1870. The Book of Psalms: A New Translation with Introductions and Notes, Explanatory and Critical. Vol. I. London: Bell and Daldy.
- Phillips, George. 1872. A Commentary on the Psalms: Designed Chiefly for the Use of Hebrew students and of Clergymen. Vol. I. Edinburgh: Williams and Norgate.
- Rabbi Abraham Ibn Ezra's Commentary on the First Book of Psalms: Chapter 1-41. 2009. Translated and annoted by H. Norman Strickman. Boston: Academic Studies Press.
- Radak (Kimchi, David) on Psalms.
- Revell. Ernest John. 1985. "The Conditioning of Stress Position in Waw Consecutive Perfect Forms in Biblical Hebrew." Hebrew Annual Review 9. pp. 277-300. Ohio State University: Department of Judaic and Near Eastern Languages and Literatures.
- Ross, Allen P. 2011. A Commentary on the Psalms 1-41. Vol. 1. Grand Rapids: Kregel.
- Stec, David M. 2004. The Targum of Psalms: Translated, with A Critical Introduction, Apparatus, and Notes. Collegeville: Liturgical Press.
- Taylor, Richard, George Kiraz, and Joseph Bali. 2020. The Psalms According to the Syriac Peshitta Version with English Translation. 1st ed. Gorgias Press.
- VanGemeren, Willem. 2008. Psalms: The Expositor's Bible Commentary. Grand Rapids: Zondervan.
- Weiser, Artur. 1962. The Psalms: A Commentary. Philadelphia: The Westminster Press.
- Zwickel, Wolfgang. 2017. The Iconography of Emotions in the Ancient Near East and in Ancient Egypt, in Visualizing Emotions in the Ancient Near East. Edited by Sara Kipfer. Fribourg: Academic Press Fribourg.
Footnotes
- ↑ Common-ground assumptions include information shared by the speaker and hearers. In our analysis, we mainly use this category for Biblical/ANE background - beliefs and practices that were widespread at this time and place. This is the background information necessary for understanding propositions that do not readily make sense to those who are so far removed from the culture in which the proposition was originally expressed.
- ↑ Local-ground assumptions are those propositions which are necessarily true if the text is true. They include both presuppositions and entailments. Presuppositions are those implicit propositions which are assumed to be true by an explicit proposition. Entailments are those propositions which are necessarily true if a proposition is true.
- ↑ Whereas local-ground assumptions are inferences which are necessarily true if the text is true, play-ground assumptions are those inferences which might be true if the text is true.
