Psalm 20 Story Behind
Guardian: Mari Strube
About the Story Behind Layer
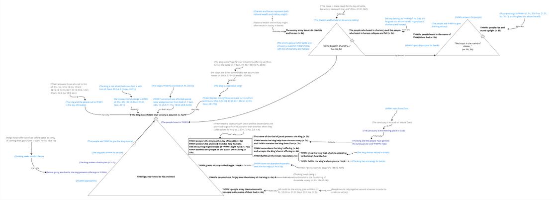
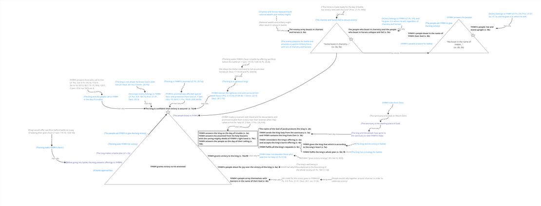
The Story Behind the Psalm shows how each part of the psalm fits together into a single coherent whole. Whereas most semantic analysis focuses on discrete parts of a text such as the meaning of a word or phrase, Story Behind the Psalm considers the meaning of larger units of discourse, including the entire psalm.
The goal of this layer is to reconstruct and visualize a mental representation of the text as the earliest hearers/readers might have conceptualized it. We start by identifying the propositional content of each clause in the psalm, and then we identify relevant assumptions implied by each of the propositions. During this process, we also identify and analyze metaphorical language (“imagery”). Finally, we try to see how all of the propositions and assumptions fit together to form a coherent mental representation. The main tool we use for structuring the propositions and assumptions is a story triangle, which visualizes the rise and fall of tension within a semantic unit. Although story triangles are traditionally used to analyze stories in the literary sense of the word, we use them at this layer to analyze “stories” in the cognitive sense of the word—i.e., a story as a sequence of propositions and assumptions that has tension.
Summary Triangle
The story triangle below summarises the story of the whole psalm. We use the same colour scheme as in Participant Analysis. The star icon along the edge of the story-triangle indicates the point of the story in which the psalm itself (as a speech event) takes place. We also include a theme at the bottom of the story. The theme is the main message conveyed by the story-behind.
| Story Triangles legend | |
|---|---|
| Propositional content (verse number) | Propositional content, the base meaning of the clause, is indicated by bold black text. The verse number immediately follows the correlating proposition in black text inside parentheses. |
| Common-ground assumption | Common-ground assumptions[1] are indicated by gray text. |
| Local-ground assumption | Local-ground assumptions[2] are indicated by dark blue text. |
| Playground assumption | Playground assumptions[3] are indicated by light blue text. |
| The point of the story at which the psalm takes place (as a speech event) is indicated by a gray star. | |
| If applicable, the point of the story at which the psalm BEGINS to take place (as a speech event) is indicated with a light gray star. A gray arrow will travel from this star to the point at which the psalm ends, indicated by the darker gray star. | |
| A story that repeats is indicated by a circular arrow. This indicates a sequence of either habitual or iterative events. | |
| A story or event that does not happen or the psalmist does not wish to happen is indicated with a red X over the story triangle. | |
| Connections between propositions and/or assumptions are indicated by black arrows with small text indicating how the ideas are connected. | |
| Note: In the Summary triangle, highlight color scheme follows the colors of participant analysis. | |
Background ideas
Following are the common-ground assumptionsCommon-ground assumptions include information shared by the speaker and hearers. In our analysis, we mainly use this category for Biblical/Ancient Near Eastern background. which are the most helpful for making sense of the psalm.
- Help in the day of trouble - The root עזר (help) commonly denotes military aid (cf. 2 Chron. 14:10; 18:31; 32:8; Pss. 109:26; 124:8), so its presence in Ps. 20 suggests that the king needs divine assistance in battle (TWOT).
- YHWH made a covenant with David and his descendants, promising to rescue them from their enemies when they called to him for help (cf. 2 Sam. 7; Pss. 2:8; 4:4; etc.).
- The "anointed one" was afforded special favor and protection from God (1 Sam. 2:10; Ps. 28:8; Hab. 3:13). Because kings were typically anointed with oil for the task of ruling over Israel (Ps. 2:2; 45:7), the designation "anointed one" is often used to refer to the king.
- Victory belongs to YHWH (Pss. 3:9; 33:16-17; Deut. 20:1), not to the army with the strongest military. "The horse is made ready for the day of battle, but the victory belongs to the Lord" (Prov. 21:31, ESV).
- The king is supposed to trust in YHWH, not in chariots and horses (cf. Deut. 17:14-18; Isa. 30:16; 31:1-3).
Background situation
The background situation is the series of events leading up to the time in which the psalm is spoken. These are taken from the story triangle – whatever lies to the left of the star icon.
Expanded Paraphrase
The expanded paraphrase seeks to capture the implicit information within the text and make it explicit for readers today. It is based on the CBC translation and uses italic text to provide the most salient background information, presuppositions, entailments, and inferences.
| Expanded paraphrase legend | |
|---|---|
| Close but Clear (CBC) translation | The CBC, our close but clear translation of the Hebrew, is represented in bold text. |
| Assumptions | Assumptions which provide background information, presuppositions, entailments, and inferences are represented in italics. |
| Text (Hebrew) | Verse | Expanded Paraphrase |
|---|---|---|
| לַמְנַצֵּ֗חַ מִזְמ֥וֹר לְדָוִֽד׃ | 1 | For the director. A psalm by David. |
| יַֽעַנְךָ֣ יְ֭הוָה בְּי֣וֹם צָרָ֑ה יְ֝שַׂגֶּבְךָ֗ שֵׁ֤ם ׀ אֱלֹהֵ֬י יַעֲקֹֽב׃ | 2 | As a battle approaches, and the king prepares to lead his army in battle, the people address the king and pray on his behalf: May YHWH answer you, king, on the day of trouble! For YHWH is known to answer in times of trouble. May the name of the God of Jacob protect you as YHWH protected our ancestor Jacob on the day of his trouble! YHWH has also promised to protect his people. |
| יִשְׁלַֽח־עֶזְרְךָ֥ מִקֹּ֑דֶשׁ וּ֝מִצִּיּ֗וֹן יִסְעָדֶֽךָּ׃ | 3 | May he send you help from his earthly dwelling place, the sanctuary and sustain you from Zion, where the sanctuary is located! |
| יִזְכֹּ֥ר כָּל־*מִנְחָתְךָ* וְעוֹלָתְךָ֖ יְדַשְּׁנֶ֣ה סֶֽלָה׃ | 4 | You have offered sacrifices to YHWH before the battle as a way of seeking his favor, as it is appropriate for kings to do. May he remember every offering of yours and accept your burnt offering (i.e. , may he show you favor in the troublesome time)! Selah . |
| יִֽתֶּן־לְךָ֥ כִלְבָבֶ֑ךָ וְֽכָל־עֲצָתְךָ֥ יְמַלֵּֽא׃ | 5 | May he give you that which is according to your heart's desire, (i.e., victory), and may he fulfill your whole plan for the battle! In other words, may YHWH reward your dependence on him. |
| נְרַנְּנָ֤ה ׀ בִּ֘ישׁ֤וּעָתֶ֗ךָ וּבְשֵֽׁם־אֱלֹהֵ֥ינוּ נִדְגֹּ֑ל יְמַלֵּ֥א יְ֝הוָ֗ה כָּל־מִשְׁאֲלוֹתֶֽיךָ׃ | 6 | When you are victorious in battle, the whole kingdom will flourish, and so we, your people, want you to achieve victory. May we shout for joy over your victory against our enemies, and in the name of our God may we array ourselves with banners! The banners will symbolize our submission to YHWH as well as his leadership and protection of us. We will raise these banners in celebration of the victory YHWH will win for us. Then, everyone will see that we are YHWH's people and he is our God. May YHWH fulfill all your requests! |
| עַתָּ֤ה יָדַ֗עְתִּי כִּ֤י הוֹשִׁ֥יעַ ׀ יְהוָ֗ה מְשִׁ֫יח֥וֹ יַ֭עֲנֵהוּ מִשְּׁמֵ֣י קָדְשׁ֑וֹ בִּ֝גְבֻר֗וֹת יֵ֣שַׁע יְמִינֽוֹ׃ | 7 | After the king and the people have both called to YHWH, the king has confidence to say: Now, I know that even though the battle has yet to start, YHWH will deliver his anointed because he promises to answer those who call on him. And so I will proclaim: YHWH has granted victory to his anointed king. This means I am confident that I will win in the upcoming battle. The help that YHWH provides is better than any earthly means of achieving victory. He himself is the source of all power and authority, and he dispenses his power from his holy heaven. He YHWH will answer him the anointed king from the seat of his power, his holy heaven. Indeed, he will answer with the saving mighty deeds of his right hand. YHWH's right hand symbolizes his power, and he saves those who seek refuge at his right hand. |
| אֵ֣לֶּה בָ֭רֶכֶב וְאֵ֣לֶּה בַסּוּסִ֑ים וַאֲנַ֓חְנוּ ׀ בְּשֵׁם־יְהוָ֖ה אֱלֹהֵ֣ינוּ נַזְכִּֽיר׃ | 8 | YHWH has proven to his people that victory belongs to him (Prov. 21:31). Therefore, they say: Some [boast] in chariotry and others [boast] in horses, but we will boast in the name of YHWH our God. Horses and chariots are prestigious weapons of war. They demonstrate wealth and military might, and they are vastly superior to ordinary infantry. Nevertheless, YHWH's king is instructed to not be fooled by the visible might of horses and chariots, but is able to depend on YHWH alone for victory. |
| הֵ֭מָּה כָּרְע֣וּ וְנָפָ֑לוּ וַאֲנַ֥חְנוּ קַּ֝֗מְנוּ וַנִּתְעוֹדָֽד׃ | 9 | This is what we have seen as the pattern until now: They who trusted in horses and chariots have collapsed and fallen, but we have risen and stood upright. We are confident this pattern will continue, now. |
| יְהוָ֥ה הוֹשִׁ֑יעָה הַ֝מֶּ֗לֶךְ יַעֲנֵ֥נוּ בְיוֹם־קָרְאֵֽנוּ׃ | 10 | YHWH, grant victory to the king in the coming battle! We call on the name of YHWH to bring us victory. May he YHWH answer us on the day of our calling! |
| "He will answer him from his holy heaven" (v.7b) | ||
| Physical judgment seat | Holy Heaven | |
|---|---|---|
| Location | Physical judgment seat | Holy heaven
|
| Judge | King | YHWH
|
| Moral Characteristic | Renders judgment (sometimes well, sometimes not) | Holy
|
| Implication | Judgments are decided there | Holy judgment takes place there (including vindication)
|
| Confidence | Depends on the king | Anything coming out will be holy/right
|
| Level of power / authority | Limited | Unlimited |
| Blend | . . . from his holy heaven . . . | |
| Implicatures |
| |
| Prominence | LOW
The holy heaven imagery in Ps 20 is not especially prominent; it occurs in a single line (v. 7b), and it is not developed. Nevertheless, the imagery serves to convey from where God's help will come; i.e., from God's throne (= from the seat of God's power. Cf. Ps 11:4 and Ross 2011, 501). "References to God’s throne in heaven lend a royal quality to it, indicative both of the splendor of the place and the authority of the God who rules the universe from heaven" (DBI 19998, 1271). | |
| "May we shout for joy over your victory, and in the name of our God may we array ourselves with banners!" (v. 6ab) | ||
| Humans celebration | Banner | |
|---|---|---|
| Stimulus | Good news | YHWH grants victory
|
| Occasion | Achievement | Victory in battle
|
| Emotion | Joy, happiness | Joy, triumph
|
| Participants | Friends | Victors - enemies are excluded
|
| Corporate versus individual celebration | A group of people with shared interest | A group of people rally together around a banner
|
| Purpose | Acknowledge a special occasion | Celebrate and announce victory in battle
|
| Manner | Singing, dancing, clapping | Waving, planting, setting up, lifting up banners |
| Blend | . . . may we array ourselves with banners . . . | |
| Implicatures |
| |
| Prominence | HIGH
Although the image is mentioned only in this verse (v. 6), it stands out for its uniqueness. The verbal use of דגל is very rare, occurring only here (as Qal yiqtol), in Song 5:10 (as Qal participle) and in Song 6:4, 10 (as Niphal participle). Moreover, the image fits the context of prayer for military victory, and its use enriches the psalm with an image of triumphant celebration at the victory of YHWH. The people expect to raise banners which identify them as YHWH's people while announcing to their enemies that YHWH is the one who wins victory. | |
| "They have collapsed and fallen but we have risen and stood upright" (v.9) | ||
| Posture | Status | |
|---|---|---|
| Low | Collapsing, falling | Distress, defeat
|
| High | Rising, standing up | Victory, security |
| Blend | The enemies standing in their might will collapse and fall. God's people rise and stand upright. | |
| Implicatures |
| |
| Prominence | MEDIUM
Although this image is only explicit in a single verse (v. 9), it plays upon the larger conceptual domain of YHWH as the one who provides victory. The image contrasts the posture of God's people with that of their enemies. The psalmist declares that the enemies are brought down to their knees, but God's people are able to stand upright; God's people are able to show themselves firm, strong. Moreover, this image is part of the antithetical parallelism that bounds vv. 8 and 9 as a unit (see poetic structure as well as macrosyntax). | |
| ". . . with the saving mighty deeds of his right hand" (v.7c) | ||
| Human winning victory with right hand | God | |
|---|---|---|
| Struggle/Conflict | Battle | YHWH fights for his people
|
| Power | Muscles: human have a tendency towards right hand dominance. | Not limited by muscles
|
| Instruments (Means) | Horses, chariotry | YHWH's hand (power)
|
| Reason | Physical strength | YHWH is all-powerful
|
| Source of physical strength | Humans' personal strength | YHWH's personal strength |
| Blend | YHWH's right hand symbolizes his power | |
| Implicatures |
| |
| Prominence | LOW
This image is relatively low in prominence as it is mentioned only in this line (v.7c). Nevertheless, the image reinforces the king's confidence in YHWH's power and authority. The king knows he will need YHWH’s help to save him. He knows he will need mighty deeds, and he is confident YHWH will provide them. "It is the Lord’s right hand that becomes the hope and confidence of God’s people in time of need" (TWOT 1999, 382; cf. Isa 41:10, 13; Ps 18:35 [H 36]). | |
Bibliography
- Alexander, Joseph Addison. 1991. Commentary on Psalms. Grand Rapids, MI: Kregel Publications.
- Barnes, Albert. 1869. Notes, Critical, Explanatory, and Practical, On the Book of Psalms. Vol. 1. New York.
- Brannan, Rick. 2011. The Lexham Analytical Lexicon to the Greek New Testament. Bellingham: Lexham Press.
- Bratcher, Robert G., and William D. Reyburn. 1991. A Translator's Handbook on the Book of Psalms. UBS Handbook Series. New York.
- Briggs, Charles A., and Emilie Grace Briggs. 1906. A Critical and Exegetical Commentary on The Book of Psalms. Vol. I. New York: C. Scribner’s sons.
- Brotzman, Ellis R., and Eric J. Tully. 2016. Old Testament Textual Criticism: A Practical Introduction. Grand Rapids: BakerAcademic.
- Bullock, C. Hassell. 2015. Psalms. Volume 1: Psalms 1-72. Teach the Text Commentary Series. Edited by Mark Strauss and John Walton. Grand Rapids: BakerBooks.
- Cheyne, Thomas Kelly. 1884. The Book of Psalms. London: Kegan Paul, Trench & Co.
- Cook, John A. 2005. Genericity, Tense, and Verbal Patterns in the Sentence Literature of Proverbs. University of Wisconsin.
- Craigie, Peter C. 2004. Word Biblical Commentary: Psalms 1–50. 2nd ed. Vol. 19. Nashville, TN: Nelson Reference & Electronic.
- Dahood, Mitchell J. 1966. The Anchor Bible: Psalms I, 1-50. Garden City: Doubleday.
- DeClaissé-Walford, Nancy L., Rolf A. Jacobson, and Beth Tanner. 2014. “Book One of the Psalter: Psalms 1–41,” in The Book of Psalms, ed. E. J. Young, R. K. Harrison, and Robert L. Hubbard Jr.. The New International Commentary on the Old Testament. Grand Rapids, MI: William B. Eerdmans Publishing Company.
- Delitzsch, Franz Julius. 1883. A Commentary on the Psalms. New York: Funk and Wagnalls.
- Fokkelman, J. P. 2000. Major Poems of the Hebrew Bible: At the Interface of Hermeneutics and Structural Analysis. Studia Semitica Neerlandica. Assen, The Netherlands: Van Gorcum.
- Goldingay, John. 2006. Psalms: Psalms 1-41. Vol. 1. BCOT. Grand Rapids,MI: Baker Academic.
- Hatch, Edwin, and Henry A. Redpath. 1897. A Concordance to the Septuagint and the Other Greek Versions of the Old Testament: Including the Apocryphal Books. Volume II. Oxford: Clarendon Press.[4]
- Hengstenberg, Ernst W. 1869. Commentary on Psalms. Vol. 1. Edinburgh: T & T Clark.
- Hoogendyk, Isaiah, ed. 2017. The Lexham Analytical Lexicon of the Hebrew Bible. Bellingham: Lexham Press.
- Keel, Othmar. 1997. The Symbolism of the Biblical World: Ancient Near Eastern Iconography and the Book of Psalms. Translated by Timothy J. Hallett. Winona Lake: Eisenbrauns.
- Kidner, Derek. 2008. Psalms 1-72 : An Introduction and Commentary. Nottingham: InterVarsity Press.
- Kirkpatrick, Alexander F. 1916. The Book of Psalms. London: Cambridge University Press.
- Jenni, Ernst. 1992. Die Hebräischen Präpositionen Band 1: Die Präposition Beth. Stuttgart: W. Kohlhammer.
- Longman, Tremper, III and Peter Enns. 2008. Dictionary of the Old Testament: Wisdom, Poetry & Writings. Downers Grove, III.: Nottingham, England, IVP Academic.
- Mays, James L. 2011. Psalms. Interpretation: A Bible Commentary for Teaching and Preaching. Louisville, KY: Westminster John Knox Press.
- Oliver, Andrew. 1861. A Translation of the Syriac Peshito Version of the Psalms of David; With Notes Critical and Explanatory. London: E.P. Dutton & Co.[5]
- Perowne, J. J. Stewart. 1870. The Book of Psalms: A New Translation with Introductions and Notes, Explanatory and Critical. Vol. I. London: Bell and Daldy.
- Rogerson, J.w., and J. W. McKay. 1977. The Cambridge Bible Commentary on the New English Bible: Psalms 1-50. London.
- Ross, Allen P. 2006. A Commentary on the Psalms 1-41. Vol. 1. Grand Rapids, MI: Kregel, 2011.
- Van der Lugt, Pieter. 2013. Cantos And Strophes in Biblical Hebrew Poetry: With Special Reference to the First Book of the Psalter. Leiden, Netherlands: Brill.
- Villanueva, Federico G. 2016. Psalms 1-72. Asia Bible Commentary. Cumbria, UK: Langham Global Library.
- Waltner, James H. 2006. Believers Church Bible Commentary: Psalms. Scottdale, PA: Herald Press.
- Wilson, Gerald H. 2002. The NIV Application Commentary: Psalms. Vol. 1. Grand Rapids: Zondervan.
Footnotes
- ↑ Common-ground assumptions include information shared by the speaker and hearers. In our analysis, we mainly use this category for Biblical/ANE background - beliefs and practices that were widespread at this time and place. This is the background information necessary for understanding propositions that do not readily make sense to those who are so far removed from the culture in which the proposition was originally expressed.
- ↑ Local-ground assumptions are those propositions which are necessarily true if the text is true. They include both presuppositions and entailments. Presuppositions are those implicit propositions which are assumed to be true by an explicit proposition. Entailments are those propositions which are necessarily true if a proposition is true.
- ↑ Whereas local-ground assumptions are inferences which are necessarily true if the text is true, play-ground assumptions are those inferences which might be true if the text is true.
- ↑ Available at archive.
- ↑ Oliver added the following translation footnote for Ps 20:5: "Ver. 5. Shall we be exalted, ܢܬܬܪܝܡ. A.V. We will set up our banners, נִדְגֹּל. The translator probably read נִגְדַּל and also the LXX, who have μεγαλυνθησόμεθα" (Oliver 1861, 32). Available at archive.
