Psalm 95 Story Behind
About the Story Behind Layer
The Story Behind the Psalm shows how each part of the psalm fits together into a single coherent whole. Whereas most semantic analysis focuses on discrete parts of a text such as the meaning of a word or phrase, Story Behind the Psalm considers the meaning of larger units of discourse, including the entire psalm.
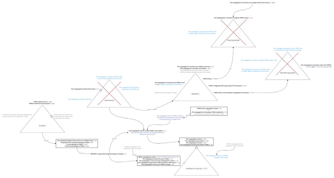
The goal of this layer is to reconstruct and visualize a mental representation of the text as the earliest hearers/readers might have conceptualized it. We start by identifying the propositional content of each clause in the psalm, and then we identify relevant assumptions implied by each of the propositions. During this process, we also identify and analyze metaphorical language (“imagery”). Finally, we try to see how all of the propositions and assumptions fit together to form a coherent mental representation. The main tool we use for structuring the propositions and assumptions is a story triangle, which visualizes the rise and fall of tension within a semantic unit. Although story triangles are traditionally used to analyze stories in the literary sense of the word, we use them at this layer to analyze “stories” in the cognitive sense of the word—i.e., a story as a sequence of propositions and assumptions that has tension.
Summary Triangle
The story triangle below summarises the story of the whole psalm. We use the same colour scheme as in Participant Analysis. The star icon along the edge of the story-triangle indicates the point of the story in which the psalm itself (as a speech event) takes place. We also include a theme at the bottom of the story. The theme is the main message conveyed by the story-behind.
| Story Triangles legend | |
|---|---|
| Propositional content (verse number) | Propositional content, the base meaning of the clause, is indicated by bold black text. The verse number immediately follows the correlating proposition in black text inside parentheses. |
| Common-ground assumption | Common-ground assumptions[1] are indicated by gray text. |
| Local-ground assumption | Local-ground assumptions[2] are indicated by dark blue text. |
| Playground assumption | Playground assumptions[3] are indicated by light blue text. |
| The point of the story at which the psalm takes place (as a speech event) is indicated by a gray star. | |
| If applicable, the point of the story at which the psalm BEGINS to take place (as a speech event) is indicated with a light gray star. A gray arrow will travel from this star to the point at which the psalm ends, indicated by the darker gray star. | |
| A story that repeats is indicated by a circular arrow. This indicates a sequence of either habitual or iterative events. | |
| A story or event that does not happen or the psalmist does not wish to happen is indicated with a red X over the story triangle. | |
| Connections between propositions and/or assumptions are indicated by black arrows with small text indicating how the ideas are connected. | |
| Note: In the Summary triangle, highlight color scheme follows the colors of participant analysis. | |
Background ideas
Following are the common-ground assumptionsCommon-ground assumptions include information shared by the speaker and hearers. In our analysis, we mainly use this category for Biblical/Ancient Near Eastern background. which are the most helpful for making sense of the psalm.
Background situation
The background situation is the series of events leading up to the time in which the psalm is spoken. These are taken from the story triangle – whatever lies to the left of the star icon.
Expanded Paraphrase
The expanded paraphrase seeks to capture the implicit information within the text and make it explicit for readers today. It is based on the CBC translation and uses italic text to provide the most salient background information, presuppositions, entailments, and inferences.
| Expanded paraphrase legend | |
|---|---|
| Close but Clear (CBC) translation | The CBC, our close but clear translation of the Hebrew, is represented in bold text. |
| Assumptions | Assumptions which provide background information, presuppositions, entailments, and inferences are represented in italics. |
| Text (Hebrew) | Verse | Expanded Paraphrase |
|---|---|---|
| לְ֭כוּ נְרַנְּנָ֣ה לַיהוָ֑ה נָ֝רִ֗יעָה לְצ֣וּר יִשְׁעֵֽנוּ׃ | 1 | Come to the temple, let us shout for joy to YHWH! Let us cry out to the rock of our salvation, whose salvation included the Exodus and even the provision of water at Massah and Meribah! |
| נְקַדְּמָ֣ה פָנָ֣יו בְּתוֹדָ֑ה בִּ֝זְמִר֗וֹת נָרִ֥יעַֽ לֽוֹ׃ | 2 | Let us approach his presence, where he rests (Ps 132:8), with praise; in songs we will cry out to him |
| כִּ֤י אֵ֣ל גָּד֣וֹל יְהוָ֑ה וּמֶ֥לֶךְ גָּ֝ד֗וֹל עַל־כָּל־אֱלֹהִֽים׃ | 3 | because YHWH is a great God and a great king over all gods, which he showed us after creating everything and sitting down to rest in his temple and reign over the cosmos. |
| אֲשֶׁ֣ר בְּ֭יָדוֹ מֶחְקְרֵי־אָ֑רֶץ וְתוֹעֲפ֖וֹת הָרִ֣ים לֽוֹ׃ | 4 | He is[a God] in whose hand are the unexplored depths of the earth and the peaks of the mountains are his; |
| אֲשֶׁר־ל֣וֹ הַ֭יָּם וְה֣וּא עָשָׂ֑הוּ וְ֝יַבֶּ֗שֶׁת יָדָ֥יו יָצָֽרוּ׃ | 5 | to whom belongs the sea —he made it— and the dry land which his hands formed. Both high and low, both sea and land—nothing is outside the scope of his sovereignty. |
| בֹּ֭אוּ נִשְׁתַּחֲוֶ֣ה וְנִכְרָ֑עָה נִ֝בְרְכָ֗ה לִֽפְנֵי־יְהוָ֥ה עֹשֵֽׂנוּ׃ | 6 | So as we come and continue our entrance into his holy place of rest (Ps 100:4), let us bow down and kneel! Let us kneel down before YHWH, our maker, |
| כִּ֘י ה֤וּא אֱלֹהֵ֗ינוּ וַאֲנַ֤חְנוּ עַ֣ם מַ֭רְעִיתוֹ וְצֹ֣אן יָד֑וֹ הַ֝יּ֗וֹם אִֽם־בְּקֹל֥וֹ תִשְׁמָֽעוּ׃ | 7 | because he, the great king over all gods, is our God and we are the people that he redeemed from Egypt and he shepherds (Ps 78:52), the flock led by his hand to resting places (Ps 23:2), including the promised land and his own resting place (Deut 12:8-9)—the same hand to which belongs all of creation. Do not take this entrance into his presence for granted, however. Today, if you want to obey his voice, fully relying on his provision and covenantal promises to provide you with a place of rest as an inheritance... |
| אַל־תַּקְשׁ֣וּ לְ֭בַבְכֶם כִּמְרִיבָ֑ה כְּי֥וֹם מַ֝סָּ֗ה בַּמִּדְבָּֽר׃ | 8 | "Do not harden your heart as back then[at] Meribah, that place of hostility, as [on] the day of Massah, that place of testing, in the wilderness, |
| אֲשֶׁ֣ר נִ֭סּוּנִי אֲבוֹתֵיכֶ֑ם בְּ֝חָנ֗וּנִי גַּם־רָא֥וּ פָעֳלִֽי׃ | 9 | where your ancestors put me to the test with their grumbling, despite my provision. They tested me when they lost faith in me and would have preferred to return to their former life in Egypt. They had even seen my work of splitting the seas, setting them up like a heap and providing a stable path through, just as I separated the waters at creation and provided stability for the earth! |
| אַרְבָּ֘עִ֤ים שָׁנָ֨ה׀ אָ֘ק֤וּט בְּד֗וֹר וָאֹמַ֗ר עַ֤ם תֹּעֵ֣י לֵבָ֣ב הֵ֑ם וְ֝הֵ֗ם לֹא־יָדְע֥וּ דְרָכָֽי׃ | 10 | For forty years I was disgusted with an entire generation —a year for each day they surveyed the promised land of their rest and chose not to trust me that they would inherit it— and I would think: 'They are a people whose heart strays, desirous of the blessings rather than me, the one who blesses, which leads to idolatry, and they do not recognize my ways laid out in my covenant stipulations as my special people, but would prefer to think just as the nations around them think and fear the things that they fear, rather than holding me in fear and awe. |
| אֲשֶׁר־נִשְׁבַּ֥עְתִּי בְאַפִּ֑י אִם־יְ֝בֹא֗וּן אֶל־מְנוּחָתִֽי׃ | 11 | [They are a people] about whom I swore in my anger, "They will not enter into my place of rest in the promised land!"'" So here we are, today, entering into YHWH's temple (Deut 12:9). Will you remain as stubborn and unfaithful as our ancestors were? Or will you recognize his provision and expectation that you believe in him, with faithful worship, and enter in to enjoy the rest found in his presence? |
| They are a people whose heart strays (v. 10b) | ||
| Heart | Desire | |
|---|---|---|
| Physiology | The heart is considered a central organ to the human organism | The heart is "the seat of knowledge, human reasoning, planning, intelligence, skill, affection and hatred, desire and satisfaction, humility and pride, courage and fear, joy and grief" (SDBH). |
| Function | Cause or feel desires | Be the desire |
| Container | Contains essential veins and arteries which dictate one's life | Contains essential thoughts and intentions which dictate the path of one's life |
| Changeability (van der Merwe 2023, 307) | Heart transplant | God gave him another heart (1 Sam 10:9) |
| Nature | As an interior organ, it was unknowable before modern medicine | The heart is deceitful above all things and beyond cure (Jer 17:9, NIV; cf. Num 15:39; Ps 78:37) |
| Potential | Can be healthy | Can be steadfast, firm and faithful (Ps 78:72) |
| Blend | Heart is the locus of will and desire | |
| Implicatures |
| |
| Prominence | LOW
The metaphor "Heart as Instrument of Thinking and Acts of Will" (van der Merwe 2023, §3.4) is common throughout the Bible. Furthermore, it only functions in passing to describe their nature and the reason YHWH was disgusted with his people for forty years, accompanied by "they do not recognize my ways" (v. 10c). | |
| we are the people he shepherds, the flock led by his hand (v. 7) | ||
| a flock | congregation | |
|---|---|---|
| Nature | Needy, with a tendency to stray | Needy, with a tendency to stray from covenant faithfulness (v. 10b: עַ֤ם תֹּעֵ֣י לֵבָ֣ב הֵ֑ם) |
| Relationship (1) | Shepherd's possession | YHWH's possession (Exod 19:5) |
| Relationship (2) | The shepherd gathers the flock, protects it, seeks out the sheep when lost, and provides protection and provision. | God as shepherd gathers his flock together (Is 60:7; Jer 23:3), keeps it as a possession (Jer 31:10), seeks it out (Ezek 34:12), protects it (Ezek 34:22), encloses it in a sheepfold (Mic 2:12) and feeds it (Ps 79:13; Is 40:11; Mic 5:4) (DBI, 293) |
| Relationship (3) | The sheep listen to the shepherd's voice (John 10:3-4) | Israel should listen to YHWH's voice |
| Risk | The sheep risk being attacked and scattered | Israel risked being attacked and scattered |
| Blend | Israel is YHWH's flock | |
| Implicatures |
| |
| Prominence | HIGH
The image is repeated as a compound predicate of "we are." The image of YHWH's people as a flock needing to be shepherded is key throughout Exodus events (cf. Ps 78:52), which point to the Meribah/Massah discourse coming in vv. 8-9. The image appears following the second instance of who God is (ה֤וּא אֱלֹהֵ֗ינוּ), following the identification of God in v. 3 (אֵ֣ל גָּד֣וֹל יְהוָ֑ה וּמֶ֥לֶךְ גָּ֝ד֗וֹל עַל־כָּל־אֱלֹהִֽים), so is somewhat unexpected. It is also the only identification of the psalmist's group in the first person, immediately preceding the sudden shift in syntax and second person address to the flock (vv. 7c-11). | |
| Let us cry out to the rock of our salvation! (v. 1) | ||
| rock | YHWH | |
|---|---|---|
| Nature | Associated with hardness, permanence, security (SDBH) and shade (DBI) | God who provides protection for his people (SDBH) |
| Constituent | Hard and solid, against background of Reed Sea (cf. my work in v. 9) | Trustworthy and strong among the chaos of life |
| Surroundings | Chaotic waters, weather, or landscape | Uncertainty of provision and safety (vv. 20, 53) |
| Function | Provides refuge | Provides relief from difficult circumstances |
| Product | Provided water in the wilderness (Exod 17:6) | Provides spiritual refreshment and rest (Isa 55:1; cf. 1 Cor 10:4) |
| Blend | YHWH, the God who protects and provides | |
| Implicatures | YHWH's salvation provides rest and refreshment for his people. | |
| Prominence | HIGH
While "rock" is a common image for YHWH both in the Psalms and throughout the Bible, it takes on a unique sense in Ps 95 in light of the reference to the rock out of which water flowed at Meribah and Massah (Exod 17:6), which becomes key to the Psalm's message in v. 8. The phrase צוּר יִשְׁעֵנוּ also has a significant function in the Psalm's poetic structure at the end of the first verse, with in assonance between יִשְׁעֵנוּ and the final word of the first verse of the second half (עֹשֵֽׂנוּ; v. 6). | |
| and they do not recognize my ways. (v. 10c) | ||
| physical path | YHWH's covenant stipulations | |
|---|---|---|
| Individual | Traveler | YHWH's people |
| Alternative | The wrong path | Straying into unfaithfulness (v. 10b: עַ֤ם תֹּעֵ֣י לֵבָ֣ב הֵ֑ם) |
| Action (1) | Walk the path | Heed YHWH's voice |
| Action (2) | Stray from the path | Not pay attention to YHWH's voice |
| Risk | Straying and getting lost | Wandering the desert for an entire generation |
| Ideal destination | End of the path | YHWH's rest |
| Blend | YHWH's covenant stipulations are paths to travel | |
| Implicatures |
| |
| Prominence | MEDIUM
The metaphor "Life as journey" is well-studied in Conceptual Metaphor Theory (Kovecses 2010) and central to the prototypical Psalm in this respect, Ps 119 (Procházková 2021, 52-53, 75, 108). Here, it only functions in passing to describe their nature and the reason YHWH was disgusted with his people for forty years, accompanied by "They are a people whose heart strays" (v. 10b). Nevertheless, since the image is compounded with straying in the previous clause (cf. Ps 119:176) as well as the poetic function of the verb בוא (as an inclusio for vv. 6-11) and the final destination of entering into YHWH's rest, by the end of the psalm the image is contributing to rich and intricate strands which wrap up the climax of the psalm's message: "They will not enter into my rest!" | |
Welcome to the DRAFT Verse-by-Verse Notes for Psalm 95!
The Verse-by-Verse Notes present scholarly, exegetical materials (from all layers of analysis) in a verse-by-verse format. They often present alternative interpretive options and justification for a preferred interpretation. The Verse-by-Verse Notes are aimed at consultant-level users.
The discussion of each verse of this psalm includes the following items.
- A link to the part of the overview video where the verse in question is discussed.
- The verse in Hebrew and English.[4]
- An expanded paraphrase of the verse.[5]
- A grammatical diagram of the verse, which includes glosses for each word and phrase.[6]
- A series of notes on the verse, which contain information pertaining to the interpretation of the psalm (e.g., meaning of words and phrases, poetic features, difficult grammatical constructions, etc.).
Introduction
Psalm 95 falls among the "YHWH reigns" psalms (Psalms 93-100), though the liturgical flavor of these psalms is most evident in Psalms 93, 95, 96, 98, 100.[7] Indeed, the lexical and thematic parallels with Psalm 100 are quite transparent.[8] As is typical of this section of the Psalter, there is no superscription or explicit author,[9] and it is probably post-exilic, exhorting the congregation in the Second Temple to sincere worship.[10]
Structure and Global Speech Act
The Psalm is divided in two with the repetition of the welcome and exhortation in vv. 1 and 6 (see the notes there). Rather than two parallel descriptions of the same activity, however, we understand the invitation in vv. 1-5 as reflecting a situation outside the temple grounds, as people are called to come and worship. The tone is positive and the actions joyful. In contrast, the second half, from v. 6 onwards, takes a more somber tone, as the worshipers enter into the holy place and are exhorted to positions of submission and humility. The abrupt shift in v. 7c and following (see below) are at home in the section from v. 6 onwards as they share similar emotions and speech acts—that is, the major poetic division is found in v. 6, not v. 7c, despite the opinions of several scholars.[11]
This structure is also reflected in the global speech acts found in the psalm:
The psalm concludes on a very open-ended note with the oath sworn to previous generations: "They will not enter into my place of rest!" The global speech act of the decree of vv. 7c-11 (see above) functions to
- Remind the congregation of the nature of inappropriate worship
- Explain the paradox of the ancestors' inappropriate worship, after all they had seen YHWH do on their behalf
- Describe the extent of YHWH's reaction and his evaluation of the ancestors
The intended perlocutionary effect for the listener is that they will conclude that the same outcome will fall upon their generation if they put YHWH to the test, such that the worshiper examines him/herself before entering into YHWH's presence. Evidently, the lessons of the past (vv. 8-11) are crucial for understanding the entire warning (vv. 6-11), as summarized in the following story triangle:
While the leader invites people into YHWH's presence in the first half of the psalm, his warning in the second half is based on the experience of their ancestors, who
- were rescued from Egypt
- witnessed YHWH's mighty work, and yet
- grumbled about his lack of provision and care, which resulted in
- YHWH denying their entry into the promised land.
Rest
There is extensive scholarly debate concerning the meaning of the final two words, "my rest," for the psalm's audience.[12] We discuss this question in our exegetical issue, The Meaning of "my rest" in Psalm95:11b. It is clear that the original context of the oath refers to the rest provided in the promised land, as displayed visually in the following background events:
Nevertheless, the idea of "rest" extends beyond this denotation for the contemporary audience, both of the psalm's original composition and today. The "rest" achieved after God finished all his activity of creating (Gen 2:2) is analogous to his people conquering the promised land and enjoying rest in the land (i.e., the fruit of their labors). Likewise, the "rest" achieved in the entrance of the land (see v. 11) is closely tied to the "rest" enjoyed in centralized temple worship (see Deut 12:8-12), such that covenantal faithfulness (obeying God's voice) leads to the "rest" of worship in God's presence, both in immediate temporal terms (worship in the physical temple) as well as eschatological terms (worship in the new heavens and earth). Stretching into the New Testament, the author of Hebrews applies the second half of the psalm to eschatological rest, while, as displayed in the following poetic feature, the immediate context indicates that the rest speaks of temple worship for the Second Temple community:
The poetic structure formed around the invitation and exhortation to come (לְכוּ in v. 1 and בֹּאוּ in v. 6)—and especially the verbal root בוא—contrasts the rest promised to those reverently worshipping in YHWH's presence with praise (v. 2a, 6b; cf. Ps 100:4) and the resting place promised to, but not attained by, the ancestors (v. 11b). The poetic implication is that the "place" of worship, YHWH's "rest," has now become YHWH's presence. The ancestors did not enter into the place of YHWH's rest ... will the present generation?
YHWH's Welcome (vv. 1–5)
The first half of the psalm invites the community to worship YHWH with shouts of joy, praise, and songs (vv. 1-2). This is supported by a reminder concerning why the community should worship YHWH (vv. 3-5)—namely, he is the creator of all and superior to any other gods they could imagine. Dominated by emotions of joy and awe, this section invites the hearer to agree with the psalmist that only YHWH is a god worth worshipping.
v. 1
| Hebrew | Verse | English |
|---|---|---|
| לְ֭כוּ נְרַנְּנָ֣ה לַיהוָ֑ה | 1a | Come, let us shout for joy to YHWH! |
| נָ֝רִ֗יעָה לְצ֣וּר יִשְׁעֵֽנוּ׃ | 1b | Let us cry out to the rock of our salvation! |
Expanded Paraphrase The words in <i>italics</i> provide a fuller sense of the psalm; the text itself is in <b>bold</b>.
Notes
- Verse 1 introduces the psalmist's initial welcome of worshippers to approach YHWH's presence with shouts of joy. YHWH is characterized as the rock of our salvation, in ironic contrast to the rock out of which water flowed in the rebellion of Meribah and Massah (see v. 8).
- For discussion of the initial verb come (לְכוּ) and its structural parallel with come (בֹּאוּ) in v. 6, see the notes there.
- There is asyndesis between the imperative and cohortative Come, let us shout (לְכוּ נְרַנְּנָה) (cf. בֹּאוּ נִשְׁתַּחֲוֶה in v. 6). Though a waw conjunction is more typical in this construction,[13] the function is the same here, with the shift from second- to first-person attested throughout the Bible (see also Gen 19:32; 31:44; 1 Sam 9:10; 2 Kgs 14:8; Prov 1:11; 7:18; Eccl 2:1).
- The mention of the rock of our salvation (צוּר יִשְׁעֵנוּ) anticipates the Massah and Meribah episode, as discussed in the poetic feature, The rock of refreshment:[14]
- The image is further discussed in the following table:
| Let us cry out to the rock of our salvation! (v. 1) | ||
| rock | YHWH | |
|---|---|---|
| Nature | Associated with hardness, permanence, security (SDBH) and shade (DBI) | God who provides protection for his people (SDBH) |
| Constituent | Hard and solid, against background of Reed Sea (cf. my work in v. 9) | Trustworthy and strong among the chaos of life |
| Surroundings | Chaotic waters, weather, or landscape | Uncertainty of provision and safety (vv. 20, 53) |
| Function | Provides refuge | Provides relief from difficult circumstances |
| Product | Provided water in the wilderness (Exod 17:6) | Provides spiritual refreshment and rest (Isa 55:1; cf. 1 Cor 10:4) |
| Blend | YHWH, the God who protects and provides | |
| Implicatures | YHWH's salvation provides rest and refreshment for his people. | |
| Prominence | HIGH
While "rock" is a common image for YHWH both in the Psalms and throughout the Bible, it takes on a unique sense in Ps 95 in light of the reference to the rock out of which water flowed at Meribah and Massah (Exod 17:6), which becomes key to the Psalm's message in v. 8. The phrase צוּר יִשְׁעֵנוּ also has a significant function in the Psalm's poetic structure at the end of the first verse, with in assonance between יִשְׁעֵנוּ and the final word of the first verse of the second half (עֹשֵֽׂנוּ; v. 6). | |
v. 2
| Hebrew | Verse | English |
|---|---|---|
| נְקַדְּמָ֣ה פָנָ֣יו בְּתוֹדָ֑ה | 2a | Let us approach his presence with praise; |
| בִּ֝זְמִר֗וֹת נָרִ֥יעַֽ לֽוֹ׃ | 2b | in songs we will cry out to him |
Expanded Paraphrase The words in <i>italics</i> provide a fuller sense of the psalm; the text itself is in <b>bold</b>.
Notes
- Verse 2 continues the psalmist's welcome into temple worship. Specifically, this involves approaching YHWH's presence as the place of rest.
- The mention of his presence in the first line anticipates its corresponding constituent in the second half of the psalm, "before YHWH," as shown in the poetic feature, YHWH's presence is rest:
- The בְּ prepositional phrases in both with praise (בְּתוֹדָה) and in songs (בִּזְמִרוֹת) should be understood as a comitative (i.e., accompanying the action).[15] Since the verb נָרִיעַ already contains vocal projection, they can be understood as manner adverbials. This differentiation can be seen in both the NET, "Let us enter his presence with thanksgiving. Let us shout out to him in celebration" and JPS, "let us come into His presence with praise; let us raise a shout for Him in song!"[16]
- The fronting of in songs (בִּזְמִרוֹת) indicates a symmetrical relationship with the preceding poetic line. "The pattern of verb-initial lines of Psalm 95:1-2 is broken by the symmetrical pattern of v. 2, involving the first-person plural verb, a 3ms-suffixed complement, and a comitative בְּ prepositional phrase. This symmetry pauses the development of the discourse before the immediately following discourse כִּי of v. 3."[17]
- נְקַדְּמָ֣ה פָנָיו בְּתוֹדָה
- בִּזְמִרוֹת נָרִיעַ לוֹ׃
- Led by the verb's morphology, we are inclined to view the return to an explicit indicative in we will cry out (נָרִיעַ) as intentional (cf. the augmented form נָרִיעָה in v. 1).[18]
v. 3
| Hebrew | Verse | English |
|---|---|---|
| כִּ֤י אֵ֣ל גָּד֣וֹל יְהוָ֑ה | 3a | because YHWH is a great God |
| וּמֶ֥לֶךְ גָּ֝ד֗וֹל עַל־כָּל־אֱלֹהִֽים׃ | 3b | and a great king over all gods, |
Expanded Paraphrase The words in <i>italics</i> provide a fuller sense of the psalm; the text itself is in <b>bold</b>.
Notes
- Verse 3 begins to provide the grounds for the call to worship in verses 1 and 2—namely, YHWH is uniquely superior and sovereign over all created beings, including the "gods."
- The initial because (כִּי) grounds the preceding two verses and initiates a description of YHWH that lasts until the end of v. 5:
- Further, it initiates the pattern of כִּי followed by two instances of אֲשֶׁר which appears in each half of the psalm's poetic structure:
- In the verbless clause YHWH is a great God (אֵל גָּדוֹל יְהוָה) reflects comment-topic order. The phrase "great God" (אֵל גָּדוֹל) can be read as focused and could be rendered YHWH is indeed a great God or YHWH is nothing less than a great God.
- The preferred diagram reflects a modification of the adjective great (גָּדוֹל) as a superlative.[19] Though one possible reading of עַל is that of vertical height over all gods, the preposition is better understood as superior quality.[20] See, for example, the NET: "a great king who is superior to all gods."[21] As creator of everything, YHWH is sovereign and superior over all creation, including so-called "gods" (Exod 5:11; Ps 96:4-5; 135:5-6), whose existence is not questioned in the Bible, but they are portrayed as useless in saving or caring for their people, or carrying out any activity at all (cf. 1 Kgs 18; Isa 40-55).[22]
- While in this section of the psalm, YHWH is described in terms of cosmological superiority and sovereignty, in the second half of the psalm, YHWH as a great God becomes more personal as "our maker" (v. 6) and "our God" (v. 7).
v. 4
| Hebrew | Verse | English |
|---|---|---|
| אֲשֶׁ֣ר בְּ֭יָדוֹ מֶחְקְרֵי־אָ֑רֶץ | 4a | in whose hand are the unexplored depths of the earth |
| וְתוֹעֲפ֖וֹת הָרִ֣ים לֽוֹ׃ | 4b | and the peaks of the mountains are his; |
Expanded Paraphrase The words in <i>italics</i> provide a fuller sense of the psalm; the text itself is in <b>bold</b>.
Notes
- Verse 4 continues the grounds for the call to worship in verses 1 and 2. It modifies the description of YHWH's identity as the one who holds both the unexplored depths of the earth and the peaks of the mountains. This is the first of two merisms (see v. 5), indicating that there is nothing in creation outside the scope of YHWH's lordship (cf. Ps 24:1).
- We understand both this and the following verse to modify the identity of YHWH, with the relative pronouns in whose and "to whom" (v. 5).[23]
- There is an inclusio between "his hand" in the present verse and "his hands" in v. 5.[24]
- The clause-initial position of the prepositional phrase in whose hand (בְּיָדוֹ) is most natural for information flow—YHWH is already discourse active, so the pronominally-suffixed form is more accessible than the newly introduced "unexplored depths of the earth" (מֶחְקְרֵי־אָרֶץ).
- The semantics of the unexplored depths of the earth (מֶחְקְרֵי־אָרֶץ) and the peaks of the mountains (תוֹעֲפוֹת הָרִים) indicate that the waw conjoins these two nouns phrases as a merism.[25] See further in "the sea and dry land" in v. 5.
- The word peaks (תוֹעֲפוֹת) only appears elsewhere in the Bible to refer to wild oxen and probably their horns (see Num 23:22; 24:8; cf. Ben Sira (B) 45:7, which clarifies in the margin that the תֹּואַר, "form, shape," i.e., stature, of the ox is in view). Thus, height (so the ancient versions, HALOT), and indeed (by analogy of the oxen's horns) peak is an appropriate gloss.[26]
v. 5
| Hebrew | Verse | English |
|---|---|---|
| אֲשֶׁר־ל֣וֹ הַ֭יָּם וְה֣וּא עָשָׂ֑הוּ | 5a | to whom belongs the sea —he made it— |
| וְ֝יַבֶּ֗שֶׁת יָדָ֥יו יָצָֽרוּ׃ | 5b | and the dry land which his hands formed. |
Expanded Paraphrase The words in <i>italics</i> provide a fuller sense of the psalm; the text itself is in <b>bold</b>.
Notes
- Verse 5 continues the grounds for the call to worship in verses 1 and 2 and the description of YHWH's identity as the one to whom both the sea and the dry land belong. This is the second of two merisms (see v. 4), indicating that there is nothing in creation outside the scope of YHWH's lordship (cf. Ps 24:1).
- The clause-initial position of the prepositional phrase to whom (לוֹ) is most natural for information flow—YHWH is already discourse active so the pronominally-suffixed form is more accessible than the newly introduced "sea" (הַיָּם).
- Just as the "unexplored depths of the earth" and "peaks of the mountains" in v. 4, the sea (הַיָּם) and the dry land (יַבֶּשֶׁת) also communicate a merism here.[27] We also understand these two terms as a common word pair in Biblical Hebrew poetry (albeit more commonly יַבָּשָׁה).[28]
- For the asyndetic relative reading of which his hands formed (יָדָיו יָצָרוּ), which understands "the dry land" (יַבֶּשֶׁת) in parallel with "the sea" (הַיָּם) and he made it (וְהוּא עָשָׂהוּ) as a parenthetical, see the CEB, EÜ, GNT, NFC, NJPS, TOB, ZÜR.[29] Such a reading is supported by the likelihood of "sea" (יָם) and "dry land" (יַבֶּשֶׁת) as a stock word pair, as mentioned above.[30] The structure resembles Tsumura’s a-x // b-x’, in like manner to Psalm 18:42.[31]
YHWH's Warning (vv. 6–11)
The second half of the psalm exhorts the community to worship YHWH with humility and submission, bowing down and kneeling before YHWH. Just like in the first half of the psalm, this is supported by a reminder concerning why the community should worship YHWH (vv. 3-5)—namely, "he is our God and we are the people he shepherds, the flock led by his hand." It is after this reminder is offered that the exhortation is further supported: the lessons of the past generations' failures. Dominated by emotions of solemnity and reverence, the congregation is ashamed by their ancestors' unfaithfulness, yet conscientiously long to enter into the rest of YHWH's presence for themselves.
v. 6
| Hebrew | Verse | English |
|---|---|---|
| בֹּ֭אוּ נִשְׁתַּחֲוֶ֣ה וְנִכְרָ֑עָה | 6a | Come, let us bow down and kneel! |
| נִ֝בְרְכָ֗ה לִֽפְנֵי־יְהוָ֥ה עֹשֵֽׂנוּ׃ | 6b | Let us kneel down before YHWH, our maker, |
Expanded Paraphrase The words in <i>italics</i> provide a fuller sense of the psalm; the text itself is in <b>bold</b>.
Notes
- Verse 6 is the second stage of the entrance into YHWH's holy place (cf. Pss 24:3, 100:4). The emotional tone has notably changed from verse 1, however, to a more solemn call to submission and humility, indicated by the exhortations to bow down and kneel. YHWH, as the creator of everything (vv. 4-5), is also our maker.
- Despite glossing both לְכוּ in v. 1 and בֹּאוּ in the present verse as come, forming part of the compound cohortative, "Come and do x / let us do x," it should be noted that the imperatives belong to different verbal roots in Hebrew. For this construction, לְכוּ is much more common than בֹּאוּ,[32] which does not occur elsewhere in the Psalms.[33] It is possible that בֹּאוּ was chosen here to form the inclusio with the root בוא in the second half of the psalm:
- The three exhortations that dominate this verse consistently indicate solemn worship, with bow down (נִשְׁתַּחֲוֶה), an "action by which humans lay themselves down on the ground in front of another human or a deity, ► as an act of submission or respect" (SDBH), kneel (נִכְרָעָה) as an "action by which humans kneel down in order to show respect" (SDBH), and kneel down (נִבְרְכָה) as an "action by which humans fall on their knees, in order to show respect" (SDBH).[34] Nevertheless, there are still subtle hints of hopeful welcome into YHWH's presence activated by before YHWH, as illustrated by the poetic feature, YHWH's presence is rest. In parallel position to "let us approach his presence with prasie" in v. 2, the inclusio of the root "come/enter" (בוא) which determines the poetic structure of the second half of the psalm, contrasts the rest promised to those reverently worshipping in YHWH's presence with praise (v. 2a, 6b; cf. Ps 100:4) and the resting place promised to, but not attained by, the ancestors (v. 11b). The poetic implication is that the "place" of worship, YHWH's "rest," has now become YHWH's presence.
Furthermore, just as YHWH made the sea and dry land (v. 5), he is also our maker.[35]
v. 7
| Hebrew | Verse | English |
|---|---|---|
| כִּ֘י ה֤וּא אֱלֹהֵ֗ינוּ | 7a | because he is our God |
| וַאֲנַ֤חְנוּ עַ֣ם מַ֭רְעִיתוֹ וְצֹ֣אן יָד֑וֹ | 7b | and we are the people he shepherds, the flock led by his hand. |
| הַ֝יּ֗וֹם אִֽם־בְּקֹל֥וֹ תִשְׁמָֽעוּ׃ | 7c | Today, if you want to obey his voice... |
Expanded Paraphrase The words in <i>italics</i> provide a fuller sense of the psalm; the text itself is in <b>bold</b>.
Notes
- Verse 7 provides the grounds for the call to solemn and humble entrance before YHWH—namely, YHWH is our God and we are the people he shepherds. The third line of this verse begins a conditional protasis, which finds its apodosis in verses 8 and 9. This is also the last line in which the psalmist is speaking; YHWH is speaking from verses 8 to 11.
- For discussion of the image of shepherded people and flock, see the following table:[36]
| we are the people he shepherds, the flock led by his hand (v. 7) | ||
| a flock | congregation | |
|---|---|---|
| Nature | Needy, with a tendency to stray | Needy, with a tendency to stray from covenant faithfulness (v. 10b: עַ֤ם תֹּעֵ֣י לֵבָ֣ב הֵ֑ם) |
| Relationship (1) | Shepherd's possession | YHWH's possession (Exod 19:5) |
| Relationship (2) | The shepherd gathers the flock, protects it, seeks out the sheep when lost, and provides protection and provision. | God as shepherd gathers his flock together (Is 60:7; Jer 23:3), keeps it as a possession (Jer 31:10), seeks it out (Ezek 34:12), protects it (Ezek 34:22), encloses it in a sheepfold (Mic 2:12) and feeds it (Ps 79:13; Is 40:11; Mic 5:4) (DBI, 293) |
| Relationship (3) | The sheep listen to the shepherd's voice (John 10:3-4) | Israel should listen to YHWH's voice |
| Risk | The sheep risk being attacked and scattered | Israel risked being attacked and scattered |
| Blend | Israel is YHWH's flock | |
| Implicatures |
| |
| Prominence | HIGH
The image is repeated as a compound predicate of "we are." The image of YHWH's people as a flock needing to be shepherded is key throughout Exodus events (cf. Ps 78:52), which point to the Meribah/Massah discourse coming in vv. 8-9. The image appears following the second instance of who God is (ה֤וּא אֱלֹהֵ֗ינוּ), following the identification of God in v. 3 (אֵ֣ל גָּד֣וֹל יְהוָ֑ה וּמֶ֥לֶךְ גָּ֝ד֗וֹל עַל־כָּל־אֱלֹהִֽים), so is somewhat unexpected. It is also the only identification of the psalmist's group in the first person, immediately preceding the sudden shift in syntax and second person address to the flock (vv. 7c-11). | |
- Some have suggested that the third line of this verse should be understood as a conditional protasis to the apodosis of the first two lines, to read For He is our God, and we are the people of his pasture and the sheep of his hand today, if you will obey his voice and not harden your hearts.[37] We have judged this syntax to be less plausible than the protasis of the following verses, as discussed fully in the exegetical issue, The Syntax of Ps 95:7-8.[38] Nevertheless, "the meaning of the psalm emerges precisely from this break [v. 7c] in the text,"[39] and "this section of the verse joins the two parts of the Psalm and ... it should be seen as simultaneously concluding v. 7 and introducing v. 8."[40] In other words, as a major pivot in the psalm's structure, v. 7c simultaneously points the reader's attention backwards and forwards. So, too, does the temporal adverbial "for forty days" in v. 10, which could modify what precedes or follows, as discussed in the poetic feature, Breaking with the past:
- This "Janus" position of the temporal adverbials iconically sets out the choice to “align with what went before” or to “align with what comes after,” as in following the ways of the ancestors or choosing a different path for the future. Nevertheless, in both vv. 7 and 10, the syntax is preferably read as continuing into the following clause, breaking with the past and projecting a new, better future of covenantal faithfulness to YHWH.
- For the syntax of v. 7c, Today, if you want to obey his voice..., see the full discussion in the exegetical issue, The Syntax of Ps 95:7-8. As mentioned above, v. 7c has been interpreted as the protasis of the first two lines of v. 7 (as discussed above). Another common interpretation of the final clause of this verse is that of a calculated aposiopesis (see, e.g., the CEB's "If only you would listen to his voice!" cf. EÜ, NABRE, NET, ZÜR).[41] In such constructions, the focal content of the sentence (in this case the apodosis) is not explicitly voiced and the information is left for the addressee to fill in. Compare, for example, Psalm 139:19: "If you, God, will slay the wicked..." (אִם־תִּקְטֹל אֱלוֹהַּ רָשָׁע).
- Our preferred reading is that of a protasis for the following verse. Some translations that follow this reading, however, such as the RVC, emend the MT to provide the 1cs suffix on voice: "If today you hear my voice."[42] There is no Hebrew manuscript or ancient versional evidence for this emendation, so it has not been considered as a viable alternative reading. It holds appeal, however, as a solution for the beginning of YHWH's speech. As discussed in the exegetical issue, The Beginning of YHWH's Speech in Ps 95, we understand YHWH to begin speaking in v. 8 of the psalm, the matrix clause, to which the protasis of v. 7c is subordinate. We indicate such with the ellipsis ... at the end of this verse and explicit speech marks beginning v. 8.
- As mentioned in the exegetical issue, The Syntax of Ps 95:7-8, reading the yiqtol תִשְׁמָעוּ as carrying modality of ability, if you want to, provides an elegant solution for the apparent tautology of both "obeying YHWH's voice" and "not hardening one's heart" (v. 8).[43] Listening to YHWH's voice involves trusting in his provision and having no other gods: "8 Hear me, my people, and I will warn you—if you would only listen to me, Israel! 9 You shall have no foreign god among you; you shall not worship any god other than me. 10 I am the LORD your God, who brought you up out of Egypt. Open wide your mouth and I will fill it. 11 'But my people would not listen to me; Israel would not submit to me. 12 So I gave them over to their stubborn hearts to follow their own devices. 13 "If my people would only listen to me, if Israel would only follow my ways.."'" (Ps 81:8–13, NIV).
- The clausal position of Today (הַיּוֹם) provides a frame setter for the following exhortation, which is contrasted with the "the day of Massah" (v. 8). Furthermore, for the focus reading of his voice in the construction אִם + X + yiqtol.[44] Compare the prototypical instance in 1 Kings 20:18, from which the focal material is selected from two possible alternatives in the set: "If they have come out for peace (אִם־לְשָׁלוֹם יָצָאוּ), take them alive; if they have come out for war (וְאִם לְמִלְחָמָה יָצָאוּ), take them alive” (NIV).
v. 8
| Hebrew | Verse | English |
|---|---|---|
| אַל־תַּקְשׁ֣וּ לְ֭בַבְכֶם כִּמְרִיבָ֑ה | 8a | "Do not harden your heart as [at] Meribah, |
| כְּי֥וֹם מַ֝סָּ֗ה בַּמִּדְבָּֽר׃ | 8b | as [on] the day of Massah in the wilderness, |
Expanded Paraphrase The words in <i>italics</i> provide a fuller sense of the psalm; the text itself is in <b>bold</b>.
Notes
- Verse 8 is the beginning of YHWH's speech in the psalm. It warns against approaching YHWH's presence in worship with the same attitude as the ancestors, i.e., as idolaters (1 Cor 10:5-7). Rather than a utilitarian approach to what YHWH can provide, such as water from a rock in the wilderness, YHWH is the true rock of our salvation (v. 1).
- As mentioned in v. 7, we understand YHWH to begin his speech in this verse. For a full discussion of the various possibilities, see the exegetical issue, The Beginning of YHWH's Speech in Ps 95.
- Following SDBH, we prefer to read מְרִיבָה and מַסָּה as the place names, Meribah and Massah, relating to the events related in Exodus 17, though this approach is not shared by the ancient versions.[45] God's people grumbled and complained against God at Massah and the waters of Meribah (Exod 17:7; Deut 9:22), which became a prototypical instance of rebellion against him throughout Israel's history. For instance, precisely because of the rebellion at Meribah, Moses and Aaron were denied entry into the promised land (Num 20:10-13, 24; 27:14; Deut 32:51). For the contribution of Meribah and Massah to the poetic feature, The rock of refreshment, see the notes at v. 1.
- The prepositional phrases as [at] Meribah and as [on] the day of Massah are exceedingly terse. A number of manuscripts provide a בְּ of location in במריבה and ביום.[46] Nevertheless, the comparative כְּ apparently took precedence over the locative—the idea of which was in no way absent—to communicate both the locative and temporal positions contained with the comparison.[47] This is apparent in most modern translations. Take the JPS, for example: "as at Meribah, as on the day of Massah" (most other modern versions contain the same expansion).[48]
v. 9
| Hebrew | Verse | English |
|---|---|---|
| אֲשֶׁ֣ר נִ֭סּוּנִי אֲבוֹתֵיכֶ֑ם | 9a | where your ancestors put me to the test. |
| בְּ֝חָנ֗וּנִי גַּם־רָא֥וּ פָעֳלִֽי׃ | 9b | They tested me. They had even seen my work! |
Expanded Paraphrase The words in <i>italics</i> provide a fuller sense of the psalm; the text itself is in <b>bold</b>.
Notes
- Verse 9 continues describing the rebellion in the wilderness, where your ancestors put me to the test. This rebellion occurred despite having seen YHWH's work of redemption from Egypt in the Exodus and provision of water in the wilderness.
- Since the Hebrew relative particle אֲשֶׁר is underspecified for case function, it has been interpreted in different ways in this verse. For the alternative placement of the relative clause, see the ESV's "when your fathers put me to the test," as modifying כְּיוֹם "as the day" of v. 8 (see also the CEB, CJB, DHH, JPS, NASB, PDV).[49] Our preferred view follows the LXX and Jerome (Hebr.):[50] where your ancestors put me to the test, as modifying the preceding "in the wilderness" (בַּמִּדְבָּר; see the CSB, NBS, NET, NIV, RVC, SG21, TOB).[51]
- The particle even (גַּם) is functioning on the clause level, as a scalar particle, in this case an entire proposition. The understanding of גַּם as a conjunction, though slightly similar functionally in this instance,[52] is not accurate.[53] Further, the concessive sense provided by a number of modern translations is an implicature of the semantics of clause linkage, rather than belonging to the semantics of גַּם, per se (see, e.g., NIV: "though they had seen what I did").
- For the past perfect interpretation of the qatal they had seen (רָאוּ), see the CEB as illustrative (though this reading is shared by most modern translations): "they had already seen my acts."
- For the alternative plural "my works" (פָעֳלָי) in place of the MT's singular my work (פָעֳלִי), see the LXX and Peshitta.[54] The "work" most naturally refers to the Exodus event (cf. Ps 106:7). In the Psalms, the same language is used of how YHWH dealt with the waters at creation (e.g., Pss 33:7; 74:13; 104:5-7) as the waters of the Reed Sea (Pss 77:17; 78:13; 114:3, 5), so creates a thematic link with the creation language of vv. 4-5.[55]
- For the alternative placement of "forty years" (אַרְבָּעִים שָׁנָה), see the discussion in v. 10 below.
v. 10
| Hebrew | Verse | English |
|---|---|---|
| אַרְבָּ֘עִ֤ים שָׁנָ֨ה ׀ אָ֘ק֤וּט בְּד֗וֹר | 10a | forty years I was disgusted with a generation |
| וָאֹמַ֗ר עַ֤ם תֹּעֵ֣י לֵבָ֣ב הֵ֑ם | 10b | and I would think: 'They are a people whose heart strays |
| וְ֝הֵ֗ם לֹא־יָדְע֥וּ דְרָכָֽי׃ | 10c | and they do not recognize my ways. |
Expanded Paraphrase The words in <i>italics</i> provide a fuller sense of the psalm; the text itself is in <b>bold</b>.
Notes
- Verse 10 describes YHWH's reaction to the ancestors' rebellion and the extent of his disgust with an entire generation. His inner dialogue reflecting on their characterization is as those who stray and do not recognize his ways, i.e., faithful worship and trust in his provision.
- After v. 7c, the fourth and final discourse unit of the psalm is introduced by another temporal adverb, forty years (אַרְבָּעִים שָׁנָה). Nevertheless, describing duration rather than a point in time, it is unlikely that "forty years" functions as a frame setter (like in v. 7c). Rather, it is plausibly read as scalar focus of the length of time YHWH was furious with the ancestors: no less than forty years.
- For the alternative placement of forty years (אַרְבָּעִים שָׁנָה) at the end of v. 9 see the Peshitta's verse division, verse 9 containing "they saw my works forty years,"[56] as reflected in the punctuation provided by the editors of the Leiden edition.[57] See also the interpretation of Hebrews 3:9-10, which supplies "Therefore" (διό),[58] indicating a clausal separation and thus "forty years" with the preceding verse: "they saw my works for forty years."[59] For further discussion of the phrase as modifying what precedes or what follows, see the poetic feature, Breaking with the Past as discussed in v. 7 above.[60]
- This is a unique instance of the verb "be disgusted" (קוט) in the qal stem, though its semantic contribution is difficult to differentiate between that of the hithpolel found in Psalm 119:158; 139:21. (Indeed, in the latter case, it is found in parallel with piel שׂנא "to hate").[61] The temporal adverb "for forty years" provides an uncontroversial habitual reading of the yiqtol אָקוּט.[62] The following wayyiqtol וָאֹמַר adopts the TAM values of the previous finite verb (of which see the previous note), to read and I would think.
- The lack of article on with a generation (בְּדוֹר) is consistent across larger Tiberian codices (Leningradensis, Aleppo, Sassoon; see also the attestation of this verse in the Cairo Genizah materials), but only half of the Babylonian witnesses lack the article. The other half are are unambiguously vocalized to contain a definite article (see JTS 631, Or 1477 and Oppenheim 4º 154, Bodleian Neubauer 2484). Though the article is less frequent in Biblical Hebrew poetry than prose (as has been generally observed for some time),[63] peculiarity usually arises in phrases with a proclitic preposition, such as בְּדוֹר, with the addition of the definite article, not the absence (see the discussion at Ps 78:52). The present verse has led Delitzsch to conclude that it "is anarthrous in order that the notion may be conceived of more qualitatively than relatively: with a (whole) generation."[64] Alternatively, Ḥakham suggests it is indefinite because, due to their excessive rebellion, they became "unknown" to God (אינו מידע).[65] Nevertheless, every ancient version contains either a demonstrative pronoun or relative modifier,[66] so it is not so clear that בְּדוֹר should be read with the lack of definiteness, since demonstratives functionally overlap with the definite article. If the Tiberian tradition is followed, however, as the vocalized manuscript tradition seems to (just about) favor, interpretations such as Delitzsch's and Ḥakham's seem the most plausible.
- For the imagery of heart as desires, see the following table:[67]
| They are a people whose heart strays (v. 10b) | ||
| Heart | Desire | |
|---|---|---|
| Physiology | The heart is considered a central organ to the human organism | The heart is "the seat of knowledge, human reasoning, planning, intelligence, skill, affection and hatred, desire and satisfaction, humility and pride, courage and fear, joy and grief" (SDBH). |
| Function | Cause or feel desires | Be the desire |
| Container | Contains essential veins and arteries which dictate one's life | Contains essential thoughts and intentions which dictate the path of one's life |
| Changeability (van der Merwe 2023, 307) | Heart transplant | God gave him another heart (1 Sam 10:9) |
| Nature | As an interior organ, it was unknowable before modern medicine | The heart is deceitful above all things and beyond cure (Jer 17:9, NIV; cf. Num 15:39; Ps 78:37) |
| Potential | Can be healthy | Can be steadfast, firm and faithful (Ps 78:72) |
| Blend | Heart is the locus of will and desire | |
| Implicatures |
| |
| Prominence | LOW
The metaphor "Heart as Instrument of Thinking and Acts of Will" (van der Merwe 2023, §3.4) is common throughout the Bible. Furthermore, it only functions in passing to describe their nature and the reason YHWH was disgusted with his people for forty years, accompanied by "they do not recognize my ways" (v. 10c). | |
- The LXX seems to have read עַד ("forever") for the MT's people (עַם).[68] Likewise, the form עד is read in Kennicott ms 76.[69] Nevertheless, as pointed out by Barthélemy et al. (2005, 669-671), ms 76 holds very little value, while the LXX's Vorlage perhaps contained a theological correction over the risk of characterizing the "people" (עַם) as those who go astray.[70] For further support of maintaining the MT's עַם, see the contrast with עַם in v. 7.
- For the imagery of YHWH's covenant stipulations as ways, see the following table:
| and they do not recognize my ways. (v. 10c) | ||
| physical path | YHWH's covenant stipulations | |
|---|---|---|
| Individual | Traveler | YHWH's people |
| Alternative | The wrong path | Straying into unfaithfulness (v. 10b: עַ֤ם תֹּעֵ֣י לֵבָ֣ב הֵ֑ם) |
| Action (1) | Walk the path | Heed YHWH's voice |
| Action (2) | Stray from the path | Not pay attention to YHWH's voice |
| Risk | Straying and getting lost | Wandering the desert for an entire generation |
| Ideal destination | End of the path | YHWH's rest |
| Blend | YHWH's covenant stipulations are paths to travel | |
| Implicatures |
| |
| Prominence | MEDIUM
The metaphor "Life as journey" is well-studied in Conceptual Metaphor Theory (Kovecses 2010) and central to the prototypical Psalm in this respect, Ps 119 (Procházková 2021, 52-53, 75, 108). Here, it only functions in passing to describe their nature and the reason YHWH was disgusted with his people for forty years, accompanied by "They are a people whose heart strays" (v. 10b). Nevertheless, since the image is compounded with straying in the previous clause (cf. Ps 119:176) as well as the poetic function of the verb בוא (as an inclusio for vv. 6-11) and the final destination of entering into YHWH's rest, by the end of the psalm the image is contributing to rich and intricate strands which wrap up the climax of the psalm's message: "They will not enter into my rest!" | |
- The verbless predicational clause They are a people whose heart strays (עַם תֹּעֵי לֵבָב הֵם) reflects comment-topic order in to create a poetic pattern of head-tail linkage between the two they (הֵם) pronouns, binding the two clauses (and lines) before the final אֲשֶׁר conjunction of the psalm and the final verse.
v. 11
| Hebrew | Verse | English |
|---|---|---|
| אֲשֶׁר־נִשְׁבַּ֥עְתִּי בְאַפִּ֑י | 11a | about whom I swore in my anger, |
| אִם־יְ֝בֹא֗וּן אֶל־מְנוּחָתִֽי׃ | 11b | "They will not enter into my place of rest!"'" |
Expanded Paraphrase The words in <i>italics</i> provide a fuller sense of the psalm; the text itself is in <b>bold</b>.
Notes
- Verse 11 continues to describe the result of YHWH's response to the ancestors' rebellion. He swore in his anger that they would not enter the promised land, but would wander for an entire generation—one year for every day the spies surveyed the land and concluded YHWH was not strong enough to grant them their inheritance. The open question is whether the contemporary worshippers believe YHWH is all-satisfying as Lord of all (vv. 3-5) and their shepherd (v. 7), or conclude that he will let them down and they need to continue to trust in and pursue other "gods."
- The three major interpretations of the אֲשֶׁר beginning this verse are as comparative "just as,"[71] result "so that" (see, e.g., CEB, CSB, ESV, NASB, NET, NIV, TOB),[72] or, more naturally, and our preferred reading, simply a relativizer (cf. TgPs's ד). Under this interpretation, the syntax of the relative clause requires the specification [They are a people] about whom (cf. the JPS),[73] resuming "a people" from the previous verse, i.e., drawing attention to a particular feature of "the people," the noun that is being modified.
- Introduced by the verb I swore (נִשְׁבַּעְתִּי), the final clause is an oath formula, with the unvoiced apodosis: "If they enter into my rest, ø."[74] Thus, rendering the clause as negative is wholly appropriate.[75]
- Modern translations vary on whether to display the speech of v. 11b as direct or indirect speech (see, e.g., RSV "Therefore I swore in my anger that they should not enter my rest" and the NJPS "Concerning them I swore in anger, 'They shall never come to My resting-place!'"). Meier is of the opinion that it is best rendered as direct discourse (hence They will not), since "God in this case, as in the preceding D[irect] D[iscourse] in v. 10, is describing his earlier behavior and his oath that he enunciated at an earlier time."[76]
- Note that the paragogic nun on enter (יְבֹאוּן) is not present in the Pentateuchal predecessors of the present oath (see, e.g., Num 14:21-23; Deut 1:34-35), suggesting it was a contribution of the poet to add prominence to the content of the oath in the final line of the psalm.
- Key to understanding rest in the present verse (see the general discussion in the introduction of this page) is Deuteronomy 12:8-9: "You are not to do as we do here today, everyone doing as they see fit, since you have not yet reached the resting place and the inheritance the LORD your God is giving you" (NIV; cf. Num 14:21-23; Deut 1:34-35; 32:52). The collocation "enter" (בוא) and "rest" (מנוחה) only occurs in the present verse and in Deuteronomy 12:9. The use of the noun מְנוּחָה elsewhere in the Psalms (see Pss 23:2; 132:8, 14) indicates not the state of rest (e.g., "my rest," ESV), but rather "resting-place" (JPS; cf. CEB).[77] The construct chain מְנוּחָתִֽי could either be understood as verbal action-agent, i.e., "the rest [enjoyed by] me," or entity-source, i.e., "the rest [provided by] me." The former finds support in the parallel of Genesis 2:2, as found in discussion of this verse in Hebrews 4. Nevertheless, the original discourse context probably referred to the promised land of Canaan, so entity-source is preferable. The paraphrase provided by the NET is particularly illuminating: "They will never enter into the resting place I had set aside for them."
- As discussed in the introduction to this page, "Psalm 95 ends so abruptly that we can talk of an open ending where the readers/listeners must decide for themselves what else is going to happen."[78] Thus, the final intended perlocution of the psalm is picked up by the author of Hebrews: "Let us, therefore, make every effort to enter that rest, so that no one will perish by following their example of disobedience" (Heb 4:11, NIV).
Legends
Grammatical diagram
| Visualization | Description |
|---|---|
| The clause is represented by a horizontal line with a vertical line crossing through it, separating the subject and the verb. | |
| The object is indicated by a vertical line that does not cross the horizontal line of the clause. Infinitives and participles may also have objects. If the direct object marker (d.o.m.) is present in the text, it appears in the diagram immediately before the object. If the grammar includes a secondary object, the secondary object will appear after the object, separated by another vertical line that does not cross the horizontal line of the clause. | |
| The subject complement follows the verb (often omitted in Hebrew) separated with a line leaning toward the right. It can be a noun, a whole prepositional phrase or an adjective. The later two appear modifying the complement slot. | |
| When a noun further describes or renames the object, it is an object complement. The object complement follows the object separated by a line leaning toward the right. | |
| In a construct chain, the noun in the absolute form modifies the noun in the construct form. | |
| Participles are indicated in whatever position in the clause they are in with a curved line before the participle. Participles can occur as nominal, where they take the place of a noun, predicate, where they take the place of a verb, or attributive, where they modify a noun or a verb similar to adjectives or adverbs. | |
| Infinitives are indicated by two parallel lines before the infinitive that cross the horizontal line. Infinitive constructs can appear as the verb in an embedded clause. Infinitive absolutes typically appear as an adverbial. | |
| The subject of the infinitive often appears in construct to it. In this situation, the infinitive and subject are diagrammed as a construct chain. | |
| The object of the infinitive is indicated by a vertical line that does not cross the horizontal line of the infinitival clause. | |
| Modifiers are represented by a solid diagonal line from the word they modify. They can attach to verbs, adjectives, or nouns. If modifying a verb or adjective, it is an adverb, but if modifying a noun, it is an adjective, a quantifier, or a definite article. If an adverb is modifying a modifier, it is connected to the modifier by a small dashed horizontal line. | |
| Adverbials are indicated by a dashed diagonal line extending to a horizontal line. These are nouns or infinitives that function adverbially (modifying either a verb or a participle), but are not connected by a preposition. | |
| Prepositional phrases are indicated by a solid diagonal line extending to a horizontal line. The preposition is to the left of the diagonal line and the dependent of the preposition is on the horizontal line. They can modify verbs (adverbial) or nouns (adjectival). | |
| Embedded clauses are indicated by a "stand" that looks like an upside-down Y. The stand rests in the grammatical position that the clause fulfills. Extending from the top of the stand is a horizontal line for the clause. If introduced by a complementizer, for example כִּי, the complementizer appears before the stand. Embedded clauses can stand in the place of any noun. | |
| When clauses are joined by a conjunction, they are compound clauses. These clauses are connected by a vertical dotted line. The conjunction is placed next to the dotted line. | |
| Within a clause, if two or more parts of speech are compound, these are represented by angled lines reaching to the two compound elements connected by a solid vertical line. If a conjunction is used, the conjunction appears to the left of the vertical line. Almost all parts of speech can be compound. | |
| Subordinate clauses are indicated by a dashed line coming from the line dividing the subject from the predicate in the independent clause and leading to the horizontal line of the subordinate clause. The subordinating conjunction appears next to the dashed line. | |
| Relative clauses also have a dashed line, but the line connects the antecedent to the horizontal line of the relative clause. The relative particle appears next to the dashed line. | |
| Sentence fragments are represented by a horizontal line with no vertical lines. They are most frequently used in superscriptions to psalms. They are visually similar to discourse particles and vocatives, but most often consist of a noun phrase (that does not refer to a person or people group) or a prepositional phrase. | |
| In the body of the psalm, a horizontal line by itself (with no modifiers or vertical lines) can indicate either a discourse particle or a vocative (if the word is a noun referring to a person or people group). A discourse particle is a conjunction or particle that functions at the discourse level, not at the grammatical level. Vocatives can appear either before or after the clause addressed to them, depending on the word order of the Hebrew. | |
| Apposition is indicated by an equal sign equating the two noun phrases. This can occur with a noun in any function in a sentence. |
| Hebrew text colors | |
|---|---|
| Default preferred text | The default preferred reading is represented by a black line. The text of the MT is represented in bold black text. |
| Dispreferred reading | The dispreferred reading is an alternative interpretation of the grammar, represented by a pink line. The text of the MT is represented in bold pink text, while emendations and revocalizations retain their corresponding colors (see below). |
| Emended text | Emended text, text in which the consonants differ from the consonants of the Masoretic text, is represented by bold blue text, whether that reading is preferred or dispreferred. |
| Revocalized text | Revocalized text, text in which only the vowels differ from the vowels of the Masoretic text, is represented by bold purple text, whether that reading is preferred or dispreferred. |
| (Supplied elided element) | Any element that is elided in the Hebrew text is represented by bold gray text in parentheses. |
| ( ) | The position of a non-supplied elided element is represented by empty black parentheses. For example, this would be used in the place of the noun when an adjective functions substantivally or in the place of the antecedent when a relative clause has an implied antecedent. |
| Gloss text colors | |
|---|---|
| Gloss used in the CBC | The gloss used in the Close-but-Clear translation is represented by bold blue text. |
| Literal gloss >> derived meaning | A gloss that shows the more literal meaning as well as the derived figurative meaning is represented in blue text with arrows pointing towards the more figurative meaning. The gloss used in the CBC will be bolded. |
| Supplied elided element | The gloss for a supplied elided element is represented in bold gray text. |
Shapes and colours on grammatical diagram
| Visualization | Description |
|---|---|
| The prepositional phrase is indicated by a solid green oval. | |
| The construct chain is indicated by a solid yellow oval. | |
| When the conjunction ו appears at the phrase-level (not clause-level), it is indicated by a solid light purple oval. | |
| The article is indicated by a solid blue oval. |
Expanded paraphrase
(For more information, click "Expanded Paraphrase Legend" below.)
| Expanded paraphrase legend | |
|---|---|
| Close but Clear (CBC) translation | The CBC, our close but clear translation of the Hebrew, is represented in bold text. |
| Assumptions | Assumptions which provide background information, presuppositions, entailments, and inferences are represented in italics. |
Bibliography
- Atkinson, Ian. 2025. "Parentheticals in Biblical Hebrew Prophetic and Poetic Literature," in Vetus Testamentum. Published online 19th August 2025. doi:10.1163/15685330-bja10226.
- Atkinson, Ian. 2026a. "Aposiopesis, Anacoluthon & Compound Subordinate Clauses," in The Cambridge Grammar of Biblical Hebrew. Edited by Geoffrey Khan. Cambridge: Open Book Publishers and University of Cambridge.
- Atkinson, Ian. 2026b. Word Order in Biblical Hebrew: The Economy and Iconicity of Fronted Constructions. University Park, PA: Eisenbrauns.
- Barthélemy, Dominique, et al. 2005. Critique textuelle de l’Ancien Testament: Tome 4. Psaumes. Fribourg / Göttingen: Vandenhoeck Ruprecht.
- Blau, Joshua. 1982. "An Adverbial Construction in Hebrew and Arabic: Sentence Adverbials in Fronted Position separated from the Rest of the Sentence," in Proceedings of the Israel Academy of Sciences and Humanities 6, vol. 1: 1-103.
- Braulik, Georg. 1986. "Gottes Ruhe—Das Land oder der Tempel? Zu Psalm 95,11." Pages 33-44 in E. Haag and F.L. Hossfeld (eds.) Freude an der Weisung des Herrn: Beiträge zur Theologie der Psalmen, SBB 13. Stuttgart: Katholisches Bibelwerk.
- Conklin, Blane. 2011. Oath Formulas in Biblical Hebrew. Winona Lake, IN: Eisenbrauns.
- Delitzsch, Franz. 1877. Biblical Commentary on the Psalms: Vol. 3. Edinburgh: T&T Clark.
- Fassberg, Steven E. 2019. An Introduction to the Syntax of Biblical Hebrew (Hebrew: מבוא לתחביר לשון המקרא). Jerusalem: The Bialik Institute.
- Fokkelman, Jan P. 2003. Major Poems of the Hebrew Bible: at the Interface of Prosody and Structural Analysis. Assen: Royal van Gorcum.
- GKC = Gesenius, Wilhelm & Kautsch, Emil. 1909. A. E. Cowley (trans.) Gesenius' Hebrew Grammar. Oxford: Clarendon Press.
- Goldingay, J. 2006. Baker Commentary on the Old Testament: Psalms 90–150. Grand Rapids, MI: Baker Academic.
- Ḥakham, Amos. 1979. ספר תהלים: ספרים ג–ה (in Hebrew; The Book of Psalms: Books 3-5). Jerusalem: Mossad Harav Kook.
- Holmstedt, Robert D. 2016. The Relative Clause in Biblical Hebrew. Winona Lake, IN: Eisenbrauns.
- Hossfeld, F. 2005. "Psalm 93." Pages 446-450 in K. Baltzer (ed.) A Commentary on Psalms 51-100. Minneapolis, MN: Augsburg Fortress Press.
- Howard, D. M. 1997. The Structure of Psalms 93-100. Winona Lake, IN: Eisenbrauns.
- Jerome, Saint and Marie Liguori Ewald. 1996. The Homilies of Saint Jerome, Volume 2. Washington, D.C.: Catholic University of America Press.
- JM = Joüon, Paul & Muraoka, Takamitsu. 2006. A Grammar of Biblical Hebrew. Rome: Pontificio Istituto Biblico.
- Khan, Geoffrey. 2026. "Yiqṭol," in The Cambridge Grammar of Biblical Hebrew. Edited by Geoffrey Khan. Cambridge: Open Book Publishers and University of Cambridge.
- Lambert, Mayer. 1898. "L'article dans la poésie hébraïque," in Revue des études juives, vol. 37, n. 74:203-209.
- Lu, Rosanna A. 2025. The Transformation of Tĕhôm: From Deified Power to Demonized Abyss. Leiden: Brill.
- Matthews, P. H. 2014. The Concise Oxford Dictionary of Linguistics. Oxford: Oxford University Press.
- Meier, Samuel, A. 1992. Speaking of Speaking: Marking Direct Discourse in the Hebrew Bible. Leiden: Brill.
- Mena, Andrea K. 2012. The Semantic Potential of עַל in Genesis, Psalms, and Chronicles. MA thesis: University of Stellenbosch.
- Prinsloo, W. S. 1995. "Psalm 95: If only you will listen to his voice!" Pages 393-410 in M. Daniel Carroll R; David J. A Clines; Philip R Davies & J. W Rogerson (eds.) The Bible in Human Society: Essays in Honour of John Rogerson. Sheffield: Sheffield Academic Press.
- Rashi. Rashi on Psalms.
- Saadia = Qafaḥ, Y. 1965. The Psalms with Translation and Commentary of Saadia Gaon (in Hebrew: תהלים עם תרגום פוירוש הגאון). Jerusalem: The American Academy for Jewish Research (האקדימיה האמריקאנית למדעי היהדות).
- Sasse, Hans J. 2006. “Theticity.” Pages 255-308 in Pragmatic Organization of Discourse in the Languages of Europe. Edited by Giuliano Bernini and Marcia L. Schwarz. Berlin: Mouton de Gruyter.
- Savran, George W. 2003. "The Contrasting Voices of Psalm 95." Revue Biblique 110, no. 1: 17-32.
- Schniedewind, W. M. 1995. "'Are we his people or not?' Biblical Interpretation during Crisis." Biblica 76, no. 4: 540-550.
- Simon, Uriel. 1991. Four Approaches to the Book of Psalms: From Saadiah Gaon to Abraham ibn Ezra. New York, NY: State University of New York Press.
- Tsumura, David T. 2023. Vertical Grammar of Parallelism in Biblical Hebrew. Atlanta, GA: SBL Press.
- Van der Lugt, Pieter. 2014. Cantos and Strophes in Biblical Hebrew Poetry III: Psalms 90-150 and Psalm 1. Leiden: Brill.
- Van der Merwe, C. H. J. 2025. "Fronting in the Protasis of אִם Conditionals." Pages 69-97 in A. Hornkohl et al. (eds.) Interconnected Traditions: Semitic Languages, Literatures and Cultures: A Festschrift for Geoffrey Khan. Volume 1: Hebrew and the Wider Semitic World. Cambridge: Open Book Publishers & University of Cambridge.
- Van Petegem, Pieter Bob. 2008. "Sur le Psaume 95." Scandinavian Journal of the Old Testament 22, vol. 2: 237-251.
- Walter et al. The Old Testament in Syriac according to the Peshitta version. Part 2, fasc. 3, Liber psalmorum : The Book of Psalms. Edited on behalf of the International Organization for the Study of the Old Testament by the Peshitta Institute Leiden. Leiden: Brill.
- Watson, Wilfred. G. E. 1986. Classical Hebrew Poetry: A Guide to its Techniques. Sheffield: JSOT Press.
Footnotes
95
Bibliography
- Atkinson, Ian. 2025. "Parentheticals in Biblical Hebrew Prophetic and Poetic Literature," in Vetus Testamentum. Published online 19th August 2025. doi:10.1163/15685330-bja10226.
- Atkinson, Ian. 2026a. "Aposiopesis, Anacoluthon & Compound Subordinate Clauses," in The Cambridge Grammar of Biblical Hebrew. Edited by Geoffrey Khan. Cambridge: Open Book Publishers and University of Cambridge.
- Atkinson, Ian. 2026b. Word Order in Biblical Hebrew: The Economy and Iconicity of Fronted Constructions. University Park, PA: Eisenbrauns.
- Barthélemy, Dominique, et al. 2005. Critique textuelle de l’Ancien Testament: Tome 4. Psaumes. Fribourg / Göttingen: Vandenhoeck Ruprecht.
- Blau, Joshua. 1982. "An Adverbial Construction in Hebrew and Arabic: Sentence Adverbials in Fronted Position separated from the Rest of the Sentence," in Proceedings of the Israel Academy of Sciences and Humanities 6, vol. 1: 1-103.
- Braulik, Georg. 1986. "Gottes Ruhe—Das Land oder der Tempel? Zu Psalm 95,11." Pages 33-44 in E. Haag and F.L. Hossfeld (eds.) Freude an der Weisung des Herrn: Beiträge zur Theologie der Psalmen, SBB 13. Stuttgart: Katholisches Bibelwerk.
- Conklin, Blane. 2011. Oath Formulas in Biblical Hebrew. Winona Lake, IN: Eisenbrauns.
- Delitzsch, Franz. 1877. Biblical Commentary on the Psalms: Vol. 3. Edinburgh: T&T Clark.
- Fassberg, Steven E. 2019. An Introduction to the Syntax of Biblical Hebrew (Hebrew: מבוא לתחביר לשון המקרא). Jerusalem: The Bialik Institute.
- Fokkelman, Jan P. 2003. Major Poems of the Hebrew Bible: at the Interface of Prosody and Structural Analysis. Assen: Royal van Gorcum.
- GKC = Gesenius, Wilhelm & Kautsch, Emil. 1909. A. E. Cowley (trans.) Gesenius' Hebrew Grammar. Oxford: Clarendon Press.
- Goldingay, J. 2006. Baker Commentary on the Old Testament: Psalms 90–150. Grand Rapids, MI: Baker Academic.
- Ḥakham, Amos. 1979. ספר תהלים: ספרים ג–ה (in Hebrew; The Book of Psalms: Books 3-5). Jerusalem: Mossad Harav Kook.
- Holmstedt, Robert D. 2016. The Relative Clause in Biblical Hebrew. Winona Lake, IN: Eisenbrauns.
- Hossfeld, F. 2005. "Psalm 93." Pages 446-450 in K. Baltzer (ed.) A Commentary on Psalms 51-100. Minneapolis, MN: Augsburg Fortress Press.
- Howard, D. M. 1997. The Structure of Psalms 93-100. Winona Lake, IN: Eisenbrauns.
- Jerome, Saint and Marie Liguori Ewald. 1996. The Homilies of Saint Jerome, Volume 2. Washington, D.C.: Catholic University of America Press.
- JM = Joüon, Paul & Muraoka, Takamitsu. 2006. A Grammar of Biblical Hebrew. Rome: Pontificio Istituto Biblico.
- Khan, Geoffrey. 2026. "Yiqṭol," in The Cambridge Grammar of Biblical Hebrew. Edited by Geoffrey Khan. Cambridge: Open Book Publishers and University of Cambridge.
- Lambert, Mayer. 1898. "L'article dans la poésie hébraïque," in Revue des études juives, vol. 37, n. 74:203-209.
- Lu, Rosanna A. 2025. The Transformation of Tĕhôm: From Deified Power to Demonized Abyss. Leiden: Brill.
- Matthews, P. H. 2014. The Concise Oxford Dictionary of Linguistics. Oxford: Oxford University Press.
- Meier, Samuel, A. 1992. Speaking of Speaking: Marking Direct Discourse in the Hebrew Bible. Leiden: Brill.
- Mena, Andrea K. 2012. The Semantic Potential of עַל in Genesis, Psalms, and Chronicles. MA thesis: University of Stellenbosch.
- Prinsloo, W. S. 1995. "Psalm 95: If only you will listen to his voice!" Pages 393-410 in M. Daniel Carroll R; David J. A Clines; Philip R Davies & J. W Rogerson (eds.) The Bible in Human Society: Essays in Honour of John Rogerson. Sheffield: Sheffield Academic Press.
- Rashi. Rashi on Psalms.
- Saadia = Qafaḥ, Y. 1965. The Psalms with Translation and Commentary of Saadia Gaon (in Hebrew: תהלים עם תרגום פוירוש הגאון). Jerusalem: The American Academy for Jewish Research (האקדימיה האמריקאנית למדעי היהדות).
- Sasse, Hans J. 2006. “Theticity.” Pages 255-308 in Pragmatic Organization of Discourse in the Languages of Europe. Edited by Giuliano Bernini and Marcia L. Schwarz. Berlin: Mouton de Gruyter.
- Savran, George W. 2003. "The Contrasting Voices of Psalm 95." Revue Biblique 110, no. 1: 17-32.
- Schniedewind, W. M. 1995. "'Are we his people or not?' Biblical Interpretation during Crisis." Biblica 76, no. 4: 540-550.
- Simon, Uriel. 1991. Four Approaches to the Book of Psalms: From Saadiah Gaon to Abraham ibn Ezra. New York, NY: State University of New York Press.
- Tsumura, David T. 2023. Vertical Grammar of Parallelism in Biblical Hebrew. Atlanta, GA: SBL Press.
- Van der Lugt, Pieter. 2014. Cantos and Strophes in Biblical Hebrew Poetry III: Psalms 90-150 and Psalm 1. Leiden: Brill.
- Van der Merwe, C. H. J. 2025. "Fronting in the Protasis of אִם Conditionals." Pages 69-97 in A. Hornkohl et al. (eds.) Interconnected Traditions: Semitic Languages, Literatures and Cultures: A Festschrift for Geoffrey Khan. Volume 1: Hebrew and the Wider Semitic World. Cambridge: Open Book Publishers & University of Cambridge.
- Van Petegem, Pieter Bob. 2008. "Sur le Psaume 95." Scandinavian Journal of the Old Testament 22, vol. 2: 237-251.
- Walter et al. The Old Testament in Syriac according to the Peshitta version. Part 2, fasc. 3, Liber psalmorum : The Book of Psalms. Edited on behalf of the International Organization for the Study of the Old Testament by the Peshitta Institute Leiden. Leiden: Brill.
- Watson, Wilfred. G. E. 1986. Classical Hebrew Poetry: A Guide to its Techniques. Sheffield: JSOT Press.
Footnotes
- ↑ Common-ground assumptions include information shared by the speaker and hearers. In our analysis, we mainly use this category for Biblical/ANE background - beliefs and practices that were widespread at this time and place. This is the background information necessary for understanding propositions that do not readily make sense to those who are so far removed from the culture in which the proposition was originally expressed.
- ↑ Local-ground assumptions are those propositions which are necessarily true if the text is true. They include both presuppositions and entailments. Presuppositions are those implicit propositions which are assumed to be true by an explicit proposition. Entailments are those propositions which are necessarily true if a proposition is true.
- ↑ Whereas local-ground assumptions are inferences which are necessarily true if the text is true, play-ground assumptions are those inferences which might be true if the text is true.
- ↑ The Hebrew text comes from Open Scriptures Hebrew Bible, which presents the text of the Leningrad Codex (the Masoretic text). The English text is our own "Close-but-clear" translation (CBC). The CBC is a “wooden” translation that exists to provide a window into the Hebrew text. It is essentially an interlinear that has been put into English word-order. It is also similar to a “back-translation” (of the Hebrew) often used in Bible translation checking. It is important to remember that the CBC is not intended to be a stand-alone translation, but is rather a tool for using the Layer by Layer materials. The CBC is used as the primary display text (along with the Hebrew) for most analytical visualisations. It is also used as the display text for most videos.
- ↑ A legend for the expanded paraphrase is available near the bottom of this page, in the section titled "Legends."
- ↑ Legends for both the grammatical diagram and the shapes and colours on the grammatical diagram are available near the bottom of this page, in the section titled "Legends."
- ↑ Hossfeld 2005, 450.
- ↑ See Schniedewind 1995.
- ↑ Nevertheless, since Moses is the last mentioned author in Psalm 90 and another author is not mentioned until David in Psalm 101, a number of traditions hold that Moses is the author of Psalms 90–100, ranging from representatives of both Rabbinic Judaism (e.g., Rashi on Ps 90:1) and Karaites (e.g., Yefet Ben ʿAli; see Simon 1991, 85), and approved of by Church Fathers (see, e.g., Jerome's Homily on Ps 90).
- ↑ Since, "by recounting the rebellious actions of the earlier generation the speaker calls into question the sincerity of the present generation" (Savran 2003, 29). Further, the psalm "could also serve to explain to the post-exilic generation why the exile and loss of land took place" (Prinsloo 1995, 407). Hezekiah's period is a possible chronological provenance. His reminder seems to accommodate both possible readings of "rest": "Do not be stiff-necked, as your ancestors were; submit to the LORD. Come to his sanctuary, which he has consecrated forever. Serve the LORD your God, so that his fierce anger will turn away from you. 9 If you return to the LORD, then your fellow Israelites and your children will be shown compassion by their captors and will return to this land, for the LORD your God is gracious and compassionate. He will not turn his face from you if you return to him." (2 Chr 30:8-9, NIV).
- ↑ While some scholarship considers the psalm's two major sections to be determined by the "prophetic" turn in v. 7c (see, e.g., Howard 1997, 53-54; Fokkelman 2003, 184), van der Lugt's (2014, 62) approach reflects our observations here and understands the two imperatives in vv. 1 and 6 to represent the beginning of the psalm's two sections. See the discussion in van der Lugt (2014, 66-69), which he prefaces as follows: "Mesmerized by the special character of vv. 8–11, exegetes generally take v. 7d as an independent colon introducing the divine speech ... I will argue that the main caesura in Psalm 95 is not to be found after v. 7c, but after v. 5. At the same time, there are no compelling reasons to separate v. 7d from the preceding strophe" (2014, 6). Further, we are in full agreement with his conclusion: "The bipartite structure of Psalm 95 is not based on the difference between a ‘hymn’ and an ‘oracle’, but between God as the Lord above the gods (vv. 1–5) and God as the Shepherd of the people of Israel (vv. 6–11), between ‘heaven’ and ‘earth’" (2014, 68).
- ↑ For full discussion, see Braulik 1986.
- ↑ See, for example, Genesis 37:20, 27; Judges 19:11, 13; 1 Samuel 9:5, 9; 11:14; 14:1, 6; 20:11; 2 Kings 7:4, 9; Isaiah 1:18; 2:3, 5; Jeremiah 18:18; 48:2; Hosea 6:1; Jonah 1:17; Micah 4:2; Psalm 83:5; Nehemiah 2:17; 6:2, 7.
- ↑ The final section of the psalm (vv. 7c-11) warns the people of irreverent worship today based on the ancestors' failures in putting YHWH to the test in the past, at the waters of Meribah/Massah (see v. 8). There, immediately following the Exodus, the people grumbled against Moses in the wilderness as they asked for water, and "tested the Lord saying, 'Is the Lord among us or not?'" (Exod 17:7, NIV). That entire episode was characterized by the rock: "I will stand there before you by the rock (הַצּוּר) at Horeb. Strike the rock (בַצּוּר), and water will come out of it for the people to drink" (Exod 17:6, NIV). Although "rock" (צוּר) is a common title for YHWH throughout the Bible, including the Psalms, it takes on a special significance and irony in Psalm 95. The opening reference to YHWH as "the rock of our salvation" highlights the irony in that, though their ancestors questioned "Is the Lord among us or not?" (Exod 17:7), the Lord does not reject their descendants, but invites them to trust him and enter the rest of his presence (v. 11b).
- ↑ See BHRG §39.6.(3e) and (4), respectively.
- ↑ Ḥakham paraphrases: "let us come to him and in our hands is an offering of thanksgiving and in our mouths is a song of thanksgiving" (1979, 198; נבוא אליו ובידינו קרבן תודה ובפינו שׁיר תודה).
- ↑ Atkinson 2026b, 127.
- ↑ See, however, the continuation of subjunctives in the LXX (ἀλαλάξωμεν), Symmachus (σημάνωμεν) and Jerome Hebr. (iubilemus). Nevertheless, the Masoretic tradition across both Tiberian and Babylonian manuscripts is quite consistent in intentionally lacking the he.
- ↑ See GKC §133i; cf. Mena 2012, 87. For the alternative relative clause, see the Peshitta's "a king who is great over all gods" (ܡܠܟܐ ܕܪܒ ܥܠ ܟܠܗܘܢ ܐ̈ܠܗܐ).
- ↑ See Mena 2012, 85-87 for discussion.
- ↑ Compare the מִן of comparison in Exodus 18:11 עַתָּ֣ה יָדַ֔עְתִּי כִּֽי־גָד֥וֹל יְהוָ֖ה מִכָּל־הָאֱלֹהִ֑ים "Now I know that the Lord is greater than all other gods" (NIV).
- ↑ See the similar idea expressed in the New Testament: "even if there are so-called gods, whether in heaven or on earth (as indeed there are many “gods” and many “lords”), yet for us there is but one God" (1 Cor 8:5-6, NIV).
- ↑ As evident in the other ancient versions, the LXX's rendering of אֲשֶׁר with causal ὅτι (NETS: "because in his hand are..."), while not impossible, is not necessary. Indeed, both Aquila and Symmachus have οὗ ἐν τῇ χειρὶ "in whose hand...", resuming "a God" from the previous verse, i.e., drawing attention to a particular feature of God, the noun that is being modified.
- ↑ For the alternative emendation of plural "hands" in place of the MT's "hand," see the Syr. ܐ̈ܝܕܘܗܝ.
- ↑ Lu (2025, 11 n. 45) suggests texts such as the following list deities, rather than simply landforms: "the mountains saw you and writhed. Torrents of water swept by; the deep roared and lifted its waves on high. Sun and moon stood still in the heavens at the glint of your flying arrows, at the lightning of your flashing spear" (Hab 3:10, NIV). See, however, similar phraseology in Psalm 77:17, which refers to the Reed Sea after the Exodus event: "The waters saw you, God, the waters saw you and writhed; the very depths were convulsed" (NIV). See further Job 38:16: "Have you journeyed to the springs of the sea or walked in the recesses of the deep?" (NIV; הֲבָאתָ עַד־נִבְכֵי־יָם וּבְחֵקֶר תְּהוֹם הִתְהַלָּכְתָּ).
- ↑ The ancient versions have τὰ ὕψη (LXX), excelsa (Jerome's Hebr.); ܪܘܡܐ (Syr.) "the heights" and תוקפי רום (TgPs) "the mighty heights."
- ↑ Compare Proverbs 25:3: "As the heavens are high and the earth is deep, so the hearts of kings are unsearchable" (NIV).
- ↑ Although the lexeme יַבֶּשֶׁת only occurs here and in Exodus 4:9 in the Bible, it is unambiguously derived from the common root √יבשׁ, "be dry." The more typical form for "dry land" is יַבָּשָׁה (as read also in 4Q94 of our present text), though the context both here and in Exodus 4:9 show יַבֶּשֶׁת simply to be a by-form with the same sense.
- ↑ The clause וְהוּא עָשָׂהוּ is subject-fronted in order to function as an explanatory thetic (see Sasse 2006, Atkinson 2026b), since it grounds the previous clause.
- ↑ See also Watson 1986, 128-144. Furthermore, Jerome’s iuxta Hebraeos supports the parenthetical reading as it provides the conjunction "for" (enim fecit illud), indicating a semantically non-at-issue remark with a speech act of justification, rather than the assertion of the host sentence.
- ↑ See Tsumura 2023, 53. In Psalm 18:42, however, the x’ (וְלֹ֣א עָנָם) is waw-conjoined, whereas here the parallel relationship is not as explicit, ידיו יצרו lacking a conjunction. Psalm 18:42 reads יְשַׁוְּעוּ וְאֵין־מוֹשִׁיעַ עַל־יְהוָה וְלֹא עָנָם׃, which could be interpreted as They cry out—but there is no one rescuing—to YHWH, but he does not answer them. See further Atkinson 2025.
- ↑ As in v. 1; see the second-person imperatives in Psalms 34:12; 46:9; 66:5, 16, and the first-person cohortative following—as in the present instance—in Psalm 83:5.
- ↑ See, however, 1 Kings 20:33; 2 Kings 10:25; Ezekiel 33:30; Joel 1:13; 4:13, and the first-person cohortative in Jeremiah 35:11; 50:5; 51:10.
- ↑ Note that the LXX reads "and let us weep before the Lord" (NETS; καὶ κλαύσωμεν ἐναντίον κυρίου) for the MT's let us kneel down נִבְרְכָה, apparently mistakenly overlooking the resh and reading נִבְכֶּה. The Peshitta seems to have read the correct letters, but has mistaken the root "kneel down" for "bless" (ܘܢܒܪܟܝܘܗܝ ܠܡܪܝܐ "and let us bless the Lord").
- ↑ Further structuring the psalm's two halves is the assonance between the final words of vv. 1 and 6, יִשְׁעֵנוּ (yish’enu) and עֹשֵֽנוּ (osenu), respectively.
- ↑ Compare the very similar formulation in Psalms 79:13 and 100:3 (assimilation to which has probably brought about the textual variant in the Peshitta, "for he is our God; we are his people and the sheep of his pasture," Taylor 2020, 395): דְּעוּ כִּי־יְהוָה הוּא אֱלֹהִים הוּא־עָשָׂנוּ (ולא) וְלוֹ אֲנַחְנוּ עַמּוֹ וְצֹאן מַרְעִיתוֹ׃.
- ↑ Adapted from Schniedewind 1995, 546-547.
- ↑ Our preferred interpretation of the clause הַיּוֹם אִם־בְּקֹלוֹ תִשְׁמָעוּ involves הַיּוֹם as a sentence adverb (see the full treatment of sentence adverbs in Blau 1982), in similar manner to וְעַתָּה, as expressed explicitly by Ḥakham (1979, 200): "כלומר: עתה" "that is to say, now." The effect of this sentence adverb has been picked up in the rhetorical heart of the argument of the writer to the Hebrews: "Take care, brothers, lest there be in any of you an evil, unbelieving heart, leading you to fall away from the living God. But exhort one another every day, as long as it is called 'today,' that none of you may be hardened by the deceitfulness of sin" (Heb 3:12–13, ESV). There is also a poetic motivation for using הַיּוֹם instead of the more frequent sentence adverb וְעַתָּה, as it contrasts with "the day of Massah" (כְּיוֹם מַסָּה) in v. 8 (see Poetic Structure).
- ↑ Le sens du psaume se dégage justement de cette rupture [v. 7c] dans le texte (van Petegem 2008, 237).
- ↑ Prinsloo 1995, 403.
- ↑ So also GKC §151eAposiopesis is defined as a “Lapse into silence before the construction of a sentence is completed” (Matthews 2014). While the syntactic characteristic simply involves ‘an unfinished sentence’, the rhetorical motivations vary. See further Atkinson, 2026a.
- ↑ Si hoy escuchan ustedes mi voz. See also Briggs & Briggs 1906-7, 295.
- ↑ For the modality of agent-oriented desire in the protasis of the conditional, see Khan (forthcoming, "Yiqṭol," 147; cf. IBHS §31.4h), in which case the protasis and apodosis often contain similar semantics, so there is no tautology involved. For similar examples, cf. "But if you want to make a burnt sacrifice to the Lord, you should offer it" (Judg 13:16, NET); "If you want to take it for yourself, then take it" (1 Sam 21:10, CSB); "If you want to ask, ask" (Isa 21:12, NET); "Israel, if you want to come back, then come back to me" (Jer 4:1, ERV); "if he wants to do his duty as your guardian-redeemer, good; let him redeem you" (Ruth 3:13, NIV); "If you want to exercise your right to redeem it, then do so" (Ruth 4:4, NET).
- ↑ See van der Merwe 2025, 85-87.
- ↑ The LXX translates the phrase according to their etymological sense: ὡς ἐν τῷ παραπικρασμῷ ... κατὰ τὴν ἡμέραν τοῦ πειρασμοῦ "as at the embittering ... like the day of the trial" (NETS). Likewise, Jerome (Hebr.) renders sicut in contradictione sicut in die temptationis "like in the conflict, like the day of trial"; TgPs היך במצותא היך יומא דנסיתון אלהא "as at Strife, as in the day when you tested God" (Stec 2004, 179); Syr. ܐܝܟ ܡܡܪ̈ܡܪܢܐ ܘܐܝܟ ܝܘܡܐ ܕܢܣܝܘܢܐ "like the rebellious and like the day of testing" (Taylor 2020, 395).
- ↑ See VTH: vol 4, 391. They have perhaps understood מְרִיבָה as its abstract sense (cf. Gen 13:8; Num 27:14), rather than the proper name it came to attain, so "with strife."
- ↑ So JM §133h: "After כְּ the expected preposition is often omitted" (cf. Isa 28:21, among other examples cited there). On the other hand, we occasionally find the preposition בְּ intended to communicate both comparative כְּ and locative בְּ, as in בְּחַרְבֹנֵי קַיִץ "as in the heat of summer" (NIV).
- ↑ See, also, the LXX "as at the embittering" (NETS, ὡς ἐν τῷ παραπικρασμῷ); Jerome's Hebr. sicut in contradictione sicut in die temptationis "as in the strife, as in the day of temptation" and TgPs, היך במצותא "as at Strife" (Stec 2004, 179). The other clause of TgPs and the entire verse of the Syr. employ a paraphrastic approach. Saadia's rendering is equally illuminating: כמא כאן פי ד׳את אלכ׳צומה וד׳את אלמחנה פי אלבר "as it was/happened in Meribah and in Massah in the desert" (Qafaḥ 1965, 216). In Modern Hebrew, this combination can be communicated by the combination of both כְּ and בְּ, which is precisely what we read in HaEdut: כמו במְרִיבָה, כמו ביום שהייתם במַסָה.
- ↑ So Ḥakham 1979, 200.
- ↑ οὗ ἐπείρασαν οἱ πατέρες ὑμῶν and ubi temptaverunt me patres vestri, respectively.
- ↑ Not only is the locative reading explicit in these ancient versions, but it is supported by the possible interpretation of "forty years" as modifying בְּחָנוּנִי גַּם־רָאוּ פָעֳלִי׃ in the Syr.: ܘܒܩܘ ܚܙܘ ܥܒ̈ܕܝ ܐܪ̈ܒܥܝܢ ܫܢܝ̈ܢ "They tried me and saw my works for forty years" (Taylor 2020, 395), which is not compatible with "the day... when." See v. 10 for further discussion.
- ↑ See, for example, the LXX's καὶ and Jerome's et.
- ↑ Contra Fassberg 2019, §346.
- ↑ These read εἴδοσαν τὰ ἔργα μου and ܘܒܩܘ ܚܙܘ ܥܒ̈ܕܝ, respectively (cf. also εἶδον τὰ ἔργα μου in Heb 3:9).
- ↑ "Yhwh’s 'deed' may be specifically the exodus or the Red Sea deliverance, or the word may be a collective for Yhwh’s deeds of deliverance and protection in general" (Goldingay 2006, 96).
- ↑ ܚܙܘ ܥܒ̈ܕܝ ܐܪ̈ܒܥܝܢ ܫܢܝ̈ܢ; cf. de-Rossi (Variae Lectiones, vol. 4, 64).
- ↑ Walter et al. 1980, 112.
- ↑ Compare διὸ προσώχθισα τῇ γενεᾷ ⸀ταύτῃ and the LXX's προσώχθισα τῇ γενεᾷ ἐκείνῃ.
- ↑ Other evidence for this interpretation is found in Acts 7:36, speaking of Moses, through whom YHWH would have performed the works: "This man led them out, performing wonders and signs in Egypt and at the Red Sea and in the wilderness for forty years (ἔτη τεσσεράκοντα)" (ESV). Nevertheless, the writer to the Hebrews was also aware of the MT and LXX's understanding of the syntax, when he later questions "And with whom was he provoked for forty years?" (3:17, ESV).
- ↑ After the spies disheartened the people due to their lack of faith, YHWH promised that the entire generation would wander the wilderness for forty years (Num 14:21-23). Despite YHWH's oath, the people tried to enter anyway, to their own peril (Num 14:29-35).
- ↑ SDBH defines it as "to experience a deep loathing for a person or condition." The LXX has προσώχθισα, from προσοχθίζω "be wroth" (LSJ, 1522), while Aquila and Symmachus read δυσηρεστήθην, from δυσαρεστέω "be displeased, annoyed" (CGL vol 1, 399; cf. LSJ, 454). TgPs has מאסית "I loathed," while Syr. reads ܡܐܢܬ ܠܝ "I was weary of."
- ↑ The past time context has led the LXX (προσώχθισα) and both Aquila and Symmachus (δυσηρεστήθην) to translate with aorists, and TgPs to employ a suffix conjugation (מאסית), as, also the Syr., with its impersonal ܡܐܢܬ ܠܝ "it was wearisome to me.
- ↑ See Lambert 1898.
- ↑ Delitzsch 1877, 88.
- ↑ Ḥakham 1979, 201.
- ↑ These read τῇ γενεᾷ ἐκείνῃ "that generation" (LXX); ܒܕܪܐ ܗܘ "that generation" (Peshitta); τῇ γενεᾷ ⸀ταύτῃ "this generation" (Heb 3:10); generatio illa "that generation" (Jerome); דרא דמדברא "the generation which was in the wilderness" (TgPs). Similarly, Saadia provides only the definite article: ארבעין סנה אסתצגרת באלג׳יל, rendered by Qafaḥ as ארבעים שנה הקטנתי את הדור (Qafaḥ 1965, 217).
- ↑ The construct chain תֹּעֵי לֵבָב has a semantic relation of characteristic-specification, i.e., going astray [with regard to] their heart = thoughts/affections. See, similarly Isaiah 29:24: וְיָדְעוּ תֹעֵי־רוּחַ בִּינָה ("And those who go astray in spirit will come to understanding," ESV). This interpretation is reflected in the NET, "These people desire to go astray" (cf. the CSB: "They are a people whose hearts go astray"). Likewise, the following paraphrases are illustrative: עמא דטעותא בלבהון "a people in whose heart is error" (TgPs); ܥܡܐ ܗܘ ܕܛܥܐ ܠܒܗܘܢ "it is a people whose heart goes astray" (Syr.). Ḥakham, similarly, paraphrases, הם עם שׁלבבם תועה "they are a people whose heart goes astray" (1979, 201).
- ↑ It reads Ἀεὶ "always."
- ↑ See VTH vol. 4, 391.
- ↑ Instead of עַד, Barthélemy et al. (2005, 671) actually suggest עֹלָם as the LXX's Vorlage.
- ↑ Cf. the Peshitta's ܐܝܟ ܕ and Christian Palestinian Aramaic ܗܝܟ ܕ, both of which perhaps reflect the LXX's ὡς.
- ↑ So Holmstedt (2016, 233). This is also the most probable reading of the LXX's ὡς (see Smyth 1956, §2193; cf. Vul. ut).
- ↑ Alternatively "unto whom" (KJV).
- ↑ Conklin 2011, 37-41.
- ↑ Compare Jerome (Hebr.) and the Peshitta, which render the introduction of the oath as ut non introirent and ܕܠܐ ܢܥܠܘܢ "so that ... not." In light of the instances of שׁבע with complementizer כִּי (see, e.g., Josh 2:12; 2 Sam 3:9; 1 Kgs 1:17; Jer 22:5; 49:13; Amos 4:2) or the quotative frame לֵאמֹר (see, e.g., 1 Kgs 1:13, 30), however, the interpretation of the final clause as direct speech is preferred.
- ↑ Meier 1992, 201.
- ↑ See also Targum Psalms and the Christian Palestinian Aramaic versions of our present verse: אם יעלון לנייח בית מקדשי "they should not come into the rest of the house of my sanctuary" (Stec 2004, 179); ܐܢ ܝܥܘܠܘܢ ܠܒܝܬ ܢܝܚܝ "if they will enter the house of my rest."
- ↑ Prinsloo 1995, 405.
