Psalm 89 Story Behind
About the Story Behind Layer
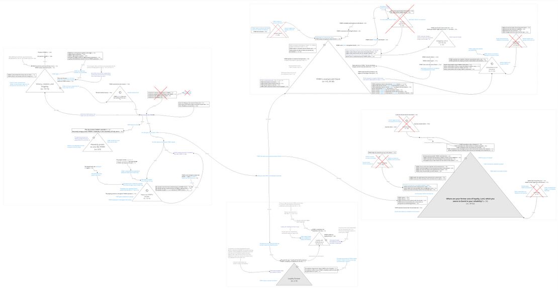
The Story Behind the Psalm shows how each part of the psalm fits together into a single coherent whole. Whereas most semantic analysis focuses on discrete parts of a text such as the meaning of a word or phrase, Story Behind the Psalm considers the meaning of larger units of discourse, including the entire psalm.
The goal of this layer is to reconstruct and visualize a mental representation of the text as the earliest hearers/readers might have conceptualized it. We start by identifying the propositional content of each clause in the psalm, and then we identify relevant assumptions implied by each of the propositions. During this process, we also identify and analyze metaphorical language (“imagery”). Finally, we try to see how all of the propositions and assumptions fit together to form a coherent mental representation. The main tool we use for structuring the propositions and assumptions is a story triangle, which visualizes the rise and fall of tension within a semantic unit. Although story triangles are traditionally used to analyze stories in the literary sense of the word, we use them at this layer to analyze “stories” in the cognitive sense of the word—i.e., a story as a sequence of propositions and assumptions that has tension.
Summary Triangle
The story triangle below summarises the story of the whole psalm. We use the same colour scheme as in Participant Analysis. The star icon along the edge of the story-triangle indicates the point of the story in which the psalm itself (as a speech event) takes place. We also include a theme at the bottom of the story. The theme is the main message conveyed by the story-behind.
| Story Triangles legend | |
|---|---|
| Propositional content (verse number) | Propositional content, the base meaning of the clause, is indicated by bold black text. The verse number immediately follows the correlating proposition in black text inside parentheses. |
| Common-ground assumption | Common-ground assumptions[1] are indicated by gray text. |
| Local-ground assumption | Local-ground assumptions[2] are indicated by dark blue text. |
| Playground assumption | Playground assumptions[3] are indicated by light blue text. |
| The point of the story at which the psalm takes place (as a speech event) is indicated by a gray star. | |
| If applicable, the point of the story at which the psalm BEGINS to take place (as a speech event) is indicated with a light gray star. A gray arrow will travel from this star to the point at which the psalm ends, indicated by the darker gray star. | |
| A story that repeats is indicated by a circular arrow. This indicates a sequence of either habitual or iterative events. | |
| A story or event that does not happen or the psalmist does not wish to happen is indicated with a red X over the story triangle. | |
| Connections between propositions and/or assumptions are indicated by black arrows with small text indicating how the ideas are connected. | |
| Note: In the Summary triangle, highlight color scheme follows the colors of participant analysis. | |
Background ideas
Following are the common-ground assumptionsCommon-ground assumptions include information shared by the speaker and hearers. In our analysis, we mainly use this category for Biblical/Ancient Near Eastern background. which are the most helpful for making sense of the psalm.
Background situation
The background situation is the series of events leading up to the time in which the psalm is spoken. These are taken from the story triangle – whatever lies to the left of the star icon.
Expanded Paraphrase
The expanded paraphrase seeks to capture the implicit information within the text and make it explicit for readers today. It is based on the CBC translation and uses italic text to provide the most salient background information, presuppositions, entailments, and inferences.
| Expanded paraphrase legend | |
|---|---|
| Close but Clear (CBC) translation | The CBC, our close but clear translation of the Hebrew, is represented in bold text. |
| Assumptions | Assumptions which provide background information, presuppositions, entailments, and inferences are represented in italics. |
| Text (Hebrew) | Verse | Expanded Paraphrase |
|---|---|---|
| מַ֝שְׂכִּ֗יל לְאֵיתָ֥ן הָֽאֶזְרָחִֽי׃ | 1 | A maskil. By Ethan, the prominent Levite and temple musician who worked under David's leadership. He lived among the clan of Zerah and is thus known as Ethan the Ezrahite. |
| חַֽסְדֵ֣י יְ֭הוָה עוֹלָ֣ם אָשִׁ֑ירָה לְדֹ֥ר וָדֹ֓ר ׀ אוֹדִ֖יעַ אֱמוּנָתְךָ֣ בְּפִֽי׃ | 2 | I will commit to sing ing forever and ever about YHWH's acts of covenant loyalty, especially the acts of loyalty that he has done and will do for our king, David. YHWH, you are supremely reliable, and I will make your reliability known to others with my mouth for generations to come. |
| כִּֽי־אָמַ֗רְתִּי ע֭וֹלָם חֶ֣סֶד יִבָּנֶ֑ה שָׁמַ֓יִם ׀ *תִּכֹּן* אֱמוּנָתְךָ֣ בָהֶֽם׃ | 3 | I am committed to singing about YHWH's loyalty forever. For I said to myself, being fully convinced, " YHWH's loyalty to David will be built up forever and ever, like a house built on an unshakable foundation, never to fall. Each act of covenant loyalty is like another stone in the building, making it more and more beautiful and stable. And no one can threaten this house, because it is established in the most secure place imaginable: the sky—your reliability will be established in it, YHWH." And so, because YHWH's loyalty and reliability to David will never end, they deserve to be celebrated with singing that will never end. |
| כָּרַ֣תִּֽי בְ֭רִית לִבְחִירִ֑י נִ֝שְׁבַּ֗עְתִּי לְדָוִ֥ד עַבְדִּֽי׃ | 4 | This is a summary of what YHWH promised to David, which he revealed to Nathan the prophet in a vision (2 Sam 7):"I have made a covenant, an enduring agreement sealed with an oath, with my chosen one, David. I have sworn an oath to David, my servant. |
| עַד־ע֭וֹלָם אָכִ֣ין זַרְעֶ֑ךָ וּבָנִ֨יתִי לְדֹר־וָד֖וֹר כִּסְאֲךָ֣ סֶֽלָה׃ | 5 | I have sworn to him,'I will securely establish your descendants so that your dynasty lasts forever and you always have a descendant sitting on your throne, and I will build your throne, a symbol of your kingdom, so that it endures for generations to come.'" Selah. |
| וְי֘וֹד֤וּ שָׁמַ֣יִם פִּלְאֲךָ֣ יְהוָ֑ה אַף־אֱ֝מֽוּנָתְךָ֗ בִּקְהַ֥ל קְדֹשִֽׁים׃ | 6 | And not only is YHWH supremely loyal and reliable, committed to keeping his promises, but there is nothing that can stop YHWH from doing so. There is no one like him! So let the heavenly beings in the sky praise your wonders, YHWH! [Let them praise] your reliability, too, in the heavenly assembly of angelic holy ones, who gather around you to serve you and carry out your will! |
| כִּ֤י מִ֣י בַ֭שַּׁחַק יַעֲרֹ֣ךְ לַיהוָ֑ה יִדְמֶ֥ה לַ֝יהוָ֗ה בִּבְנֵ֥י אֵלִים׃ | 7 | They should praise you because you are far superior to them and worthy of their praise. For who in heaven can compare to YHWH? No one![Who] among the divine beings is like YHWH? None of them! |
| אֵ֣ל נַ֭עֲרָץ בְּסוֹד־קְדֹשִׁ֣ים רַבָּ֑ה וְ֝נוֹרָ֗א עַל־כָּל־סְבִיבָֽיו׃ | 8 | [He is] a god who is terrifying in the heavenly council of angelic holy ones, and he is great and fearful above and beyond everyone around him. |
| יְהוָ֤ה ׀ אֱלֹ֘הֵ֤י צְבָא֗וֹת מִֽי־כָֽמ֖וֹךָ חֲסִ֥ין ׀ יָ֑הּ וֶ֝אֱמֽוּנָתְךָ֗ סְבִיבוֹתֶֽיךָ׃ | 9 | YHWH, God of armies, who is like you? No one! Mighty Yah, [who is like you] with your reliability around you? No one! |
| אַתָּ֣ה מ֭וֹשֵׁל בְּגֵא֣וּת הַיָּ֑ם בְּשׂ֥וֹא גַ֝לָּ֗יו אַתָּ֥ה תְשַׁבְּחֵֽם׃ | 10 | You, and you alone, rule over the swelling of the sea, a symbol of chaos and unruly disorder. Who can rule over something as untamed and powerful as the sea? When its waves rise up, you and you alone are able to control them. |
| אַתָּ֤ה דִכִּ֣אתָ כֶחָלָ֣ל רָ֑הַב בִּזְר֥וֹעַ עֻ֝זְּךָ֗ פִּזַּ֥רְתָּ אוֹיְבֶֽיךָ׃ | 11 | You and you alone created the world, bringing order out of chaos. You are the one who crushed the chaotic sea monster Rahab, defeating him like those who are slain in battle. You spoke the word, and darkness became light; dry land emerged out of the chaotic waters. With your strong arm you scattered your enemies, every force of chaos and disorder. |
| לְךָ֣ שָׁ֭מַיִם אַף־לְךָ֥ אָ֑רֶץ תֵּבֵ֥ל וּ֝מְלֹאָ֗הּ אַתָּ֥ה יְסַדְתָּֽם׃ | 12 | As the victorious creator of the world, everything belongs to you. The sky is yours and yours alone; the earth also is yours and yours alone. The world and all that is in it—you are the one who founded them in the same way that a king might found and build a palace after defeating all of his enemies and securing peace for his land. |
| צָפ֣וֹן וְ֭יָמִין אַתָּ֣ה בְרָאתָ֑ם תָּב֥וֹר וְ֝חֶרְמ֗וֹן בְּשִׁמְךָ֥ יְרַנֵּֽנוּ׃ | 13 | You are the creator and king not only of Israel, but of the whole world. North and south—you are the one who created them. They are not the territory of another god; they belong to you. Tabor and Hermon, these great mountains in the north, associated with the worship of other gods, rejoice at your name, not at the name of other gods like Baal, for you are the one who created them. |
| לְךָ֣ זְ֭רוֹעַ עִם־גְּבוּרָ֑ה תָּעֹ֥ז יָ֝דְךָ֗ תָּר֥וּם יְמִינֶֽךָ׃ | 14 | You are the supreme king over the whole world, and you exhibit the best qualities of a king: strength and power, righteousness and faithfulness. You have a strong arm, together with might. Your hand will be powerful, your strong right hand exalted in victoryover your enemies. |
| צֶ֣דֶק וּ֭מִשְׁפָּט מְכ֣וֹן כִּסְאֶ֑ךָ חֶ֥סֶד וֶ֝אֱמֶ֗ת יְֽקַדְּמ֥וּ פָנֶֽיךָ׃ | 15 | The base of your throne, the foundation of your kingdom, is secure because it consists of righteousness and justice. Your rule is characterized by loyalty and faithfulness. These attributes come and stand in front of your presence like servants in your royal court. Truly, there is no one like you! |
| אַשְׁרֵ֣י הָ֭עָם יוֹדְעֵ֣י תְרוּעָ֑ה יְ֝הוָ֗ה בְּֽאוֹר־פָּנֶ֥יךָ יְהַלֵּכֽוּן׃ | 16 | Because you are a supremely just and powerful king, Israel is blessed to be your people! How fortunate and happy are the people of Israel, whom you have chosen for yourself, those who know and recognize the sound used to signal YHWH's presence with them on the battlefield, fighting for them and guaranteeing their victory! YHWH, happy are those who go about in the light of your presence and live under your blessing! |
| בְּ֭שִׁמְךָ יְגִיל֣וּן כָּל־הַיּ֑וֹם וּבְצִדְקָתְךָ֥ יָרֽוּמוּ׃ | 17 | They are always celebrating with glad ness because of your name, because of who you are, and they are always exalted over their enemies in battle because of your righteousness, the quality by which you do what is right and give your people victory. |
| כִּֽי־תִפְאֶ֣רֶת עֻזָּ֣מוֹ אָ֑תָּה וּ֝בִרְצֹנְךָ֗ תָּר֥וּם קַרְנֵֽנוּ׃ | 18 | They rejoice and exalt in you, for you are the ir source of strength in which they glory, and our horn will be exalted in victory, not because of our strength, but because of your favor. |
| כִּ֣י לַֽ֭יהוָה מָֽגִנֵּ֑נוּ וְלִקְד֖וֹשׁ יִשְׂרָאֵ֣ל מַלְכֵּֽנוּ׃ | 19 | For we are not left to protect ourselves. Rather, our shield, our means of protection and source of victory, belongs to YHWH. YHWH is responsible for protecting us, and he does so by means of his anointed king. And our king is under YHWH's care; he belongs to the holy one of Israel. As long as YHWH is our God and our king is in his care, who can stand against us? Nothing can stop YHWH from keeping his promises. |
| אָ֤ז דִּבַּ֥רְתָּֽ־בְחָ֡זוֹן לַֽחֲסִידֶ֗יךָ וַתֹּ֗אמֶר שִׁוִּ֣יתִי עֵ֭זֶר עַל־גִּבּ֑וֹר הֲרִימ֖וֹתִי בָח֣וּר מֵעָֽם׃ | 20 | And YHWH's promises to David are unconditional. Long ago, YHWH, you spoke in a vision to your loyal ones, the prophets – in this case, to Nathan the prophet – and said, "I have chosen someone to be king over my people. I have granted help to a warrior, the young boy David. I helped him kill Goliath and win many victories as the leader of Saul's armies. I have set him apart and exalted him as someone chosen to be king from among the people. |
| מָ֭צָאתִי דָּוִ֣ד עַבְדִּ֑י בְּשֶׁ֖מֶן קָדְשִׁ֣י מְשַׁחְתִּֽיו׃ | 21 | I have found David, my servant. Through the prophet Samuel, I found him in Bethlehem tending his father's sheep; and through Samuel, I have anointed him with my holy oil, consecrating him for special service to me, to rule over my people, Israel. |
| אֲשֶׁ֣ר יָ֭דִי תִּכּ֣וֹן עִמּ֑וֹ אַף־זְרוֹעִ֥י תְאַמְּצֶֽנּוּ׃ | 22 | My strong hand will always be with him; my powerful arm will also strengthen him. And because of my strength, he will be able to stand strong against his enemies. |
| לֹֽא־יַשִּׁ֣א אוֹיֵ֣ב בּ֑וֹ וּבֶן־עַ֝וְלָ֗ה לֹ֣א יְעַנֶּֽנּוּ׃ | 23 | No enemy nation will conquer him and exact tribute from him, and no unjust person, no foreign king, will afflict him by imposing a tribute upon him. |
| וְכַתּוֹתִ֣י מִפָּנָ֣יו צָרָ֑יו וּמְשַׂנְאָ֥יו אֶגּֽוֹף׃ | 24 | But I will crush and totally defeat his adversaries from before him, and strike down those who are hostile to him. |
| וֶֽאֶֽמוּנָתִ֣י וְחַסְדִּ֣י עִמּ֑וֹ וּ֝בִשְׁמִ֗י תָּר֥וּם קַרְנֽוֹ׃ | 25 | I have made a covenant with him, and so I will be loyal to him. My reliability and my loyalty will be with him, and his horn will be exalted in victory because of my name, because of who I am—a God who is faithful and powerful. |
| וְשַׂמְתִּ֣י בַיָּ֣ם יָד֑וֹ וּֽבַנְּהָר֥וֹת יְמִינֽוֹ׃ | 26 | And just as I rule over the chaotic sea, so I will put his hand on the sea and give him control over its swelling waves, and I will put his right hand on the ocean's currents. He, too, will be master over chaos, subduing his enemies and bringing peace and order to his kingdom, just as I did at creation. |
| ה֣וּא יִ֭קְרָאֵנִי אָ֣בִי אָ֑תָּה אֵ֝לִ֗י וְצ֣וּר יְשׁוּעָתִֽי׃ | 27 | He will acknowledge his dependence on me and call out to me, "You are my father, and I am your son, who represents your heavenly rule on earth and resembles your character. You are my god and the giant rock who gives me shelter from my enemies and saves me." |
| אַף־אָ֭נִי בְּכ֣וֹר אֶתְּנֵ֑הוּ עֶ֝לְי֗וֹן לְמַלְכֵי־אָֽרֶץ׃ | 28 | What's more, he will not be a king like any other king. I will make him supreme, the firstborn son and heir to my universal kingdom. I will make him the highest of the kings of the earth, even as I am "the Most High" and there is no one in heaven who compares to me. |
| לְ֭עוֹלָ֗ם אֶשְׁמָור־ל֣וֹ חַסְדִּ֑י וּ֝בְרִיתִ֗י נֶאֱמֶ֥נֶת לֽוֹ׃ | 29 | Other earthly kingdoms rise and fall, but his will never fall. I will keep my loyalty for him forever, and my covenant will be enduring for him through his line of descendants. |
| וְשַׂמְתִּ֣י לָעַ֣ד זַרְע֑וֹ וְ֝כִסְא֗וֹ כִּימֵ֥י שָׁמָֽיִם׃ | 30 | I will securely establish his descendants so that his dynasty lasts forever, and his throne, the symbol of his kingdom, will last as long as the sky endures. For the same covenant loyalty that upholds the sky upholds my covenant with David. |
| אִם־יַֽעַזְב֣וּ בָ֭נָיו תּוֹרָתִ֑י וּ֝בְמִשְׁפָּטַ֗י לֹ֣א יֵלֵכֽוּן׃ | 31 | My promises to him are unconditional. Even if his descendants reject my instruction and do not walk according to my rules; |
| אִם־חֻקֹּתַ֥י יְחַלֵּ֑לוּ וּ֝מִצְוֺתַ֗י לֹ֣א יִשְׁמֹֽרוּ׃ | 32 | if they dishonor my decrees and do not keep my commands, |
| וּפָקַדְתִּ֣י בְשֵׁ֣בֶט פִּשְׁעָ֑ם וּבִנְגָעִ֥ים עֲוֺנָֽם׃ | 33 | then, yes, to be sure, I will punish their rebellion with a rod and their iniquity with wounds, just as any father would discipline his son for disobedience. |
| וְ֭חַסְדִּי לֹֽא־אָפִ֣יר מֵֽעִמּ֑וֹ וְלֹֽא־אֲ֝שַׁקֵּ֗ר בֶּאֱמוּנָתִֽי׃ | 34 | But even then, I will not annul my covenant. I will not remove my loyalty from being with him, and I will not break faith with him and renounce my reliability. |
| לֹא־אֲחַלֵּ֥ל בְּרִיתִ֑י וּמוֹצָ֥א שְׂ֝פָתַ֗י לֹ֣א אֲשַׁנֶּֽה׃ | 35 | I will not dishonor my covenant with him or change what I promised him, what has come from my lips. |
| אַ֭חַת נִשְׁבַּ֣עְתִּי בְקָדְשִׁ֑י אִֽם־לְדָוִ֥ד אֲכַזֵּֽב׃ | 36 | Once and for all I hereby swear an oath to David, and I swear it by my own holiness, for there is nothing higher by which I can swear: 'I will not lie to David. If I lie to him, may I be accursed! |
| זַ֭רְעוֹ לְעוֹלָ֣ם יִהְיֶ֑ה וְכִסְא֖וֹ כַשֶּׁ֣מֶשׁ נֶגְדִּֽי׃ | 37 | I swear that his descendants will be forever, and his throne [will be] enduring like the sun before me, which is sustained by my power and my covenant loyalty. |
| כְּ֭יָרֵחַ יִכּ֣וֹן עוֹלָ֑ם וְעֵ֥ד בַּ֝שַּׁ֗חַק נֶאֱמָ֥ן סֶֽלָה׃ | 38 | Like the moon it, i.e., David's kingdom, will be securely established forever, and [like] the moon, the enduring and reliable witness in heaven,[it will be] enduring. The moon, which was there on the night that I spoke to Nathan the prophet in a vision, is a witness to my oath and evidence of my faithfulness. "If you can break my covenant with the day and my covenant with the night, so that day and night will not come at their appointed time, then also my covenant with David my servant may be broken, so that he shall not have a son to reign on his throne" (Jer 33:20–21, ESV).'" Selah. |
| וְאַתָּ֣ה זָ֭נַחְתָּ וַתִּמְאָ֑ס הִ֝תְעַבַּ֗רְתָּ עִם־מְשִׁיחֶֽךָ׃ | 39 | But you are not doing what you said you would do! You have rejected your anointed one and refused to keep your promises! Your anointed one has sinned against you, and you have become furious with your anointed one. You said you would discipline him and that your covenant loyalty would not leave him. But when will the discipline end? It feels like you have gone too far. |
| נֵ֭אַרְתָּה בְּרִ֣ית עַבְדֶּ֑ךָ חִלַּ֖לְתָּ לָאָ֣רֶץ נִזְרֽוֹ׃ | 40 | It seems like you have renounced the"unending" covenant you made with your servant. You have thrown his crown down to the ground as though it were something profane. |
| פָּרַ֥צְתָּ כָל־גְּדֵרֹתָ֑יו שַׂ֖מְתָּ מִבְצָרָ֣יו מְחִתָּה׃ | 41 | You have not strengthened him in battle like you said you would. Instead, you have breached all of his defensive walls. You have made his strongholds a ruin. He is completely vulnerable to attacks. |
| שַׁ֭סֻּהוּ כָּל־עֹ֣בְרֵי דָ֑רֶךְ הָיָ֥ה חֶ֝רְפָּ֗ה לִשְׁכֵנָֽיו׃ | 42 | And so, because he is defenseless, all who pass by have plundered him. He has become an object of scorn to his neighbors. Everyone makes fun of our king, because he is weak and defenseless! |
| הֲ֭רִימוֹתָ יְמִ֣ין צָרָ֑יו הִ֝שְׂמַ֗חְתָּ כָּל־אוֹיְבָֽיו׃ | 43 | You promised to exalt him and make him victorious, but instead, you have done the exact opposite! You have exalted the right hand of his adversaries. You have caused all of his enemies to rejoice in their victory over him. |
| אַף־תָּ֭שִׁיב צ֣וּר חַרְבּ֑וֹ וְלֹ֥א הֲ֝קֵימֹת֗וֹ בַּמִּלְחָמָֽה׃ | 44 | What's worse, not only did you fight for his enemies, you actually fought against your anointed! You turn ed back his sharp sword so that he could not strike his enemies, and when he fell down injured, you did not even help him up in the battle. |
| הִשְׁבַּ֥תָּ מִטְּהָר֑וֹ וְ֝כִסְא֗וֹ לָאָ֥רֶץ מִגַּֽרְתָּה׃ | 45 | You have put an end to his once radiant splendor and hurled his throne, the symbol of his kingdom, down to the ground. |
| הִ֭קְצַרְתָּ יְמֵ֣י עֲלוּמָ֑יו הֶֽעֱטִ֨יתָ עָלָ֖יו בּוּשָׁ֣ה סֶֽלָה׃ | 46 | You have cut short the days of his youth. He is no longer young and strong like he once was. Instead, he is like a weak old man. You have covered him with shame. Selah. |
| עַד־מָ֣ה יְ֭הוָה תִּסָּתֵ֣ר לָנֶ֑צַח תִּבְעַ֖ר כְּמוֹ־אֵ֣שׁ חֲמָתֶֽךָ׃ | 47 | How long will you fight against him and humiliate him, YHWH? Where are you? Where is the God that we know? Will you hide yourself from us forever? Will your wrath rage like a fire as you discipline your anointed one[forever]? If your wrath continues to burn like this, we will be completely consumed. |
| זְכָר־*אֲדֹנָי* מֶה־חָ֑לֶד עַל־מַה־שָּׁ֝֗וְא בָּרָ֥אתָ כָל־בְּנֵי־אָדָֽם׃ | 48 | We don't have long, YHWH! Unless you have mercy on us soon, this whole generation will pass away, and we will never get to experience your loyalty and witness you keep your promises. Remember, Lord, what a human lifespan is! Remember how short our lives are! And remember for what futility you created all people, how, in the end, we all die! |
| מִ֤י גֶ֣בֶר יִֽ֭חְיֶה וְלֹ֣א יִרְאֶה־מָּ֑וֶת יְמַלֵּ֨ט נַפְשׁ֖וֹ מִיַּד־שְׁא֣וֹל סֶֽלָה׃ | 49 | What person can live and not see death, can rescue his life from the power ful hand of Sheol? No one. So, please hurry and keep your promises, before we all die! Selah. |
| אַיֵּ֤ה ׀ חֲסָדֶ֖יךָ הָרִאשֹׁנִ֥ים ׀ אֲדֹנָ֑י נִשְׁבַּ֥עְתָּ לְ֝דָוִ֗ד בֶּאֱמוּנָתֶֽךָ׃ | 50 | Where are your former acts of loyalty, Lord, which you swore to David in your reliability? They were supposed to last forever, but now they are nowhere to be found. |
| זְכֹ֣ר אֲ֭דֹנָי חֶרְפַּ֣ת עֲבָדֶ֑יךָ שְׂאֵתִ֥י בְ֝חֵיקִ֗י כָּל־*רִבֵי מֵעַמִּֽים*׃ | 51 | Remember, Lord, how we, your servants, are scorned by our enemies, how I, Israel, carry around in my bosom, a symbol of my deepest, innermost self, all the burdensome insults of the peoples! |
| אֲשֶׁ֤ר חֵרְפ֖וּ אוֹיְבֶ֥יךָ ׀ יְהוָ֑ה אֲשֶׁ֥ר חֵ֝רְפ֗וּ עִקְּב֥וֹת מְשִׁיחֶֽךָ׃ | 52 | [Remember] that your enemies have scorned, YHWH, that they have scorned your anointed king every step of the way; they have scorned the footsteps of your anointed one! Do something, YHWH! |
| בָּר֖וּךְ יְהוָ֥ה לְ֝עוֹלָ֗ם אָ֘מֵ֥ן ׀ וְאָמֵֽן׃ | 53 | Yet, despite all this, we do not curse YHWH. We continue to trust him and bless him: Blessed be YHWH forever! Amen and Amen. |
| V. | Text (Hebrew) | Text (CBC) | Proposition (Story Behind) | common ground | local ground | playground |
|---|---|---|---|---|---|---|
| 1 | מַ֝שְׂכִּ֗יל לְאֵיתָ֥ן הָֽאֶזְרָחִֽי׃ | A maskil. By Ethan the Ezrahite. | • On Ethan the Ezrahite, see https://psalms.scriptura.org/w/The_Identity_of_Ethan_the_Ezrahite_in_Ps_89:1. | |||
| 2 | חַֽסְדֵ֣י יְ֭הוָה עוֹלָ֣ם אָשִׁ֑ירָה | I will sing forever about YHWH's acts of loyalty. | ||||
| לְדֹ֥ר וָדֹ֓ר ׀ אוֹדִ֖יעַ אֱמוּנָתְךָ֣ בְּפִֽי׃ | I will make your reliability known with my mouth for generations to come. | |||||
| 3 | כִּֽי־אָמַ֗רְתִּי | For I said, | ||||
| ע֭וֹלָם חֶ֣סֶד יִבָּנֶ֑ה | "Loyalty will be built up forever. | |||||
| שָׁמַ֓יִם ׀ *תִּכֹּן* אֱמוּנָתְךָ֣ בָהֶֽם׃ | The sky—your reliability will be established in it." | • The sky is God's abode (cf. Pss 2:4; 11:4). • The sky is associated with permanence (cf. v. 30b; Deut 11:21; Job 14:12). • The sky is "high and remote" (SDBH), and so what is in the sky is untouchable by humans and unaffected by earthly affairs (cf. Gen 11:1-9).
|
• YHWH's reliability will endure as long as the skies endure. • YHWH's reliability is not affected by earthly affairs and cannot be thwarted by humans.
| |||
| 4 | כָּרַ֣תִּֽי בְ֭רִית לִבְחִירִ֑י | "I have made a covenant with my chosen one. | • YHWH made a covenant with David and with his descendants (see 2 Sam 7). • A "covenant" (בְּרִית) is "an enduring agreement which defines a relationship between two parties involving a solemn, binding obligation(s) specified on the part of at least one of the parties toward the other, made by oath under threat of divine curse, and ratified by a visual ritual" (Gentry and Wellum 2012, 132, adapted from Lane 2000, 314).
|
|||
| נִ֝שְׁבַּ֗עְתִּי לְדָוִ֥ד עַבְדִּֽי׃ | I have sworn an oath to David, my servant: | • Making a covenant involved swearing an oath (see note above). • David is YHWH's "servant" (2 Sam 7:5, 8; Ps 18:1).
|
||||
| 5 | עַד־ע֭וֹלָם אָכִ֣ין זַרְעֶ֑ךָ | I will establish your descendants forever, | ||||
| וּבָנִ֨יתִי לְדֹר־וָד֖וֹר כִּסְאֲךָ֣ סֶֽלָה׃ | and I will build your throne for generations to come.'" Selah. | |||||
| 6 | וְי֘וֹד֤וּ שָׁמַ֣יִם פִּלְאֲךָ֣ יְהוָ֑ה | So let the sky praise your wonders, YHWH! | ||||
| אַף־אֱ֝מֽוּנָתְךָ֗ בִּקְהַ֥ל קְדֹשִֽׁים׃ | [Let them praise] your reliability, too, in the assembly of holy ones! | • "Common to the mythopoeic world of the ANE was the idea of a council or assembly of the gods that met to determine the fates of the cosmos...Within the biblical materials, the concept of an assembly of divine beings is found throughout the OT as an expression of Yahweh's power and authority... In addition to the function of serving as part of the divine retinue, the beings served to praise and adore Yahweh in his court" (Mullen 1992, ABD vol. 2, pp. 215-216; cf. 1 Kgs 22:19; Job 1:6; 2:1; 38:7; Ps 82; cf. the phrase "the assembly of the sons of the gods [bn . ilm .]" in the Ugaritic Baal Myth [COS I, 258; KTU 1.4, III:14]). | ||||
| 7 | כִּ֤י מִ֣י בַ֭שַּׁחַק יַעֲרֹ֣ךְ לַיהוָ֑ה | For who in heaven can compare to YHWH? | ||||
| יִדְמֶ֥ה לַ֝יהוָ֗ה בִּבְנֵ֥י אֵלִים׃ | [Who] among the divine beings is like YHWH? | |||||
| 8 | אֵ֣ל נַ֭עֲרָץ בְּסוֹד־קְדֹשִׁ֣ים | [He is] a god who is terrifying in the council of holy ones, | ||||
| רַבָּ֑ה וְ֝נוֹרָ֗א עַל־כָּל־סְבִיבָֽיו׃ | great and fearful above everyone around him. | |||||
| 9 | יְהוָ֤ה ׀ אֱלֹ֘הֵ֤י צְבָא֗וֹת מִֽי־כָֽמ֖וֹךָ | YHWH, God of armies, who is like you? | ||||
| חֲסִ֥ין ׀ יָ֑הּ | Mighty Yah, [who is like you] | |||||
| וֶ֝אֱמֽוּנָתְךָ֗ סְבִיבוֹתֶֽיךָ׃ | with your reliability around you? | |||||
| 10 | אַתָּ֣ה מ֭וֹשֵׁל בְּגֵא֣וּת הַיָּ֑ם | You rule over the swelling of the sea. | • "The cosmic sea... symbolizes the continued threat the forces of chaos pose against God and creation" (Ryken et al. 1998, 765; cf. Ps 74:12-17). | • "This incomparability is then justified and displayed through references to Yahweh’s victories and acts of creation... Yahweh’s royal dominion and incomparability follow from his victories" (Ballentine 2012, 116, 119). | ||
| בְּשׂ֥וֹא גַ֝לָּ֗יו אַתָּ֥ה תְשַׁבְּחֵֽם׃ | When its waves rise up, you control them. | • "As Creator, God controls the sea, both producing and calming its waves (Isa 51:15; Jer 31:35)" (Ryken et al. 1998, 765). | ||||
| 11 | אַתָּ֤ה דִכִּ֣אתָ כֶחָלָ֣ל רָ֑הַב | You crushed Rahab like those who are slain. | • "Rahab is one of the names in the OT of the chaos [sea] monster(s) (cf. also Leviathan, Tannin, Tehom, and Yam" (Spronk 1999, 684; cf. Isa 51:9-10; Job 26:12). • YHWH defeated Rahab, the chaos sea monster, at the time of creation (see Day 2020; cf. Pss 65:7-8; 74:12-17; 93:1-4; 104:1-9; Job 9:5-14, 26:5-14; 38:8-11 [cited by Day]; though some scholars, e.g., Tsumura 2020, reject any connection between the conflict motif and creation). • YHWH's victory over Rahab demonstrates his power and legitimates his rule over creation. Cf. Ballentine (2012, 280): "The victory of the divine warrior is used to justify his dominion, that is, the divine warrior attains power that is 'proven' to be legitimate through his success in combat... Authors claim that these deities have legitimate divine authority by referencing or elaborating their victory over foes, prowess in battle, and/or superiority over the sea or sea-based figures" • For Ugaritic parallels, see the Baal myth (COS 1.86), specifically the second tablet (CTA 2; KTU 1.2). E.g., "As for your enemy, O Ba'lu, as for your enemy, you'll smite (him), you'll destroy your adversary. You'll take your eternal kingship, your sovereignty (that endures) from generation to generation... So the mace whirls in Ba'lu's hand... Strikes Prince [Yammu] on the head, Ruler Naharu on the forehead... 'Scatter (him) O Mighty [Ba'lu]'... Mighty Ba'lu disperses him... Yammu is certainly dead..."
|
• "As a whole, Psalm 89 employs the conflict motif for three purposes: (1) to exhibit the dominion of Yahweh, (2) to promote the legitimacy of David, and (3) to summon Yahweh to act on behalf of his anointed in a later historical context" (Ballentine 2015, 168).
| ||
| בִּזְר֥וֹעַ עֻ֝זְּךָ֗ פִּזַּ֥רְתָּ אוֹיְבֶֽיךָ׃ | With your strong arm you scattered your enemies. | |||||
| 12 | לְךָ֣ שָׁ֭מַיִם | The sky is yours; | ||||
| אַף־לְךָ֥ אָ֑רֶץ | the earth also is yours. | |||||
| תֵּבֵ֥ל וּ֝מְלֹאָ֗הּ אַתָּ֥ה יְסַדְתָּֽם׃ | The world and all that is in it—you founded them. | |||||
| 13 | צָפ֣וֹן וְ֭יָמִין אַתָּ֣ה בְרָאתָ֑ם | North and south—you created them. | • On the mountains mentioned here, see lexical notes. | |||
| תָּב֥וֹר וְ֝חֶרְמ֗וֹן בְּשִׁמְךָ֥ יְרַנֵּֽנוּ׃ | Tabor and Hermon rejoice at your name. | |||||
| 14 | לְךָ֣ זְ֭רוֹעַ עִם־גְּבוּרָ֑ה | You have a strong arm, together with might. | ||||
| תָּעֹ֥ז יָ֝דְךָ֗ | Your hand is powerful, | |||||
| תָּר֥וּם יְמִינֶֽךָ׃ | your right hand exalted. | |||||
| 15 | צֶ֣דֶק וּ֭מִשְׁפָּט מְכ֣וֹן כִּסְאֶ֑ךָ | The base of your throne is righteousness and justice. | ||||
| חֶ֥סֶד וֶ֝אֱמֶ֗ת יְֽקַדְּמ֥וּ פָנֶֽיךָ׃ | Loyalty and faithfulness stand in front of your presence. | |||||
| 16 | אַשְׁרֵ֣י הָ֭עָם יוֹדְעֵ֣י תְרוּעָ֑ה | Happy are the people, those who know the signal, | • David further responded to YHWH's covenant promises by celebrating how special YHWH's people are. See 2 Sam 7:23-24—And who is like your people Israel—the one nation on earth that God went out to redeem as a people for himself, and to make a name for himself, and to perform great and awesome wonders by driving out nations and their gods from before your people, whom you redeemed from Egypt? You have established your people Israel as your very own forever, and you, Lord, have become their God" (NIV). • For the אשרי declaration, see the notes on Ps 1:1. • On the word "signal," see Lexical notes.
|
|||
| יְ֝הוָ֗ה בְּֽאוֹר־פָּנֶ֥יךָ יְהַלֵּכֽוּן׃ | YHWH, who go about in the light of your presence! | |||||
| 17 | בְּ֭שִׁמְךָ יְגִיל֣וּן כָּל־הַיּ֑וֹם | They are always glad because of your name, | ||||
| וּבְצִדְקָתְךָ֥ יָרֽוּמוּ׃ | and exalted because of your righteousness. | |||||
| 18 | כִּֽי־תִפְאֶ֣רֶת עֻזָּ֣מוֹ אָ֑תָּה | For you are the strength in which they glory, | ||||
| וּ֝בִרְצֹנְךָ֗ תָּר֥וּם קַרְנֵֽנוּ׃ | and our horn will be exalted because of your favor. | |||||
| 19 | כִּ֣י לַֽ֭יהוָה מָֽגִנֵּ֑נוּ | For our shield belongs to YHWH, | ||||
| וְלִקְד֖וֹשׁ יִשְׂרָאֵ֣ל מַלְכֵּֽנוּ׃ | and our king belongs to the holy one of Israel. | |||||
| 20 | אָ֤ז דִּבַּ֥רְתָּֽ־בְחָ֡זוֹן לַֽחֲסִידֶ֗יךָ | Long ago, you spoke in a vision to your loyal ones | • YHWH communicated his promises to David through Nathan the prophet. See 2 Sam 7:4, 17—"But that night the word of the Lord came to Nathan...Nathan reported to David all the words of this entire revelation (הַחִזָּיוֹן)" (NIV). Before that, he also spoke through Samuel the prophet. | |||
| וַתֹּ֗אמֶר | and said, | |||||
| שִׁוִּ֣יתִי עֵ֭זֶר עַל־גִּבּ֑וֹר | "I have granted help to a warrior | • cf. 2 Sam 7:8 • YHWH helped David slay Goliath, and he gave him success as the leader of Israel's armies (cf. 1 Sam 17ff)
|
||||
| הֲרִימ֖וֹתִי בָח֣וּר מֵעָֽם׃ | I have exalted someone chosen from the people. | |||||
| 21 | מָ֭צָאתִי דָּוִ֣ד עַבְדִּ֑י | I have found David, my servant; | • The prophet Samuel found David in Bethlehem and anointed him as king over YHWH's people (cf. 1 Sam 16) | |||
| בְּשֶׁ֖מֶן קָדְשִׁ֣י מְשַׁחְתִּֽיו׃ | I have anointed him with my holy oil; | |||||
| 22 | אֲשֶׁ֣ר יָ֭דִי תִּכּ֣וֹן עִמּ֑וֹ | My hand will always be with him; | • cf. 2 Sam 7:9 | |||
| אַף־זְרוֹעִ֥י תְאַמְּצֶֽנּוּ׃ | my arm will also strengthen him. | |||||
| 23 | לֹֽא־יַשִּׁ֣א אוֹיֵ֣ב בּ֑וֹ | No enemy will exact tribute from him, | ||||
| וּבֶן־עַ֝וְלָ֗ה לֹ֣א יְעַנֶּֽנּוּ׃ | and no unjust person will afflict him. | • cf. 2 Sam 7:10 | ||||
| 24 | וְכַתּוֹתִ֣י מִפָּנָ֣יו צָרָ֑יו | But I will crush his adversaries from before him, | ||||
| וּמְשַׂנְאָ֥יו אֶגּֽוֹף׃ | and strike down those who are hostile to him. | |||||
| 25 | וֶֽאֶֽמוּנָתִ֣י וְחַסְדִּ֣י עִמּ֑וֹ | And my reliability and my loyalty will be with him, | ||||
| וּ֝בִשְׁמִ֗י תָּר֥וּם קַרְנֽוֹ׃ | and his horn will be exalted because of my name. | |||||
| 26 | וְשַׂמְתִּ֣י בַיָּ֣ם יָד֑וֹ | And I will put his hand on the sea | • On the imagery here, see Ballentine 2012, 156, 260; cf. Mari Letter A.1968 (18th century BC)—"Those weapon[s] with which I crushed Sea, I gave you" cited in Ballentine 2012, 157) | • "The establishment of David’s royal authority is linked to the mythic past by being associated with Yahweh’s foundational acts and divine combat. Likewise, David is portrayed as participating in the continued subjugation of the sea/rivers, thus sharing in Yahweh’s authority won through past divine combat" (Ballentine 2012, 163). | ||
| וּֽבַנְּהָר֥וֹת יְמִינֽוֹ׃ | and his right hand on the currents. | |||||
| 27 | ה֣וּא יִ֭קְרָאֵנִי | He will call out to me, | • YHWH promised to become the father of David and his descendants. See 2 Sam 7:14—"I will be his father, and he will be my son" (NIV, cf. Ps. 2). • The description of the king as God’s son is an idea attested throughout the Ancient Near Eastern world. See the sampling of primary source material in Walton 2018, 260, 262-5. The Old Testament, for example, mentions “Ben-hadad (בֶּן־הֲדַד, “son of [the deity] Hadad”)… king of Syria, who lived in Damascus” (1 Kgs 15:18, ESV; cf. 2 Chron 16:2, 4). An Ugaritic text refers to King Kirta as “the son of Illu, the offspring of the Gracious and Holy One” (COS 1.101; cf. KTU 1.16, 10-11). On Egyptian evidence, see Hoffmeier 1994. Note especially: “[Then said Amun-Re, King of the Gods]: You are my son, my heir, who issued from my body...” (Murnane and Meltzer 1995, 233 no. 107-A). “The meaning may have differed in Egypt, Canaan, and Mesopotamia, but the common denominator is the idea that the king represents the character of the god in some way to the people" (Gentry 2012, 397). • See the sonship imagery chart for more information.
|
|||
| אָ֣בִי אָ֑תָּה אֵ֝לִ֗י וְצ֣וּר יְשׁוּעָתִֽי׃ | "You are my father, my god and the rock who saves me." | • See the rock imagery chart for more information. | ||||
| 28 | אַף־אָ֭נִי בְּכ֣וֹר אֶתְּנֵ֑הוּ עֶ֝לְי֗וֹן לְמַלְכֵי־אָֽרֶץ׃ | What's more, I will make him the firstborn, the highest of the kings of the earth. | • YHWH promised to make David great among the kings of the earth. See 2 Sam 7:9—"Now I will make your name great, like the names of the greatest men on earth" (NIV; cf. Ps 2). | |||
| 29 | לְ֭עוֹלָ֗ם אֶשְׁמָור־ל֣וֹ חַסְדִּ֑י | I will keep my loyalty for him forever, | ||||
| וּ֝בְרִיתִ֗י נֶאֱמֶ֥נֶת לֽוֹ׃ | and my covenant will be enduring for him. | |||||
| 30 | וְשַׂמְתִּ֣י לָעַ֣ד זַרְע֑וֹ | I will establish his descendants forever | • YHWH also made an eternal, unconditional covenant with creation, promising that day and night (and, therefore, sun and moon) would never cease (see Gen 8:21–22). The same loyalty and reliability that uphold YHWH's covenant with creation also uphold YHWH's covenant with David. Therefore, "If you can break my covenant with the day and my covenant with the night, so that day and night will not come at their appointed time, then also my covenant with David my servant may be broken, so that he shall not have a son to reign on his throne" (Jer 33:20–21, ESV). | |||
| וְ֝כִסְא֗וֹ כִּימֵ֥י שָׁמָֽיִם׃ | and his throne as long as the sky endures. | |||||
| 31 | אִם־יַֽעַזְב֣וּ בָ֭נָיו תּוֹרָתִ֑י | If his descendants reject my instruction | • As the father of David and his descendants, YHWH promised to discipline them when they sinned. See 2 Sam 7:14b—"When he does wrong, I will punish him with a rod (בְּשֵׁ֣בֶט) wielded by men, with floggings (וּבְנִגְעֵ֖י) inflicted by human hands" (NIV). | |||
| וּ֝בְמִשְׁפָּטַ֗י לֹ֣א יֵלֵכֽוּן׃ | and do not walk according to my rules; | |||||
| 32 | אִם־חֻקֹּתַ֥י יְחַלֵּ֑לוּ | if they dishonor my decrees | ||||
| וּ֝מִצְוֺתַ֗י לֹ֣א יִשְׁמֹֽרוּ׃ | and do not keep my commands, | |||||
| 33 | וּפָקַדְתִּ֣י בְשֵׁ֣בֶט פִּשְׁעָ֑ם | then I will punish their rebellion with a rod | ||||
| וּבִנְגָעִ֥ים עֲוֺנָֽם׃ | and their iniquity with wounds. | |||||
| 34 | וְ֭חַסְדִּי לֹֽא־אָפִ֣יר מֵֽעִמּ֑וֹ | But I will not annul my loyalty from being with him, | • YHWH promises to remain faithful to his covenant with David and his descendants, even when they sinned. See 2 Sam 7:15—"But my love (וְחַסְדִּ֖י) will never be taken away from him" (NIV). | |||
| וְלֹֽא־אֲ֝שַׁקֵּ֗ר בֶּאֱמוּנָתִֽי׃ | and I will not deal falsely with my reliability. | |||||
| 35 | לֹא־אֲחַלֵּ֥ל בְּרִיתִ֑י | I will not dishonor my covenant | ||||
| וּמוֹצָ֥א שְׂ֝פָתַ֗י לֹ֣א אֲשַׁנֶּֽה׃ | or change what has come from my lips. | |||||
| 36 | אַ֭חַת נִשְׁבַּ֣עְתִּי בְקָדְשִׁ֑י | Once and for all I swear an oath by my holiness: | ||||
| אִֽם־לְדָוִ֥ד אֲכַזֵּֽב׃ | I will not lie to David. | |||||
| 37 | זַ֭רְעוֹ לְעוֹלָ֣ם יִהְיֶ֑ה | His descendants will be forever, | ||||
| וְכִסְא֖וֹ כַשֶּׁ֣מֶשׁ נֶגְדִּֽי׃ | and his throne [will be] like the sun before me. | |||||
| 38 | כְּ֭יָרֵחַ יִכּ֣וֹן עוֹלָ֑ם | Like the moon it will be established forever, | ||||
| וְעֵ֥ד בַּ֝שַּׁ֗חַק נֶאֱמָ֥ן סֶֽלָה׃ | and [like] the witness in heaven [it will be] enduring.'" Selah. | |||||
| 39 | וְאַתָּ֣ה זָ֭נַחְתָּ | But you have rejected | ||||
| וַתִּמְאָ֑ס | and refused! | |||||
| הִ֝תְעַבַּ֗רְתָּ עִם־מְשִׁיחֶֽךָ׃ | You have become furious with your anointed one. | |||||
| 40 | נֵ֭אַרְתָּה בְּרִ֣ית עַבְדֶּ֑ךָ | You have renounced the covenant with your servant. | ||||
| חִלַּ֖לְתָּ לָאָ֣רֶץ נִזְרֽוֹ׃ | You have thrown his crown down to the ground as something profane. | |||||
| 41 | פָּרַ֥צְתָּ כָל־גְּדֵרֹתָ֑יו | You have breached all of his walls. | ||||
| שַׂ֖מְתָּ מִבְצָרָ֣יו מְחִתָּה׃ | You have made his strongholds a ruin. | |||||
| 42 | שַׁ֭סֻּהוּ כָּל־עֹ֣בְרֵי דָ֑רֶךְ | All who pass by have plundered him. | ||||
| הָיָ֥ה חֶ֝רְפָּ֗ה לִשְׁכֵנָֽיו׃ | He has become an object of scorn to his neighbors. | |||||
| 43 | הֲ֭רִימוֹתָ יְמִ֣ין צָרָ֑יו | You have exalted the right hand of his adversaries. | ||||
| הִ֝שְׂמַ֗חְתָּ כָּל־אוֹיְבָֽיו׃ | You have caused all of his enemies to rejoice. | |||||
| 44 | אַף־תָּ֭שִׁיב צ֣וּר חַרְבּ֑וֹ | What's worse, you turn back his sharp sword, | ||||
| וְלֹ֥א הֲ֝קֵימֹת֗וֹ בַּמִּלְחָמָֽה׃ | and you did not help him up in the battle. | |||||
| 45 | הִשְׁבַּ֥תָּ מִטְּהָר֑וֹ | You have put an end to his splendor | ||||
| וְ֝כִסְא֗וֹ לָאָ֥רֶץ מִגַּֽרְתָּה׃ | and hurled his throne down to the ground. | |||||
| 46 | הִ֭קְצַרְתָּ יְמֵ֣י עֲלוּמָ֑יו | You have cut short the days of his youth. | ||||
| הֶֽעֱטִ֨יתָ עָלָ֖יו בּוּשָׁ֣ה סֶֽלָה׃ | You have covered him with shame. Selah. | |||||
| 47 | עַד־מָ֣ה יְ֭הוָה | How long, YHWH? | ||||
| תִּסָּתֵ֣ר לָנֶ֑צַח | Will you hide yourself forever? | |||||
| תִּבְעַ֖ר כְּמוֹ־אֵ֣שׁ חֲמָתֶֽךָ׃ | Will your wrath rage like a fire [forever]? | |||||
| 48 | זְכָר־*אֲדֹנָי* מֶה־חָ֑לֶד | Remember, Lord, what a lifespan is, | ||||
| עַל־מַה־שָּׁ֝֗וְא בָּרָ֥אתָ כָל־בְּנֵי־אָדָֽם׃ | for what futility you created all people! | YHWH creates all people for futility | ||||
| 49 | מִ֤י גֶ֣בֶר יִֽ֭חְיֶה | What person can live | ||||
| וְלֹ֣א יִרְאֶה־מָּ֑וֶת | and not see death, | |||||
| יְמַלֵּ֨ט נַפְשׁ֖וֹ מִיַּד־שְׁא֣וֹל סֶֽלָה׃ | can rescue his life from the power of Sheol? Selah. | |||||
| 50 | אַיֵּ֤ה ׀ חֲסָדֶ֖יךָ הָרִאשֹׁנִ֥ים ׀ אֲדֹנָ֑י | Where are your former acts of loyalty, Lord, | ||||
| נִשְׁבַּ֥עְתָּ לְ֝דָוִ֗ד בֶּאֱמוּנָתֶֽךָ׃ | which you swore to David in your reliability? | |||||
| 51 | זְכֹ֣ר אֲ֭דֹנָי חֶרְפַּ֣ת עֲבָדֶ֑יךָ | Remember, Lord, how your servants are scorned, | ||||
| שְׂאֵתִ֥י בְ֝חֵיקִ֗י כָּל־*רִבֵי מֵעַמִּֽים*׃ | how I carry in my bosom all the insults of the peoples! | • See imagery chart for "bosom" | ||||
| 52 | אֲשֶׁ֤ר חֵרְפ֖וּ אוֹיְבֶ֥יךָ ׀ יְהוָ֑ה | [Remember] that your enemies have scorned, YHWH, | ||||
| אֲשֶׁ֥ר חֵ֝רְפ֗וּ עִקְּב֥וֹת מְשִׁיחֶֽךָ׃ | that they have scorned the footsteps of your anointed one! | |||||
| 53 | בָּר֖וּךְ יְהוָ֥ה לְ֝עוֹלָ֗ם אָ֘מֵ֥ן ׀ וְאָמֵֽן׃ | Blessed be YHWH forever! Amen and Amen. |
| For I said, "Loyalty will be built up forever.
The sky—your reliability will be established in it." (v. 3) | ||
| Building (בַּיִת) | Loyalty/Reliability | |
|---|---|---|
| Process of creation | building, constructing (בנה; e.g., Gen 33:17) | making and keeping covenant promises |
| Agent of creation | builder (בונה) | YHWH |
| Composition | solid materials, e.g., wood and stone (cf. Lev 14:45; 2 Sam 7:2), secured on stone pillars (cf. Judg 16:26) | acts of covenant loyalty? (v. 2a) |
| Desired quality | stability (Judg 16:26, 29) | stability (cf. v. 34) |
| Longevity | lasts a long time if built well | lasts forever (v. 3a) |
| Purpose | provide a place to live, shelter from outside threats (cf. Gen 19:2–4) | basis for divine care and protection (cf. vv. 22–25) |
| Location | ideally somewhere solid and secure | the sky (v. 3b) |
| Blend | Building loyalty and reliability | |
| Implicatures |
| |
| Prominence | MEDIUM
The image of "loyalty" and "reliability" as a building, or a house, is unique and evocative and, therefore, fairly prominent. The image of building a house also alludes to 2 Sam 7, where David wants to build a "house" for YHWH, but YHWH promises to build a house for David. In that passage, the "house" that YHWH builds for David is an image for David's kingdom and dynasty (so Ps 89:5). Here, the image is modified; instead of mapping onto "kingdom/dynasty," "house" maps onto loyalty itself. | |
Bibliography
- Andrason, Alexander. 2012. “Making It Sound - The Performative Qatal and Its Explanation.” The Journal of Hebrew Scriptures 12.
- Avalos, Hector. 1992. “Zaphon, Mount.” In Anchor Bible Dictionary. Doubleday.
- Baethgen, Friedrich. 1904. Die Psalmen. Vandenhoeck und Ruprecht.
- Ballentine, Debra Scoggins. 2012. “‘You Divided Sea by Your Might’: The ‘Conflict Myth’ and the Biblical Tradition.” Ph.D, Brown University.
- Bandstra, Barry. 1995. “Marking Turns in Poetic Text. ‘Waw’ in the Psalms.” Narrative and Comment: Contributions to Discourse Grammar and Biblical Hebrew, 45–52.
- Barbiero, Gianni. 2007. “Alcune osservazioni sulla conclusione del salmo 89 (vv. 47-53).” Biblica 88 (4): 536–45.
- Barthélemy, Dominique, Norbert Lohfink, Alexander R. Hulst, William D. McHardy, H. Peter Rüger, and James A. Sanders. 2005. Critique Textuelle de l’Ancien Testament 4: Psaumes. Edited by Stephen Desmond Ryan and Adrian Schenker. Orbis Biblicus et Orientalis, 50,4. Academic Press.
- Bekins, Peter. 2017. “Definiteness and the Definite Article.” In “Where Shall Wisdom Be Found?”: A Grammatical Tribute to Professor Stephen A. Kaufman, edited by Hélène Dallaire, Benjamin J. Noonan, Jennifer E. Noonan, and Stephen A. Kaufman. Eisenbrauns.
- Brockington, L.H. 1973. The Hebrew Text of the Old Testament: The Readings Adopted by the Translators of the New English Bible.
- Calvin, John. 1847. Commentary on the Book of Psalms. Translated by James Anderson. Vol. 1. Calvin Translation Society.
- Cook, John A. 2024. The Biblical Hebrew Verb: A Linguistic Introduction. Learning Biblical Hebrew. Baker Academic.
- Dahood, Mitchell J. 1968. Psalms II, 51-100: Introduction, Translation, and Notes. Anchor Bible 17. Doubleday.
- Day, John. 2020. God’s Conflict with the Dragon and the Sea: Echoes of a Canaanite Myth in the Old Testament. Reprint of the 1988 corrected edition. Wipf & Stock.
- Delitzsch, F. 1996. “The Psalter.” In Commentary on the Old Testament. Hendrickson.
- Eaton, J.H. 1975. Kingship and the Psalms. Studies in Biblical Theology Second Series 32. SCM Press.
- Ellison, D. 2024. “Singing Steadfast Love and Faithfulness: The Messianic Significance of Psalm 89.” Old Testament Essays 37 (3): 1–19.
- Frankel, Rafael. 1992. “Tabor.” In Anchor Bible Dictionary, vol. 6. Doubleday.
- Gentry, Peter J. 1998. “The System of the Finite Verb in Classical Hebrew.” Hebrew Studies 39: 7–39.
- Gentry, Peter J., and Stephen J. Wellum. 2012. Kingdom Through Covenant: A Biblical-Theological Understanding of the Covenants. Crossway.
- Gesenius, Wilhelm. 2013. Hebräisches und Aramäisches Handwörterbuch über das Alte Testament. 18th ed. Edited by Herbert Donner. Springer.
- Goldingay, John. 2007. Psalms: Psalms 42–89;;. Vol. 2. BCOT. Baker Academic.
- Gray, George Buchanan. 1915. The Forms of Hebrew Poetry: Considered with Special Reference to the Criticism and Interpretation of the Old Testament. Hodder and Stoughton.
- Gunkel, Hermann. 1998. An Introduction to the Psalms: The Genres of the Religious Lyric of Israel. Translated by James D. Nogalski. Mercer University Press.
- Hengstenberg, E.W. 1848. Commentary on the Psalms. Translated by J.T. Leith and P.F. Salton. Vol. 3. T&T Clark.
- Hoffmeier, James. 1994. “The King as Son of God in Egypt and Israel.” The Journal of the Society for the Study of Egyptian Antiquities 24: 28–38.
- Holmstedt, Robert D. 2016. The Relative Clause in Biblical Hebrew. Linguistic Studies in Ancient West Semitic 10. Eisenbrauns.
- Hoop, Raymond de, and Paul Sanders. 2022. “The System of Masoretic Accentuation: Some Introductory Issues.” Journal of Hebrew Scriptures 22.
- Hossfeld, Frank-Lothar, and Erich Zenger. 2005. Psalms 2: A Commentary on Psalms 51-100. Translated by Linda M. Maloney. Hermeneia. Fortress.
- Hupfeld, Hermann. 1860. Die Psalmen. Vol. 3. F.A. Perthes.
- Huang, JengZen. 2015. “A Quantitative Study of the Vocalization of the Inseparable Prepositions in the Hebrew Bible.” Doctor of Theology, Wycliffe College and the University of Toronto.
- Ibn Ezra. Ibn Ezra on Psalms.
- Irvine, Stuart A. 2019. “The ‘Rock’ of the King’s Sword? A Note on צור in Psalm 89:44.” Vetus Testamentum 69 (4–5): 742–47.
- Jenni, Ernst. 1992. Die Hebräischen Präpositionen Band 1: Die Präposition Beth. W. Kohlhammer.
- Jenni, Ernst. 2000. Die Hebräischen Präpositionen Band 3: Die Präposition Lamed. Verlag W. Kohlhammer.
- Kennicott, Benjamin. 1776. Vetus testamentum hebraicum : cum variis lectionibus.
- Lane, Daniel. 2000. “The Meaning and Use of the Old Testament Term for ‘Covenant’ (Berit): With Some Implications for Dispensationalism and Covenant Theology.” PhD, Trinity International University.
- Liddell, Henry George, and Robert Scott. 1996. A Greek-English Lexicon. Ninth edition. Edited by Henry Stuart Jones. Clarendon press.
- Locatell, Christian. 2019. “Causal Categories in Biblical Hebrew Discourse: A Cognitive Approach to Causal כי.” Journal of Northwest Semitic Languages 45 (2).
- Lugt, Pieter van der. 2010. Cantos and Strophes in Biblical Hebrew Poetry II: Psalms 42-89. Vol. 2. Oudtestamentische Studiën 57. Brill.
- Lunn, Nicholas P. 2006. Word-Order Variation in Biblical Hebrew Poetry: Differentiating Pragmatics and Poetics. Paternoster Biblical Monographs. Paternoster.
- Mays, James Luther. 1994. The Lord Reigns: A Theological Handbook to the Psalms. Westminster John Knox Press.
- Mena, Andrea K. 2012. “The Semantic Potential of עַל in Genesis, Psalms, and Chronicles.” MA Thesis, Stellenbosch University.
- Miller, Cynthia L. 2010. “Vocative Syntax in Biblical Hebrew Prose and Poetry: A Preliminary Analysis.” Semitic Studies 55 (1): 347–64.
- Mullen. 1992. “Divine Assembly.” In Anchor Bible Dictionary, vol. 2. Doubleday.
- Murnane, William Joseph, and Edmund S. Meltzer. 1995. Texts from the Amarna Period in Egypt. Writings from the Ancient World 5. Scholars Press.
- Mussies, G. 1999. “Tabor.” In Dictionary of the Deities and Demons in the Bible, 2nd ed., edited by Karel van der Toorn, Bob Becking, and Pieter Willem van der Horst. Brill.
- Niehaus, Jeffrey J. 2008. Ancient Near Eastern Themes in Biblical Theology. Kregel Publications.
- Niehr, H. 1999. “Baal-Zaphon.” In Dictionary of the Deities and Demons in the Bible, 2nd ed., edited by Karel van der Toorn, Bob Becking, and Pieter Willem van der Horst. Brill.
- Penney, Jason. 2023. “A Typological Examination of Pluractionality in the Biblical Hebrew Piel.” MA, Dallas International University.
- Pohl, William C. 2015. “A Messianic Reading of Psalm 89: A Canonical and Intertextual Study.” JETS 58 (3): 507–25.
- Sarna, Nahum M. 2000. “Psalm 89. A Study in Inner Biblical Exegesis.” Studies in Biblical Interpretation, 377.
- Poole, Matthew. 1678. Synopsis criticorum aliorumque sacrae scripturae. 2: a Jobi ad Canticum Canticorum. Balthasaris Christophori Wustii.
- Radak. Radak on Psalms.
- Rashi. Rashi on Psalms.
- Röllig, K. 1999. “Hermon.” In Dictionary of the Deities and Demons in the Bible, 2nd ed., edited by Karel van der Toorn, Bob Becking, and Pieter Willem van der Horst. Brill.
- Ryken, Leland, Jim Wilhoit, Tremper Longman, Colin Duriez, Douglas Penney, and Daniel G. Reid, eds. 1998. Dictionary of Biblical Imagery. InterVarsity Press.
- Sforno. Rabbi Obadiah ben Jacob Sforno on Psalms.
- Sikes, Ryan. 2025. “Stichography and Stichometry in the Old Greek Psalter.” PhD, Columbia International University.
- Spronk, K. 1999. “Rahab.” In Dictionary of the Deities and Demons in the Bible, 2nd ed., edited by Karel van der Toorn, Bob Becking, and Pieter Willem van der Horst. Brill.
- Staszak, Martin. 2024. The Preposition Min. Beiträge zur Wissenschaft vom Alten und Neuen Testament (BWANT) 246. Kohlhammer.
- Stec, David M., ed. 2004. The Targum of Psalms. The Aramaic Bible 16. Liturgical Press.
- Süring, Margit L. 1980. The Horn-Motif in the Hebrew Bible and Related Ancient Near Eastern Literature and Iconography. Andrews University Press.
- Taylor, Richard A. 2020. The Psalms According to the Syriac Peshitta Version with English Translation. Gorgias Press.
- Tsumura, David Toshio. 2020. “Chaoskampf Myth in the Biblical Tradition.” Journal of the American Oriental Society 140 (4).
- Veijola, Timo. 1982. Verheissung in der Krise : Studien zur Literatur und Theologie der Exilszeit anhand des 89. Psalms. Suomalainen Tiedeakatemia.
- Veijola, Timo. 1988. “The Witness in the Clouds: Ps 89:38.” Journal of Biblical Literature 107 (3): 413–17.
- Walton, John H. 2018. Ancient Near Eastern Thought and the Old Testament: Introducing the Conceptual World of the Hebrew Bible. 2nd edn. Baker Academic, a division of Baker Publishing Group.
- Walton, John H. 2011. Genesis 1 as Ancient Cosmology. Eisenbrauns.
- Ward, James M. 1961. “The Literary Form and Liturgical Background of Psalm LXXXIX.” Vetus Testamentum 11 (3): 321–39.
- Witthoff, David J. 2021. "The Relationships of the Senses of נֶפֶשׁ in the Hebrew Bible: A Cognitive Linguistics Perspective". PhD Dissertation, University of Stellenbosch.
- Wolde, Ellen van. 2019. “Accusing YHWH of Fickleness.” Biblica, no. 4: 506–26.
Footnotes
- ↑ Common-ground assumptions include information shared by the speaker and hearers. In our analysis, we mainly use this category for Biblical/ANE background - beliefs and practices that were widespread at this time and place. This is the background information necessary for understanding propositions that do not readily make sense to those who are so far removed from the culture in which the proposition was originally expressed.
- ↑ Local-ground assumptions are those propositions which are necessarily true if the text is true. They include both presuppositions and entailments. Presuppositions are those implicit propositions which are assumed to be true by an explicit proposition. Entailments are those propositions which are necessarily true if a proposition is true.
- ↑ Whereas local-ground assumptions are inferences which are necessarily true if the text is true, play-ground assumptions are those inferences which might be true if the text is true.
