Psalm 4 Story Behind
About the Story Behind Layer
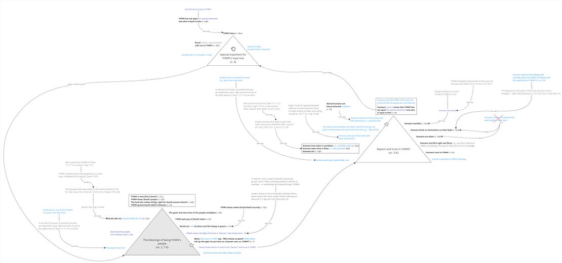
The Story Behind the Psalm shows how each part of the psalm fits together into a single coherent whole. Whereas most semantic analysis focuses on discrete parts of a text such as the meaning of a word or phrase, Story Behind the Psalm considers the meaning of larger units of discourse, including the entire psalm.
The goal of this layer is to reconstruct and visualise a mental representation of the text as the earliest hearers/readers might have conceptualised it. We start by identifying the propositional content of each clause in the psalm, and then we identify relevant assumptions implied by each of the propositions. During this process, we also identify and analyse metaphorical language (“imagery”). Finally, we try to see how all of the propositions and assumptions fit together to form a coherent mental representation. The main tool we use for structuring the propositions and assumptions is a story triangle, which visualises the rise and fall of tension within a semantic unit. Although story triangles are traditionally used to analyse stories in the literary sense of the word, we use them at this layer to analyse “stories” in the cognitive sense of the word—i.e., a story as a sequence of propositions and assumptions that has tension.
Summary Triangle
The story triangle below summarises the story of the whole psalm. We use the same colour scheme as in Participant Analysis. The star icon along the edge of the story-triangle indicates the point of the story in which the psalm itself (as a speech event) takes place. We also include a theme at the bottom of the story. The theme is the main message conveyed by the story-behind.
| Story Triangles legend | |
|---|---|
| Propositional content (verse number) | Propositional content, the base meaning of the clause, is indicated by bold black text. The verse number immediately follows the correlating proposition in black text inside parentheses. |
| Common-ground assumption | Common-ground assumptions[1] are indicated by gray text. |
| Local-ground assumption | Local-ground assumptions[2] are indicated by dark blue text. |
| Playground assumption | Playground assumptions[3] are indicated by light blue text. |
| The point of the story at which the psalm takes place (as a speech event) is indicated by a gray star. | |
| If applicable, the point of the story at which the psalm BEGINS to take place (as a speech event) is indicated with a light gray star. A gray arrow will travel from this star to the point at which the psalm ends, indicated by the darker gray star. | |
| A story that repeats is indicated by a circular arrow. This indicates a sequence of either habitual or iterative events. | |
| A story or event that does not happen or the psalmist does not wish to happen is indicated with a red X over the story triangle. | |
| Connections between propositions and/or assumptions are indicated by black arrows with small text indicating how the ideas are connected. | |
| Note: In the Summary triangle, highlight color scheme follows the colors of participant analysis. | |
Background ideas
Following are the common-ground assumptionsCommon-ground assumptions include information shared by the speaker and hearers. In our analysis, we mainly use this category for Biblical/Ancient Near Eastern background. which are the most helpful for making sense of the psalm.
- Israel was meant to be an example, showing others what it looks like to live under YHWH's blessing (cf. Deut 4:6–7; 1 Kgs 8:41–43; Zech 8:20–23; cf. Gen 12:1–3). In this sense, YHWH's blessing on Israel was like a "banner" (נֵס), which is "used to identify a particular group" (SDBH) and point the way to a place of security and rest (cf. Isa 11:10–12; Jer 4:6; Ps 60:6).
- In Deut 33, Moses prophesied that Israel would be blessed with abundant harvests in the land (Deut 33:28), and that they would "invite foreigners to their mountain and offer the right sacrifices there" (Deut 33:19, GNT). (On the relationship between Ps 4 and Deut 33, see Poetic Feature 3.)
- In the land of Canaan, successful harvests are dependent upon right amounts of rain at the right times (cf. Deut 11:11–12; Lev 26:4). Rain was regarded as the "good" (טוֹב) par excellence (Jer 5:25; Ps 85:13; cf. Dahood 1965, 25).
- Rain comes from God (cf. Deut 11:11–12; Lev 26:4; 1 Kgs 17:1), or, in the mind of other nations, from their "gods" (cf. Jer 14:22). People would worship other gods to gain their favor and secure rainfall for their crops (cf. Jer 14:22; Zech 10:1–2; Hos 2:7; 7:14).
- YHWH's relationship to the people was, in some ways, mediated by the king (cf. Eaton 1975, 165–168, 172–177), and so the king was held responsible for the land's fertility (cf. Pss 72; 144; 2 Sam 23:3–4; KAI 26 = COS 2.31; cf. Eaton 1975, 30, 165–168). A righteous king meant blessing for the land.
Background situation
The background situation is the series of events leading up to the time in which the psalm is spoken. These are taken from the story triangle – whatever lies to the left of the star icon.
Expanded Paraphrase
The expanded paraphrase seeks to capture the implicit information within the text and make it explicit for readers today. It is based on the CBC translation and uses italic text to provide the most salient background information, presuppositions, entailments, and inferences.
| Expanded paraphrase legend | |
|---|---|
| Close but Clear (CBC) translation | The CBC, our close but clear translation of the Hebrew, is represented in bold text. |
| Assumptions | Assumptions which provide background information, presuppositions, entailments, and inferences are represented in italics. |
| Text (Hebrew) | Verse | Expanded Paraphrase |
|---|---|---|
| לַמְנַצֵּ֥חַ בִּנְגִינ֗וֹת מִזְמ֥וֹר לְדָוִֽד׃ | 1 | For the director. With stringed instruments. A psalm. By David the king of Israel, who, as the people's king and representative, was held responsible for the land's fertility. |
| בְּקָרְאִ֡י *עָנָנִי* ׀ אֱלֹ֘הֵ֤י צִדְקִ֗י בַּ֭צָּר הִרְחַ֣בְתָּ לִּ֑י *חַנַּנִי וְשָׁמַע* תְּפִלָּתִֽי׃ | 2 | We were in distress. Our livelihood depends on rain, and, for some time, we did not receive any rain. But then I called out to YHWH, and he answered and blessed us with rain and a bountiful harvest! When I called out, the God who makes things right for me answered me. YHWH, in the narrow straits of distress, you granted me relief and brought me out into a wide-open, peaceful place. He was merciful to me and heard my prayer. |
| בְּנֵ֥י אִ֡ישׁ עַד־מֶ֬ה *כִבְדֵי לֵב* *לָמָּה* תֶּאֱהָב֣וּן רִ֑יק תְּבַקְשׁ֖וּ כָזָ֣ב סֶֽלָה׃ | 3 | YHWH has blessed us, not only for our own sake, but so that others would recognize how good he is and join us in worshiping and trusting in him. And so, I say to people all over the world, to you mortal humans who worship idols, who look to gods other than YHWH for blessing: how long [will you be] stubborn and heavy-hearted and cling to worthless idols? How long will you harden your hearts like Pharaoh and refuse to acknowledge that YHWH is the true God and that he alone can truly bless? Why would you love and devote yourselves to what is worthless, to gods who are nothing more than emptiness and vanity, and why would you seek what is false, idols that do not satisfy or deliver on their promises, but are nothing more than falsehood? Selah. |
| וּדְע֗וּ כִּֽי־הִפְלָ֣ה יְ֭הוָה חָסִ֣יד ל֑וֹ יְהוָ֥ה יִ֝שְׁמַ֗ע בְּקָרְאִ֥י אֵלָֽיו׃ | 4 | But know that YHWH, the one true God, has set apart Israel and Israel's king, one who is loyal to him, for special treatment. See how YHWH has blessed us! It's obvious that, unlike your gods who have ears but cannot hear, YHWH hears when I call out to him. |
| רִגְז֗וּ וְֽאַל־תֶּ֫חֱטָ֥אוּ אִמְר֣וּ בִ֭לְבַבְכֶם עַֽל־מִשְׁכַּבְכֶ֗ם וְדֹ֣מּוּ סֶֽלָה׃ | 5 | You have sinned against YHWH. Tremble in fear before him and do not sin anymore! Instead of wailing on your beds, trying in vain to get your gods' attention and secure their blessing, think quietly to yourselves on your beds about how you have sinned and about YHWH's unique treatment of those who are loyal to him, and be silent! Selah. |
| זִבְח֥וּ זִבְחֵי־צֶ֑דֶק וּ֝בִטְח֗וּ אֶל־יְהוָֽה׃ | 6 | Instead of sacrificing to your worthless gods, Sacrifice right sacrifices to YHWH, according to YHWH's law, and trust in YHWH, so that he will bless you as he has blessed us! |
| רַבִּ֥ים אֹמְרִים֮ מִֽי־יַרְאֵ֪נ֫וּ ט֥וֹב *נְסֵה*־עָ֭לֵינוּ א֨וֹר פָּנֶ֬יךָ יְהוָֽה׃ | 7 | Many people who trust in YHWH are celebrating YHWH's blessing in the recent harvest. They are saying, "Who is the one who shows us good? Who blesses us with rain and good harvests, with peace and security? YHWH does! Lift up the light of your face, your blessing, as a banner over us, YHWH! Like a high banner, make your blessing on us visible to everyone, marking the way to the place where people can rally to find security and rest." |
| נָתַ֣תָּה שִׂמְחָ֣ה בְלִבִּ֑י מֵעֵ֬ת דְּגָנָ֖ם וְתִֽירוֹשָׁ֣ם רָֽבּוּ׃ | 8 | YHWH, you have put joy in my heart since the time you answered my prayer and blessed the people with rain, since the time their grain and their new wine multiplied. |
| בְּשָׁל֣וֹם יַחְדָּו֮ אֶשְׁכְּבָ֪ה וְאִ֫ישָׁ֥ן כִּֽי־אַתָּ֣ה יְהוָ֣ה לְבָדָ֑ד לָ֝בֶ֗טַח תּוֹשִׁיבֵֽנִי׃ | 9 | In peace, I can both lie down and, as soon as I lie down, fall asleep, without worrying about anything, because you alone, YHWH, and no other god, make me dwell securely in the good land that you have given us. This peace that enables me to lie down and sleep peacefully is available to any who will be loyal to YHWH! |
| V. | Text (Hebrew) | Text (CBC) | Proposition (Story Behind) | common ground | local ground | playground |
|---|---|---|---|---|---|---|
| 1 | לַמְנַצֵּ֥חַ בִּנְגִינ֗וֹת מִזְמ֥וֹר לְדָוִֽד׃ | For the director. With stringed instruments. A psalm. By David. | ||||
| 2 | בְּקָרְאִ֡י *עָנָנִי* ׀ אֱלֹ֘הֵ֤י צִדְקִ֗י | When I called out, the God who makes things right for me answered me. | David calls out.
The God who makes things right for David answers David. |
• YHWH's relationship to the people was, in some ways, mediated by the king (cf. Eaton 1975, 165–168, 172–177), and so the king was held responsible for the land's fertility (cf. Pss 72; 144; 2 Sam 23:3–4; KAI 26 = COS 2.31; cf. Eaton 1975, 30, 165–168). A righteous king meant blessing for the land.
|
||
| בַּ֭צָּר הִרְחַ֣בְתָּ לִּ֑י | In the distress, you granted me relief. | YHWH grants David relief in distress. | ||||
| *חַנַּנִי* | He was merciful to me | YHWH is merciful to David. | ||||
| *וְשָׁמַע* תְּפִלָּתִֽי׃ | and heard my prayer. | YHWH hears David's prayer. | ||||
| 3 | בְּנֵ֥י אִ֡ישׁ עַד־מֶ֬ה *כִבְדֵי לֵב* | Mortal humans, how long [will you be] heavy-hearted? | Humans are heavy-hearted. | • In the Exodus plagues, Pharaoh hardened his heart and stubbornly refused to obey YHWH (see note on phrase-level semantics).
|
||
| *לָמָּה* תֶּאֱהָב֣וּן רִ֑יק | Why would you love what is worthless, | Humans love what is worthless. | • On the references to idolatry in this verse, see lexical semantics.
|
|||
| תְּבַקְשׁ֖וּ כָזָ֣ב סֶֽלָה׃ | seek what is false? Selah. | Humans seek what is false. | ||||
| 4 | וּדְע֗וּ כִּֽי־הִפְלָ֣ה יְ֭הוָה חָסִ֣יד ל֑וֹ | But know that YHWH has set apart one who is loyal to him. | YHWH sets apart one who is loyal to him. | • In the Exodus plagues, YHWH "set apart" his people for special treatment (see notes on Lexical semantics).
|
||
| יְהוָ֥ה יִ֝שְׁמַ֗ע בְּקָרְאִ֥י אֵלָֽיו׃ | YHWH hears when I call out to him. | YHWH hears when David calls out to him. | ||||
| 5 | רִגְז֗וּ | Tremble | Humans tremble. | • YHWH's kingship inspires fear in those who do not serve him (Exod 15:14–16; Pss 2:12; 99:1).
|
||
| וְֽאַל־תֶּ֫חֱטָ֥אוּ | and do not sin! | Humans sin. | ||||
| אִמְר֣וּ בִ֭לְבַבְכֶם עַֽל־מִשְׁכַּבְכֶ֗ם | Think to yourselves on your beds | Humans think to themselves on their beds. | • "The bedroom is the place of the most personal, secret thoughts... • " (DBI, "Bed, Bedroom;" cf. Ps 36:5; Eccl. 10:20; Mic 2:1). • Pagan rituals for getting the gods' attention and winning their favor included wailing on beds and cutting oneself (cf. Hos 7:14; 1 Kgs 18:28). " I long to redeem them but they speak about me falsely (כְּזָבִים). They do not cry out to me from their hearts (בְּלִבָּם) but wail on their beds (עַל־מִשְׁכְּבוֹתָם). They slash themselves, appealing to their gods for grain and new wine (עַל־דָּגָן וְתִירוֹשׁ), but they turn away from me" (Hos 7:14, NIV). >> "They don't really pray to me; they just howl in their beds. They have rejected me for Baal and slashed themselves, in the hope that Baal will bless their crops" (CEV). "This line refers to ritual wailing for the deceased Baal as part of fertility rites. Details of the rituals of the cults are lost to us, but they certainly included both prostitution at the shrines and ceremonial lamentation (see Ezek 8:14). The cultic setting for this verse is implied by the yearning for the products promised by the fertility cult, grain and wine, and by the self-laceration the text describes (see 1 Kgs 18:28)" (Garrett 1997, 174).
|
|||
| וְדֹ֣מּוּ סֶֽלָה׃ | and be silent! Selah. | Humans are silent. | ||||
| 6 | זִבְח֥וּ זִבְחֵי־צֶ֑דֶק | Sacrifice right sacrifices | Humans sacrifice right sacrifices. | |||
| וּ֝בִטְח֗וּ אֶל־יְהוָֽה׃ | and trust in YHWH! | Humans trust in YHWH. | • "Trust in the Lord so that He will bestow blessings • upon you" (Rashi)
| |||
| 7 | רַבִּ֥ים אֹמְרִים֮ מִֽי־יַרְאֵ֪נ֫וּ ט֥וֹב | Many are saying, "Who shows us good? | Many say, "Who shows us good?" | • In the land of Canaan, successful harvests are dependent upon right amounts of rain at the right times (cf. Deut 11:11–12; Lev 26:4). Rain was regarded as the "good" (טוֹב) par excellence (Jer 5:25; Ps 85:13; cf. Dahood 1965, 25). • Rain comes from God (cf. Deut 11:11–12; Lev 26:4; 1 Kgs 17:1), or, in the mind of other nations, from their "gods" (cf. Jer 14:22). People would worship other gods to gain their favor and secure rainfall for their crops (cf. Jer 14:22; Zech 10:1–2; Hos 2:7; 7:14).
|
||
| *נְסֵה*־עָ֭לֵינוּ א֨וֹר פָּנֶ֬יךָ יְהוָֽה׃ | Lift up the light of your face as a banner over us, YHWH!" | YHWH lifts up the light of his face as a banner over his people. | • Israel was meant to be an example, showing others what it looks like to live under YHWH's blessing (cf. Deut 4:6–7; 1 Kgs 8:41–43; Zech 8:20–23; cf. Gen 12:1–3). In this sense, YHWH's blessing on Israel was like a "banner" (נֵס), which is "used to identify a particular group" (SDBH) and point the way to a place of security and rest (cf. Isa 11:10–12; Jer 4:6; Ps 60:6). See the banner imagery chart.
|
|||
| 8 | נָתַ֣תָּה שִׂמְחָ֣ה בְלִבִּ֑י מֵעֵ֬ת דְּגָנָ֖ם וְתִֽירוֹשָׁ֣ם רָֽבּוּ׃ | You have put joy in my heart since the time their grain and their new wine multiplied. | YHWH puts joy in David's heart. | |||
| The grain and new wine of the people multiply. | ||||||
| 9 | בְּשָׁל֣וֹם יַחְדָּו֮ אֶשְׁכְּבָ֪ה וְאִ֫ישָׁ֥ן | In peace, I can both lie down and fall asleep, | David lies down and falls asleep in peace. | |||
| כִּֽי־אַתָּ֣ה יְהוָ֣ה לְבָדָ֑ד לָ֝בֶ֗טַח תּוֹשִׁיבֵֽנִי׃ | because you alone, YHWH, make me dwell securely. | YHWH alone makes David dwell securely. |
There are currently no Imagery Tables available for this psalm.
Bibliography
- Baethgen, Friedrich. 1904. Die Psalmen. Göttingen: Vandenhoeck und Ruprecht.
- Barré, Michael L. 1995. “Hearts, Beds, and Repentance in Psalm 4,5 and Hosea 7,14.” Biblica 76 (1): 53–62.
- Barthélemy, Dominique. 2005. Critique Textuelle de l’Ancien Testament. Vol. Tome 4: Psaumes. Fribourg, Switzerland: Academic Press.
- Bons, Eberhard. 2011. “Psalmoi / Das Buch Der Psalmen.” In Septuaginta Deutsch: Erläuterungen und Kommentare zum griechischen Alten Testament, edited by Martin Karrer and Wolfgang Kraus. Vol. 2. Stuttgart: Deutsche Bibelgesellschaft.
- Briggs, Charles A., and Emilie Briggs. 1906. A Critical and Exegetical Commentary on the Book of Psalms. Vol. 1. ICC. Edinburgh: T & T Clark.
- Brown, William P. 2002. Seeing the Psalms: A Theology of Metaphor. Louisville, KY: Westminster John Knox Press.
- Buttenwieser, Moses. 1938. The Psalms: Chronologically Treated with a New Translation. University of Chicago Press.
- Craigie, Peter C. 1983. Psalms 1–50. WBC 19. Waco, TX: Word.
- Cook, John A. 2024. The Biblical Hebrew Verb: A Linguistic Introduction. Learning Biblical Hebrew. Grand Rapids: Baker Academic.
- Dahood, Mitchell. 1963. “Hebrew-Ugaritic Lexicography I.” Biblica 44 (3): 289–303.
- Dahood, Mitchell. 1966. Psalms. Vol. 1. Anchor Bible Commentary. New York: Doubleday.
- Driver, G. R. 1942. “Notes on the Psalms. I. 1—72.” The Journal of Theological Studies 43 (171/172): 149–60.
- Duhm, Bernhard. 1899. Die Psalmen. Mohr Siebeck.
- Eaton, John. 1975. Kingship and the Psalms. Studies in Biblical Theology, 2d ser., 32. London: S.C.M. Press.
- Fokkelman, J. P. 2000. Major Poems of the Hebrew Bible: At the Interface of Hermeneutics and Structural Analysis. Studia Semitica Neerlandica. Assen, The Netherlands: Van Gorcum.
- Garrett, Duane A. 1997. Hosea, Joel. The New American Commentary 19A. Nashville: Broadman & Holman.
- Geller, Stephen. 2018. “The ‘Precative Perfect’ in Psalms and the Struggle for Faith.” In The Unfolding of Your Words Gives Light: Studies on Biblical Hebrew in Honor of George L. Klein, edited by Ethan C. Jones. University Park, Pennsylvania: Eisenbrauns.
- Gentry, Peter J. 1998. “The System of the Finite Verb in Classical Hebrew.” Hebrew Studies 39:7–39.
- Gesenius, W. Donner, H. Rüterswörden, U. Renz, J. Meyer, R. (eds.). 2013. Hebräisches und aramäisches Handwörterbuch über das Alte Testament. Berlin: Springer.
- Goldingay, John. 2006. “Psalm 4: Ambiguity and Resolution.” Tyndale Bulletin 57 (2): 161–72.
- Grosser, Emmylou. 2023. Unparalleled Poetry: A Cognitive Approach to the Free-Rhythm Verse of the Hebrew Bible. Cognition and Poetics. New York: Oxford University Press.
- Gunkel, Hermann. 1926. Die Psalmen. 4th ed. Göttinger Handkommentar zum Alten Testament 2. Göttingen: Vandenhoeck & Ruprecht.
- Hossfeld, Frank-Lothar, and Erich Zenger. 1993. Die Psalmen I: Psalm 1–50. Neue Echter Bibel. Würzburg: Echter.
- Ibn Ezra. Ibn Ezra on Psalms.
- Jacobson, Rolf A., et al. 2014. The Book of Psalms. NICOT. Grand Rapids, MI: Eerdmans.
- John Chrysostom. 1998. St. John Chrysostom Commentary on the Psalms. Translated by Robert C. Hill. Brookline, MA: Holy Cross Orthodox Press.
- Kennicott, Benjamin. 1776. Vetus testamentum hebraicum : cum variis lectionibus.
- Kim, Young Bok. 2023. Hebrew Forms of Address: A Sociolinguistic Analysis. Atlanta: SBL Press.
- Kselman, John. 1987. “A Note on Psalm 4:5.” Biblica 68 (1): 103–5.
- Lagarde, Paul de. 1886. “Novae Psalterii Graeci editionis specimen.” In Abhandlungen der Königlichen Gesellschaft der Wissenschaften zu Göttingen. Göttingen: In der Dieterischen Buchhandlung.
- Malbim. Malbim on Psalms.
- Mannati, M. 1970. “Sur Le Sens de Min En Ps IV 8.” Vetus Testamentum 20 (3): 361–66.
- Moshe Yitzhak Ashkenazi. Ho'il Moshe.
- Olmo Lete, Gregorio del, and Joaquín Sanmartín. 2004. A Dictionary of the Ugaritic Language in the Alphabetic Tradition. Leiden ; Boston: Brill.
- Pietersma, Albert. 2021. “Psalm 4 A Commentary on the Text–as–Produced.”
- Pritchard, James Bennett. 1969. Ancient Near Eastern Texts Relating to the Old Testament with Supplement. Third edition. Princeton: Princeton University Press.
- Radak. Radak on Psalms.
- Rashi. Rashi on Psalms.
- Reyburn, William David. 1992. A Handbook on Lamentations. UBS Helps for Translators. New York: United Bible Societies.
- Robar, Elizabeth. 2020. “Ethan C. Jones (Ed.), The Unfolding of Your Words Gives Light: Studies on Biblical Hebrew in Honor of George L. Klein.” Journal of Semitic Studies 65 (2): 633–39.
- Ryken, Leland, et al., eds. 1998. Dictionary of Biblical Imagery. Downers Grove, Ill: InterVarsity Press.
- Spieckermann, Hermann. 2023. Psalmen. 1: Psalm 1 - 49. Das Alte Testament Deutsch, 14,1. Göttingen: Vandenhoeck & Ruprecht.
- Staszak, Martin. 2024. The Preposition Min. Beiträge zur Wissenschaft vom Alten und Neuen Testament (BWANT) 246. Stuttgart: Kohlhammer.
- Taylor, Richard A. 2020. The Psalms According to the Syriac Peshitta Version with English Translation. Piscataway: Gorgias Press.
- Waltke, Bruce K., J. M. Houston, and Erika Moore. 2010. The Psalms as Christian Worship: A Historical Commentary. Grand Rapids, MI: William B. Eerdmans Pub. Co.
- Weber, Beat. 2016. Werkbuch Psalmen. 1: Die Psalmen 1 bis 72, zweite, aktualisierte Auflage. Stuttgart: Verlag W. Kohlhammer.
- Weiser, Artur. 1962. The Psalms: A Commentary. Philadelphia: Westminster Press.
- Wilson, Gerald H. 2002. Psalms. Vol. 1. NIVAC. Grand Rapids: Zondervan.
- Zenger, Erich. 1990. “‘Gib mir Antwort, Gott meiner Gerechtigkeit’ (Ps 4,2): Zur Theologie des 4. Psalms.” In Die Alttestamentliche Botschaft als Wegweisung, edited by Josef Zmijewski, 377–403. FS H. Reinelt: Stuttgart.
Footnotes
- ↑ Common-ground assumptions include information shared by the speaker and hearers. In our analysis, we mainly use this category for Biblical/ANE background - beliefs and practices that were widespread at this time and place. This is the background information necessary for understanding propositions that do not readily make sense to those who are so far removed from the culture in which the proposition was originally expressed.
- ↑ Local-ground assumptions are those propositions which are necessarily true if the text is true. They include both presuppositions and entailments. Presuppositions are those implicit propositions which are assumed to be true by an explicit proposition. Entailments are those propositions which are necessarily true if a proposition is true.
- ↑ Whereas local-ground assumptions are inferences which are necessarily true if the text is true, play-ground assumptions are those inferences which might be true if the text is true.