Psalm 33 Story Behind
About the Story Behind Layer
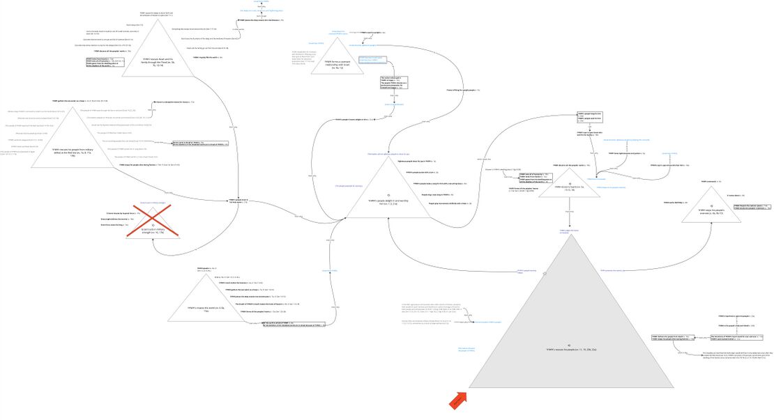
The Story Behind the Psalm shows how each part of the psalm fits together into a single coherent whole. Whereas most semantic analysis focuses on discrete parts of a text such as the meaning of a word or phrase, Story Behind the Psalm considers the meaning of larger units of discourse, including the entire psalm.
The goal of this layer is to reconstruct and visualize a mental representation of the text as the earliest hearers/readers might have conceptualized it. We start by identifying the propositional content of each clause in the psalm, and then we identify relevant assumptions implied by each of the propositions. During this process, we also identify and analyze metaphorical language (“imagery”). Finally, we try to see how all of the propositions and assumptions fit together to form a coherent mental representation. The main tool we use for structuring the propositions and assumptions is a story triangle, which visualizes the rise and fall of tension within a semantic unit. Although story triangles are traditionally used to analyze stories in the literary sense of the word, we use them at this layer to analyze “stories” in the cognitive sense of the word—i.e., a story as a sequence of propositions and assumptions that has tension.
Summary Triangle
The story triangle below summarises the story of the whole psalm. We use the same colour scheme as in Participant Analysis. The star icon along the edge of the story-triangle indicates the point of the story in which the psalm itself (as a speech event) takes place. We also include a theme at the bottom of the story. The theme is the main message conveyed by the story-behind.
| Story Triangles legend | |
|---|---|
| Propositional content (verse number) | Propositional content, the base meaning of the clause, is indicated by bold black text. The verse number immediately follows the correlating proposition in black text inside parentheses. |
| Common-ground assumption | Common-ground assumptions[1] are indicated by gray text. |
| Local-ground assumption | Local-ground assumptions[2] are indicated by dark blue text. |
| Playground assumption | Playground assumptions[3] are indicated by light blue text. |
| The point of the story at which the psalm takes place (as a speech event) is indicated by a gray star. | |
| If applicable, the point of the story at which the psalm BEGINS to take place (as a speech event) is indicated with a light gray star. A gray arrow will travel from this star to the point at which the psalm ends, indicated by the darker gray star. | |
| A story that repeats is indicated by a circular arrow. This indicates a sequence of either habitual or iterative events. | |
| A story or event that does not happen or the psalmist does not wish to happen is indicated with a red X over the story triangle. | |
| Connections between propositions and/or assumptions are indicated by black arrows with small text indicating how the ideas are connected. | |
| Note: In the Summary triangle, highlight color scheme follows the colors of participant analysis. | |
Background ideas
Following are the common-ground assumptionsCommon-ground assumptions include information shared by the speaker and hearers. In our analysis, we mainly use this category for Biblical/Ancient Near Eastern background. which are the most helpful for making sense of the psalm.
- YHWH used his control over the deeps to send and stop the Flood, which was an instrument of his judgment (Gen 7:11, 8:2).
- YHWH saved his people at the Red Sea by piling up the waters as a heap (Exod 15:8; cf Josh 3:13-16); there he threw Egyptian horses and their riders into the sea (Exod 14:23; 15:1, 19, 21).
- YHWH formed a covenant with his people, and if they keep it then he will be their god (Gen 17:7-8) and they will be his treasured possession (Exod 6:7, 19:6, Deut 29:13).
Background situation
The background situation is the series of events leading up to the time in which the psalm is spoken. These are taken from the story triangle – whatever lies to the left of the star icon.
Expanded Paraphrase
The expanded paraphrase seeks to capture the implicit information within the text and make it explicit for readers today. It is based on the CBC translation and uses italic text to provide the most salient background information, presuppositions, entailments, and inferences.
| Expanded paraphrase legend | |
|---|---|
| Close but Clear (CBC) translation | The CBC, our close but clear translation of the Hebrew, is represented in bold text. |
| Assumptions | Assumptions which provide background information, presuppositions, entailments, and inferences are represented in italics. |
| Text (Hebrew) | Verse | Expanded Paraphrase |
|---|---|---|
| רַנְּנ֣וּ צַ֭דִּיקִים בַּֽיהוָ֑ה לַ֝יְשָׁרִ֗ים נָאוָ֥ה תְהִלָּֽה׃ | 1 | YHWH established his covenant with Abraham's offspring, and YHWH's covenantal word is upright. YHWH's people keep the covenant, so they become righteous and upright. They assemble for worship, and the leaders say: Shout for joy in YHWH, righteous people who have kept YHWH's covenant ! Praise to YHWH, who keeps his covenant, is fitting for upright people like you. |
| הוֹד֣וּ לַיהוָ֣ה בְּכִנּ֑וֹר בְּנֵ֥בֶל עָ֝שׂ֗וֹר זַמְּרוּ־לֽוֹ׃ | 2 | As the people gather to worship, the leaders say to the musicians: Give YHWH praise with a lyre! Make a song for him with a ten-string harp! |
| שִֽׁירוּ־ל֭וֹ שִׁ֣יר חָדָ֑שׁ הֵיטִ֥יבוּ נַ֝גֵּ֗ן בִּתְרוּעָֽה׃ | 3 | Sing a new song to him! Play skillfully with a blast! |
| כִּֽי־יָשָׁ֥ר דְּבַר־יְהוָ֑ה | 4 | Here is a summary of the reasons we should praise him: Because YHWH’s word is morally upright, and all of his work in creation and in history is [done] in faithfulness for the benefit of his covenant people . |
| אֹ֭הֵב צְדָקָ֣ה וּמִשְׁפָּ֑ט חֶ֥סֶד יְ֝הוָ֗ה מָלְאָ֥ה הָאָֽרֶץ׃ | 5 | Because he loves righteousness and justice, he ensures that this is what fills the earth. When sin fills the earth with violence, he responds with judgment and cleansing, so that, in the end, it’s always true that the earth is full of YHWH’s loyal-love not just in loyal-love to his own but also faithfulness to judge the wicked . |
| בִּדְבַ֣ר יְ֭הוָה שָׁמַ֣יִם נַעֲשׂ֑וּ וּבְר֥וּחַ פִּ֝֗יו כָּל־צְבָאָֽם׃ | 6 | Here is what we mean in more detail: YHWH has power over all of creation. On the first day of creation, the heavens were made by YHWH’s word, and on the fourth day, all their hosts meaning the sun, moon, and stars[were made] by the breath of his mouth. |
| כֹּנֵ֣ס כַּ֭נֵּד מֵ֣י הַיָּ֑ם | 7 | At creation, YHWH separated the waters above from the waters below, and he separated the water from dry land. Therefore, he is the one who gathers the sea water as a heap! Not only did this show his power to create, but the separation of water from dry land was a preview of YHWH's later saving acts for his people: At the Exodus, YHWH piled the water as a heap so that his people could walk through on dry land; and the same thing happened at the crossing of the Jordan. At the crossing of the Red Sea, the enemy Egyptians were destroyed by the collapse of the waters upon them. Therefore, the one who gathers the sea water as a heap is powerful and compassionate to save his people from military threats.YHWH caused the Flood by allowing the spring of the deep oceans to burst forth along with opening the windows of heaven, then stopped the Flood by shutting the deep oceans and the windows of heaven. So, we say that He is the one who places the deep oceans into storehouses! His control of the deep oceans saves righteous people like Noah but destroys YHWH's enemies, like the Egyptians. |
| יִֽירְא֣וּ מֵ֭יְהוָה כָּל־הָאָ֑רֶץ מִמֶּ֥נּוּ יָ֝ג֗וּרוּ כָּל־יֹשְׁבֵ֥י תֵבֵֽל׃ | 8 | YHWH's power over creation and history to save and destroy means that all the earth should be afraid of YHWH! All the dwellers of the inhabited world should be in dread because of him! |
| כִּ֤י ה֣וּא אָמַ֣ר וַיֶּ֑הִי הֽוּא־צִ֝וָּ֗ה וַֽיַּעֲמֹֽד׃ | 9 | For we should remember that he spoke saying, "let there be..." on the seven days of creation , and it was; he commanded both in creation and in history, such as at the Flood and crossing of the Red Sea , and it came about. |
| יְֽהוָ֗ה הֵפִ֥יר עֲצַת־גּוֹיִ֑ם | 10 | Even though the nations have a plan to destroy YHWH's people and dishonor YHWH, YHWH has thwarted the nations’ plan; he has blocked the peoples’ intentions which have been evil from the time of the Flood. |
| עֲצַ֣ת יְ֭הוָה לְעוֹלָ֣ם תַּעֲמֹ֑ד מַחְשְׁב֥וֹת לִ֝בּ֗וֹ לְדֹ֣ר וָדֹֽר׃ | 11 | In contrast, YHWH’s plan to bless his people so that they may bless the earth stands forever; the intentions of his heart [stand] forever and ever. |
| אַשְׁרֵ֣י הַ֭גּוֹי אֲשֶׁר־יְהוָ֣ה אֱלֹהָ֑יו הָעָ֓ם ׀ בָּחַ֖ר לְנַחֲלָ֣ה לֽוֹ׃ | 12 | YHWH chose us as a covenant people so that he "will be our god" and we will be his "people" or "treasured possession," and we will benefit from his blessing. So the people of YHWH can say: Happy is the nation whose god is YHWH, [happy are] the people [whom YHWH] chose as a permanent possession for himself. |
| מִ֭שָּׁמַיִם הִבִּ֣יט יְהוָ֑ה | 13 | YHWH looked from heaven which is an elevated place, implying his power and authority over everyone on earth: from there he saw all of humanity much like he did before the Flood, as an act of discernment that leads to acts of saving the righteous and punishing the wicked. So, YHWH is not blind to wickedness, but is actively discerning people right now to judge, |
| אֶ֖ל כָּל־יֹשְׁבֵ֣י הָאָֽרֶץ׃ | 14 | He gazed from his dwelling place which is also his kingly throne at all the dwellers of the earth. |
| הַיֹּצֵ֣ר יַ֣חַד לִבָּ֑ם הַ֫מֵּבִ֗ין אֶל־כָּל־מַעֲשֵׂיהֶֽם׃ | 15 | and just as David said to Solomon that "YHWH searches all hearts and understands every plan and thought" [1 Chr 28:9], YHWH is the one who forms all their hearts no matter whether they acknowledge him or not, and the one who discerns all their works as good or evil, no matter whether they believe in his rules or not . |
| אֵֽין־הַ֭מֶּלֶךְ נוֹשָׁ֣ע בְּרָב־חָ֑יִל גִּ֝בּ֗וֹר לֹֽא־יִנָּצֵ֥ל בְּרָב־כֹּֽחַ׃ | 16 | The nations believe that military might is what gives victory and salvation. Having a king is a sign of reliance upon military might and not YHWH, but A king is not saved by a great force; a warrior is not delivered by great might because YHWH has proven that he can crush a great army without help . |
| שֶׁ֣קֶר הַ֭סּוּס לִתְשׁוּעָ֑ה | 17 | The surrounding nations rely on horses, but the people of YHWH should not. At the Exodus, the horse and its rider were thrown into the sea, so: A horse is a deceptive means for victory, and it will not rescue by its great force. |
| לַֽמְיַחֲלִ֥ים לְחַסְדּֽוֹ׃ | 18 | Instead of relying on military strength like the nations do, Consider: YHWH’s eye of concern and protection is upon those who fear him as we do, who remember his previous acts ; upon those who wait for his loyal-love as we do, who are waiting for him to rescue us from our enemies . |
| לְהַצִּ֣יל מִמָּ֣וֶת נַפְשָׁ֑ם וּ֝לְחַיּוֹתָ֗ם בָּרָעָֽב׃ | 19 | When YHWH's people suffer, as we are now, he will soon act to deliver their lives from death, and to keep them alive during famine as he has many times before, especially when he fed his people with manna after the parting of the Red Sea . |
| נַ֭פְשֵׁנוּ חִכְּתָ֣ה לַֽיהוָ֑ה עֶזְרֵ֖נוּ וּמָגִנֵּ֣נוּ הֽוּא׃ | 20 | We ourselves wait longingly for YHWH—he is our help to rescue us and our shield to protect us from military threats — |
| כִּי־ב֭וֹ יִשְׂמַ֣ח לִבֵּ֑נוּ | 21 | therefore our hearts delight in him since we are so happy that he is our god ; because we trust in his holy name since he is powerful to rescue us from military threats, as he has shown before in the Exodus . |
| יְהִֽי־חַסְדְּךָ֣ יְהוָ֣ה עָלֵ֑ינוּ כַּ֝אֲשֶׁ֗ר יִחַ֥לְנוּ לָֽךְ׃ | 22 | So now, YHWH, may your loyal-love in other words, your acts of loyal-love be upon us to rescue us and judge our enemies , just as we have been waiting for you to save us from threats ! |
There are currently no Imagery Tables available for this psalm.
Bibliography
- Aejmelaeus, Anneli. 1986. “Function and Interpretation of כי in Biblical Hebrew.” JBL 105: 193–209.
- ________. 1993. On the Trail of Septuagint Translators: Collected Essays. Kampen: Kok Pharos Pub. House.
- Anderson, A. A. 1972. The Book of Psalms Volume 1: Psalms 1-72. Grand Rapids: Eerdmans.
- Auffret, Pierre. 2009. "'Rendez Grace a YHWH Avec La Harpe': Etude Structurelle Du Psaume 33." Estudios Bíblicos 67: 85–100.
- Baethgen, Friedrich. 1904. Die Psalmen. Göttingen: Vandenhoeck und Ruprecht.
- Bekins, Peter. 2014. "Object Marking in Biblical Hebrew Poetry." SBLSPS 53. San Diego: Society of Biblical Literature.
- Berlin, Adele. 2007. The Dynamics of Biblical Parallelism. 2nd ed. Grand Rapids: Eerdmans.
- Blau, Joshua. 1976. A Grammar of Biblical Hebrew. Wiesbaden: Otto Harrassowitz.
- Boda, Mark J. 2010. 1-2 Chronicles. Cornerstone Biblical Commentary 5. Carol Stream, IL: Tyndale House Publishers.
- Bratcher, Robert G., and William D. Reyburn. 1991. A Handbook on Psalms. UBS Handbook Series. New York: United Bible Societies.
- Briggs, Charles A., and Emilie Grace Briggs. 1906. A Critical and Exegetical Commentary on the Book of Psalms. ICC. New York: C. Scribner’s Sons.
- Calvin, John. 1965. A Commentary on the Psalms. Edited by T.H.L. Parker. Translated by Arthur Golding. Vol. 1. London: Camelot Press.
- Craigie, Peter C. 1983. Psalms 1–50. WBC 19. Dallas: Word.
- Dahood, Mitchell. 1966. Psalms I: 1-50. AB. Garden City, NY: Doubleday.
- ________. 1966. “Vocative Lamedh in the Psalter.” VT 16, no. 3: 299–311.
- deClaissé-Walford, Nancy, Rolf A. Jacobson, and Beth LaNeel Tanner. 2014. The Book of Psalms. NICOT. Grand Rapids: Eerdmans.
- Deissler, Alfons. 1956. “Der Anthologische Charakter des Psalmes 33 (32).” Pages 225–33 in Mélanges Bibliques: Rédigés en L’Honneur de Andre Robert. Edited by Pierre Casetti et al. Paris: Bloud & Gay.
- Duhm, Bernhard. 1899. Die Psalmen. Kurzer Hand-Commentar Zum Alten Testament 14. Leipzig und Tübingen: Mohr (Paul Siebeck).
- Fokkelman, J.P. 2000. Major Poems of the Hebrew Bible: At the Interface of Prosody and Structural Analysis (Vol 2: 85 Psalms and Job 4–14). Vol. 2. Assen: Van Gorcum.
- Garr, W. Randall. 2004. “ןה.” Revue Biblique 111:321–44.
- Hallo, William W., and K. Lawson Younger, eds. 2003. The Context of Scripture: Canonical Compositions from the Biblical World. Vol. 1. Leiden ; Boston: Brill.
- Hallo, William W., and K. Lawson Younger, eds. 2000. The Context of Scripture: Monumental Inscriptions from the Biblical World. Vol. 2. Leiden ; Boston: Brill.
- Hendel, Ronald S. 1996. In the Margins of the Hebrew Verbal System: Situation, Tense, Aspect, Mood. Zeitschrift Für Althebraistik 9: 152–81.
- Huehnergard, John. 1983. “Asseverative *la and Hypothetical *lu/Law in Semitic.” Journal of the American Oriental Society, 103, no. 3: 569–93.
- Humbert, Paul. 1946. La Terou’a: Analyse d’un Rite Biblique. Neuchatel: Université de Neuchatel.
- Hupfeld, Hermann. 1868. Die Psalmen. Vol. 2. Gotha: Friedrich Andreas Perthes.
- Janzen, Waldemar. 1965. “’Ašrê in the Old Testament.” Harvard Theological Review 58:215–26.
- Keel, Othmar. 1997. The Symbolism of the Biblical World: Ancient Near Eastern Iconography and the Book of Psalms. Winona Lake, IN: Eisenbrauns.
- Keil, Carl Friedrich, and Franz Delitzsch. 1996. Commentary on the Old Testament. Peabody: Hendrickson.
- Kennicott, Benjamin. 1775. Vetus Testamentum Hebraicum Cum Variis Lectionibus. Oxford:Clarendon Press.
- Kim, Young Bok. 2023. “Hebrew Forms of Address: A Sociolinguistic Analysis.” Atlanta: SBL Press.
- Kirkpatrick, A. F., ed. 1902. The Book of Psalms. London: Cambridge University Press.
- Kittel, Rudolf. 1922. Die Psalmen. Leipzig: A. Deichertsche Verlagsbuchhandlung Dr. Werner Scholl.
- Kolyada, Yelena. 2013. A Compendium of Musical Instruments and Instrumental Terminology in the Bible. Translated by Yelena Kolyada and David Clark. Abingdon: Routledge.
- König, Ekkehard, and Peter Siemund. 2007. “Speech Act Distinctions in Grammar.” Pages 276–324 in Language Typology and Syntactic Description. Edited by Timothy Shopen. Vol. 1 of 3. Cambridge: Cambridge University Press.
- Kraus, Hans-Joachim. 1988. Psalms 1-59: A Commentary. Minneapolis: Augsburg.
- Kugel, James L. 1981. The Idea of Biblical Poetry: Parallelism and Its History. New Haven: Yale University Press.
- Labuschagne, C.J. 2020 “Numerical Features of the Psalms, a Logotechnical Quantitative Structural Analysis.” DataverseNL.
- Locatell, Christian. 2017. “Grammatical Polysemy in the Hebrew Bible: A Cognitive Linguistic Approach to כי.” PhD Dissertation, University of Stellenbosch.
- Locatell, Christian. 2019. “Causal Categories in Biblical Hebrew Discourse: A Cognitive Approach to Causal כי.” Journal of Northwest Semitic Languages 45, no. 2: 79–102.
- Lugt, Pieter van der. 2006. Cantos and Strophes in Biblical Hebrew Poetry: With Special Reference to the First Book of the Psalter. Vol. 1. Oudtestamentische Studiën 53. Leiden: Brill.
- Merrill, Eugene H. 2015. A Commentary on 1 & 2 Chronicles. Kregel Exegetical Library. Grand Rapids: Kregel Academic.
- Miller-Naudé, Cynthia L. 2010. “Vocative Syntax in Biblical Hebrew Prose and Poetry: A Preliminary Analysis.” Journal of Northwest Semitic Languages 36, no. 1: 43–64.
- Murray, Sarah. 2014. “Varieties of Update.” Semantics and Pragmatics 7:1–53.
- Muraoka, Takamitsu. 1985. Emphatic Words and Structures in Biblical Hebrew. Leiden: Brill.
- Niccacci, Alviero. 2006. “The Biblical Hebrew Verbal System in Poetry.” Pages 247–68 in Biblical Hebrew in Its Northwest Semitic Setting: Typological and Historical Perspectives. Edited by Steven E. Fassberg and Avi Hurvitz. Jerusalem: Hebrew University Magnes Press.
- O’Connor, Michael Patrick. 1980. Hebrew Verse Structure. Winona Lake, IN: Eisenbrauns.
- Podechard, Emmanuel. 1949. Le Psautier: notes critiques: Psaumes 1-75. Vol. 1. Bibliotèque de la Faculté Catholique de Théologie du Lyon 4. Lyon: Facultés Catholiques.
- Ross, Allen P. 2001. Introducing Biblical Hebrew. Grand Rapids: Baker Academic.
- ________. 2011. A Commentary on the Psalms, Volume 1: 1-41. Kregel Exegetical Library. Grand Rapids: Kregel Academic.
- Ryken, Leland, Jim Wilhoit, Tremper Longman, Colin Duriez, Douglas Penney, and Daniel G. Reid, eds. 1998. Dictionary of Biblical Imagery. Downers Grove, IL: InterVarsity Press.
- Stec, David M., ed. 2004. The Targum of Psalms. The Aramaic Bible 16. Collegeville, MN: Liturgical Press.
- Strickman, H. Norman. 2009. Rabbi Abraham Ibn Ezra's Commentary on the First Book of Psalms. Boston: Academic Studies Press.
- Suderman, W. Derek. May 2015. “The Vocative Lamed and Shifting Address in the Psalms: Reevaluating Dahood’s Proposal.” VT 65, no. 2: 297–312.
- Tate, Marvin E. 1998. Psalms 51–100. WBC 20. Dallas: Word.
- Taylor, Richard A. 2020. The Syriac Peshitta Bible with English Translation. Piscataway, NJ: Gorgias Press.
- Vincent, Jean Marcel. 1978. “Recherches Exégétiques Sur Le Psaume 33.” VT 28: 442–54.
- Witte, Markus. 2002. “Das Neue Lied--Beobachtungen Zum Zeitverständnis von Psalm 33” ZAW 114: 522–41.
- Ziegert, Carsten. 2020. “What Is חֶ֫סֶד? A Frame-Semantic Approach.” JSOT 44: 711–32.
Footnotes
- ↑ Common-ground assumptions include information shared by the speaker and hearers. In our analysis, we mainly use this category for Biblical/ANE background - beliefs and practices that were widespread at this time and place. This is the background information necessary for understanding propositions that do not readily make sense to those who are so far removed from the culture in which the proposition was originally expressed.
- ↑ Local-ground assumptions are those propositions which are necessarily true if the text is true. They include both presuppositions and entailments. Presuppositions are those implicit propositions which are assumed to be true by an explicit proposition. Entailments are those propositions which are necessarily true if a proposition is true.
- ↑ Whereas local-ground assumptions are inferences which are necessarily true if the text is true, play-ground assumptions are those inferences which might be true if the text is true.
