Psalm 121 Story Behind
About the Story Behind Layer
The Story Behind the Psalm shows how each part of the psalm fits together into a single coherent whole. Whereas most semantic analysis focuses on discrete parts of a text such as the meaning of a word or phrase, Story Behind the Psalm considers the meaning of larger units of discourse, including the entire psalm.
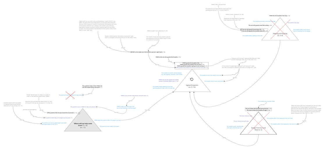
The goal of this layer is to reconstruct and visualize a mental representation of the text as the earliest hearers/readers might have conceptualized it. We start by identifying the propositional content of each clause in the psalm, and then we identify relevant assumptions implied by each of the propositions. During this process, we also identify and analyze metaphorical language (“imagery”). Finally, we try to see how all of the propositions and assumptions fit together to form a coherent mental representation. The main tool we use for structuring the propositions and assumptions is a story triangle, which visualizes the rise and fall of tension within a semantic unit. Although story triangles are traditionally used to analyze stories in the literary sense of the word, we use them at this layer to analyze “stories” in the cognitive sense of the word—i.e., a story as a sequence of propositions and assumptions that has tension.
Summary Triangle
The story triangle below summarises the story of the whole psalm. We use the same colour scheme as in Participant Analysis. The star icon along the edge of the story-triangle indicates the point of the story in which the psalm itself (as a speech event) takes place. We also include a theme at the bottom of the story. The theme is the main message conveyed by the story-behind.
| Story Triangles legend | |
|---|---|
| Propositional content (verse number) | Propositional content, the base meaning of the clause, is indicated by bold black text. The verse number immediately follows the correlating proposition in black text inside parentheses. |
| Common-ground assumption | Common-ground assumptions[1] are indicated by gray text. |
| Local-ground assumption | Local-ground assumptions[2] are indicated by dark blue text. |
| Playground assumption | Playground assumptions[3] are indicated by light blue text. |
| The point of the story at which the psalm takes place (as a speech event) is indicated by a gray star. | |
| If applicable, the point of the story at which the psalm BEGINS to take place (as a speech event) is indicated with a light gray star. A gray arrow will travel from this star to the point at which the psalm ends, indicated by the darker gray star. | |
| A story that repeats is indicated by a circular arrow. This indicates a sequence of either habitual or iterative events. | |
| A story or event that does not happen or the psalmist does not wish to happen is indicated with a red X over the story triangle. | |
| Connections between propositions and/or assumptions are indicated by black arrows with small text indicating how the ideas are connected. | |
| Note: In the Summary triangle, highlight color scheme follows the colors of participant analysis. | |
Background ideas
Following are the common-ground assumptionsCommon-ground assumptions include information shared by the speaker and hearers. In our analysis, we mainly use this category for Biblical/Ancient Near Eastern background. which are the most helpful for making sense of the psalm.
Background situation
The background situation is the series of events leading up to the time in which the psalm is spoken. These are taken from the story triangle – whatever lies to the left of the star icon.
Expanded Paraphrase
The expanded paraphrase seeks to capture the implicit information within the text and make it explicit for readers today. It is based on the CBC translation and uses italic text to provide the most salient background information, presuppositions, entailments, and inferences.
| Expanded paraphrase legend | |
|---|---|
| Close but Clear (CBC) translation | The CBC, our close but clear translation of the Hebrew, is represented in bold text. |
| Assumptions | Assumptions which provide background information, presuppositions, entailments, and inferences are represented in italics. |
| Text (Hebrew) | Verse | Expanded Paraphrase |
|---|---|---|
| שִׁ֗יר לַֽמַּ֫עֲל֥וֹת אֶשָּׂ֣א עֵ֭ינַי אֶל־הֶהָרִ֑ים מֵ֝אַ֗יִן יָבֹ֥א עֶזְרִֽי׃ | 1 | Song of the Ascents, a song for pilgrims travelling up to Jerusalem to celebrate one of the annual festivals. I am setting out on my journey to Jerusalem. The journey is long, and I expect to encounter many dangers. I need divine help for the journey. Without such help, I will not make it there safely. So, I lift my eyes toward the mountains, the place where divine beings dwell and where people go to offer sacrifices to them. Where will my help come from? Who among the divine beings will help me? |
| עֶ֭זְרִי מֵעִ֣ם יְהוָ֑ה עֹ֝שֵׂ֗ה שָׁמַ֥יִם וָאָֽרֶץ׃ | 2 | My help is only from YHWH, the one true God, the one who made heaven and earth, the one who is greater than all other divine beings and who alone can protect me on my journey from earthly and heavenly dangers. |
| אַל־יִתֵּ֣ן לַמּ֣וֹט רַגְלֶ֑ךָ אַל־יָ֝נ֗וּם שֹֽׁמְרֶֽךָ׃ | 3 | Here is what I would say to someone in my position – what I would say to anyone who looks to YHWH for help: May he, i.e., YHWH, not let your foot slip on your journey – whether your pilgrim journey to Jerusalem or your metaphorical journey through life, which is a kind of pilgrimage – so that you suffer hardship! May YHWH, the one who guards you, not doze off and fall asleep, leaving you vulnerable to harm! |
| הִנֵּ֣ה לֹֽא־יָ֭נוּם וְלֹ֣א יִישָׁ֑ן שׁ֝וֹמֵ֗ר יִשְׂרָאֵֽל׃ | 4 | Indeed, you don't have to worry about that happening, because YHWH, the one who guards Israel, will not doze off and will not fall asleep. |
| יְהוָ֥ה שֹׁמְרֶ֑ךָ יְהוָ֥ה צִ֝לְּךָ֗ עַל־יַ֥ד יְמִינֶֽךָ׃ | 5 | On your journey to Jerusalem (and your journey through all of life), YHWH is your guardian, the one who guards you. He watches over you like a city watchman watching over the well-being of a city, or like a shepherd watching over his flock. As you travel under the open sky, you need protection. YHWH is your protective shade over your right hand, over the south side of your body, where the sun shines the hottest. |
| יוֹמָ֗ם הַשֶּׁ֥מֶשׁ לֹֽא־יַכֶּ֗כָּה וְיָרֵ֥חַ בַּלָּֽיְלָה׃ | 6 | Because YHWH is your shade, during the day, the sun will not strike you and harm you with its heat, nor will the moon strike you at night, causing you to have a skin disease or an epileptic fit. In other words, YHWH, the one who made heaven and earth, will protect you from the most threatening forces of heaven. |
| יְֽהוָ֗ה יִשְׁמָרְךָ֥ מִכָּל־רָ֑ע יִ֝שְׁמֹ֗ר אֶת־נַפְשֶֽׁךָ׃ | 7 | YHWH will guard you from all heavenly and earthly harm. He will guard your life. |
| יְֽהוָ֗ה יִשְׁמָר־צֵאתְךָ֥ וּבוֹאֶ֑ךָ מֵֽ֝עַתָּ֗ה וְעַד־עוֹלָֽם׃ | 8 | YHWH will guard you in all that you do – in your going out and your coming in – from now until forever. |
| Verse | Text (Hebrew) | Text (CBC) | Proposition | Common Ground | Local Ground | Playground |
|---|---|---|---|---|---|---|
| 1 | שִׁ֗יר לַֽמַּ֫עֲל֥וֹת | Song of the Ascents | ||||
| אֶשָּׂ֣א עֵ֭ינַי אֶל־הֶהָרִ֑ים | I lift my eyes toward the mountains. | • "In various OT texts, mountains are... often places used for the worship of Baal and other foreign gods" (Willis 1990, 245). See Deut 12:2; Hos 4:13; Isa 57:7; 65:7; Jer 3:6, 23; Ezek 6:2–7, 13; 18:6, 15. • Lifting one's eyes to someone or something (נשׂא ענים אל) usually refers to an "action by which humans turn to a deity or place with the confidence that they will find help and support there" (SDBH). E.g., "He does not eat upon the mountains (אֶל הֶהָרִים לֹא אָכָל) or lift up his eyes to (וְעֵינָיו לֹא נָשָׂא אֶל) the idols of the house of Israel" (Ezek 18:6, ESV; cf. Ezek 18:11–12, 15; 23:27; 33:25; Ps 123:1).
|
• The psalmist pretends to look and see which spiritual being can help him. See The Mountains in Psalm121:1.
| |||
| מֵ֝אַ֗יִן יָבֹ֥א עֶזְרִֽי׃ | Where will my help come from? | • The psalmist is in need of help
|
• The psalmist needs help on his pilgrim journey to Jerusalem (see superscription)
| |||
| 2 | עֶ֭זְרִי מֵעִ֣ם יְהוָ֑ה עֹ֝שֵׂ֗ה שָׁמַ֥יִם וָאָֽרֶץ׃ | My help is from YHWH, the one who made heaven and earth. | • YHWH made heaven and earth
|
• As the "one who made heaven and earth" (עשה שמים וארץ), YHWH is superior to all other gods. See Ps 115:15 (cf. vv. 3–14); Isa 42:5; 45:18 (cf. v. 20); Jer 10:11–12 (cf. vv. 2–10). Cf. Willis 1990, 245.
| ||
| 3 | אַל־יִתֵּ֣ן לַמּ֣וֹט רַגְלֶ֑ךָ | May he not let your foot slip! | • On a journey, one might lose proper footing and slip and fall. • Life is like a journey (cf. Ps 1:1), and losing one's footing ("slipping") means encountering hardship on the journey (Pss 38:17; 66:9; 94:18; cf. Ps 91:12; see also the expression בל אמוט/ימוט in Pss 10:6; 16:8; 21:8; 30:7; Prov 10:30).
|
• The addressee fears hardship on his journey
| ||
| אַל־יָ֝נ֗וּם שֹֽׁמְרֶֽךָ׃ | May the one who guards you not doze off! | • Someone who never dozes off or never sleeps is always vigilant and always ready for action (cf. Isa 5:27) • "Hail to you, who created all this... who spends the night awake when all the world sleeps, seeking what is good for his flock; Amun, abiding in all things, Atum Harakhte. Praise to you with what they all say to you: They rejoice in you because you have labored with us, they kiss the earth before you because you have created us" (Egyptian hymn to Amon, cited in Bojowlad 2021, 60; see Assman 1999, 200 [§87E]). • "Maybe he is sleeping and must be awakened" (1 Kgs 18:27, NIV); "my Princess eats and is stated and sleeps" (COS I.199)
|
||||
| 4 | הִנֵּ֣ה לֹֽא־יָ֭נוּם וְלֹ֣א יִישָׁ֑ן שׁ֝וֹמֵ֗ר יִשְׂרָאֵֽל׃ | Indeed, the one who guards Israel will not doze off and will not fall asleep. | ||||
| 5 | יְהוָ֥ה שֹׁמְרֶ֑ךָ | YHWH is the one who guards you. | • "Every fortified city has watchmen [שומרי] on the walls at night" (Ibn Ezra; cf. Isa 21:11–12; 62:6; Song 5:7; see also KAI 194.11 [Lachish 4], "watching [שמר] for smoke signals") • Shepherds "guard" their flocks, even during the night (Gen 30:31; Jer 31:10; cf. Luke 2:8; compare the Egyptian Hymn to Amon cited in Bojowlad 2021, 60, which describes Amon as a shepherd who never sleeps, but constantly cares for his flock).
|
|||
| יְהוָ֥ה צִ֝לְּךָ֗ עַל־יַ֥ד יְמִינֶֽךָ׃ | YHWH is your shade over your right hand. | • The "shade" of trees and rocks protects a person from exposure to the sun's heat (cf. Judg 9:15; Hos 4:13; Jonah 4:5–6; Isa 32:2) • A person's "right hand" is their "strong hand," and YHWH's position at or over a person's "right hand" elsewhere communicates his protective presence (cf. Ps 16:8; 109:3). • "Right hand" (ימין) can also refer to the cardinal direction "south" (Ps 89:13; see SDBH: "the side of the human body which is to the south when facing the direction of the rising sun"). Israel is in the Northern Hemisphere, just north of the equator, where the sun is always in the southern part of the sky, especially at midday. As a result, southern exposure gets the most direct sunlight, and shade would be most beneficial on the southern side of one's body, on one's "right" (יָמִין).
|
||||
| 6 | יוֹמָ֗ם הַשֶּׁ֥מֶשׁ לֹֽא־יַכֶּ֗כָּה | During the day, the sun will not strike you, | • The sun "strikes" those who are exposed to its heat (cf. Isa 49:10; Jonah 4:8; perhaps a personification: the sun is a person who "strikes" someone with its weapon-like heat. But the image appears to have become conventionalized [see e.g., Jonah 4:8].) • An invading army would "strike" a city (Judg 1:8; Josh 15:16) • In the ancient world, people imbued the sun and moon with divine powers. Many people worshipped the sun and the moon (see the DDD articles on "Moon" and "Shemesh"). See Deut 4:19; 17:3; 2 Kgs 23:5, 11; Job 31:26; Jer 8:2; Ezek 8:16.
|
• The addressee fears the dangers of the sun and moon on his journey
| ||
| וְיָרֵ֥חַ בַּלָּֽיְלָה׃ | nor the moon at night. | • In the ancient world (ANE and Graeco-Roman), certain dangers were associated with the moon, especially skin diseases and epilepsy: "When the moon is full, man is exposed to its rays and, when unprotected, he is in great danger of contracting an abhorrent skin disease like leprosy; blindness is also possible. When the moon is new, or rather during the moonless nights at the end of the month, an epileptic fit caused by demonic powers threatens him" (Stol 1993, 121–130, on p. 130; see e.g., Matt 4:24; 17:15; cf. Pesachim 111a, commenting on צלמות Ps 23:3: "This is a person who sleeps in the shadow of a single palm tree, and in the shadow of the moon;" see the primary-source evidence in Stohl).
|
||||
| 7 | יְֽהוָ֗ה יִשְׁמָרְךָ֥ מִכָּל־רָ֑ע | YHWH will guard you from all harm. | ||||
| יִ֝שְׁמֹ֗ר אֶת־נַפְשֶֽׁךָ׃ | He will guard your life. | |||||
| 8 | יְֽהוָ֗ה יִשְׁמָר־צֵאתְךָ֥ וּבוֹאֶ֑ךָ מֵֽ֝עַתָּ֗ה וְעַד־עוֹלָֽם׃ | YHWH will guard your going out and your coming in from now until forever. | • The compound phrase "going out and coming in" (בוא וצאת) describes one's "daily activities" (Baethgen 1904, 375; cf. Deut 28:6; 31:2).
|
• In the specific context of a pilgrimage, "going out and coming in" might refer to entering and leaving Jerusalem
|
There are currently no Imagery Tables available for this psalm.
Bibliography
- Assmann, Jan. Ägyptische Hymnen und Gebete. Orbis Biblicus et Orientalis. Freiburg/Göttingen: Universitäts Verlag/Vandenhoeck & Ruprecht, 1999.
- Baethgen, Friedrich. Die Psalmen. Göttingen: Vandenhoeck und Ruprecht, 1904.
- Berlin, Adele, Avigdor Shinan, and Benjamin D. Sommer. The JPS Bible Commentary: Psalms 120–150: תהלים קכ–קנ. University of Nebraska Press, 2023.
- Bojowlad, Stefan. “Eine Ägyptische Parallele Für Ps 121,3-4.” Biblische Notizen 191 (2021): 59–63.
- Bullinger, E.W. Figures of Speech Used in the Bible. Grand Rapids: Baker Book House, 1968.
- Chrysostom, John. St. John Chrysostom Commentary on the Psalms. Translated by Robert C. Hill. Brookline, Mass: Holy Cross Orthodox Press, 1998.
- Creach, Jerome. “Psalm 121.” Interpretation: A Journal of Bible and Theology 50, no. 1 (1996): 47–51.
- Emmendörffer, Michael. “Psalm 121 – Jahwe als Wächter des Lebens. Ein Dokument später Psalmenfrömmigkeit.” In Über Psalmen: Interdisziplinäre Studien zum Psalter und seiner Rezeption, edited by Michael Pietsch and Christian Rose, 11–22. Theologische Akzente 11. Stuttgart: Kohlhammer, 2025.
- Fokkelman, J.P. Major Poems of the Hebrew Bible: At the Interface of Prosody and Structural Analysis (Vol 2: 85 Psalms and Job 4–14). Vol. 2. Studia Semitica Neerlandica. Van Gorcum, 2000.
- Gentry, Peter J. 1998. “The System of the Finite Verb in Classical Hebrew.” Hebrew Studies 39: 7–39.
- Gentry, Peter J., and Stephen J. Wellum. Kingdom Through Covenant: A Biblical-Theological Understanding of the Covenants. Wheaton: Crossway, 2012.
- Goldingay, John. Psalms: Psalms 90-150. Vol. 3. BCOT. Grand Rapids: Baker Academic, 2008.
- Kennicott, Benjamin. Vetus testamentum hebraicum : cum variis lectionibus, 1776.
- Longacre, Drew. “The 11Q5 Psalter as a Scribal Product: Standing at the Nexus of Textual Development, Editorial Processes, and Manuscript Production.” ZAW 134, no. 1 (2022): 85–111.
- Longman III, Tremper. “Merism.” Dictionary of the Old Testament Wisdom, Poetry & Writings. Edited by Tremper Longman III and Peter Enns. Downers Grove: IVP Academic, 2008.
- Lunn, Nicholas P. Word-Order Variation in Biblical Hebrew Poetry: Differentiating Pragmatics and Poetics. Paternoster Biblical Monographs. Milton Keynes: Paternoster, 2006.
- van der Lugt, Pieter. Cantos and Strophes in Biblical Hebrew Poetry III: Psalms 90–150 and Psalm 1. Vol. 3. Oudtestamentische Studiën 63. Leiden: Brill, 2013.
- Maré, Leonard P. “Psalm 121: Yahweh’s Protection against Mythological Powers.” Old Testament Essays (New Series) 19, no. 2 (2006): 712–722.
- Miller-Naudé, Cynthia L., and C.H.J. van der Merwe. “הִנֵּה and Mirativity in Biblical Hebrew.” Hebrew Studies 52 (2011): 53–81.
- Notarius, Tania. The Verb in Archaic Biblical Poetry: A Discursive, Typological, and Historical Investigation of the Tense System. Leiden: Brill, 2013.
- de Regt, Lénart J. Linguistic Coherence in Biblical Hebrew Texts. Revised and Extended edition. Perspectives on Hebrew Scriptures and its Contexts 28. Piscataway: Gorgias Press, 2019.
- Rendsburg, Gary. How the Bible Is Written. Peabody: Hendrickson, 2019.
- Robar, Elizabeth. “Morphology and Markedness: On Verb Switching in Hebrew Poetry.” Journal for Semitics 30, no. 2 (2021): 1–17.
- Sanders, James A. The Psalms Scroll of Qumrân Cave 11 (11QPsa). DJD 4. Oxford: Clarendon Press, 1965.
- Schmitt, Armin. “Zum literarischen und theologischen Profil von Ps 121.” Biblische Notizen 97 (1999): 55–84.
- Sjörs, Ambjörn. Historical Aspects of Standard Negation in Semitic. Studies in Semitic Languages and Linguistics 91. Leiden/Boston: Brill, 2018.
- Staszak, Martin. The Preposition Min. Beiträge zur Wissenschaft vom Alten und Neuen Testament (BWANT) 246. Stuttgart: Kohlhammer, 2024.
- Stol, Marten. Epilepsy in Babylonia. Cuneiform Monographs 2. Groningen: Styx Publications, 1993.
- Taylor, Richard A. The Syriac Peshitta Bible with English Translation. Piscataway: Gorgias Press, 2020.
- Theodoret. Commentary on the Psalms. Translated by Robert C. Hill. The Fathers of the Church 101-102. Washington, D.C.: Catholic University of America Press, 2001.
- Weber, Beat. Werkbuch Psalmen II: Die Psalmen 73 Bis 150. 2., Aktualisierte Auflage. Stuttgart: Verlag W. Kohlhammer, 2016.
- Willis, John T. “Psalm 121 As a Wisdom Poem.” Hebrew Annual Review 11 (1987): 435–51.
- Witthoff, David J. "The Relationships of the Senses of נֶפֶשׁ in the Hebrew Bible: A Cognitive Linguistics Perspective." PhD Dissertation, University of Stellenbosch, 2021.
- Zenger, Erich. “Psalm 121.” In Psalms 3: A Commentary on Psalms 101-150, by Frank Lothar Hossfeld and Erich Zenger, 315–331. Hermeneia. Augsburg Fortress Publishers, 2011.
Footnotes
- ↑ Common-ground assumptions include information shared by the speaker and hearers. In our analysis, we mainly use this category for Biblical/ANE background - beliefs and practices that were widespread at this time and place. This is the background information necessary for understanding propositions that do not readily make sense to those who are so far removed from the culture in which the proposition was originally expressed.
- ↑ Local-ground assumptions are those propositions which are necessarily true if the text is true. They include both presuppositions and entailments. Presuppositions are those implicit propositions which are assumed to be true by an explicit proposition. Entailments are those propositions which are necessarily true if a proposition is true.
- ↑ Whereas local-ground assumptions are inferences which are necessarily true if the text is true, play-ground assumptions are those inferences which might be true if the text is true.
