Psalm 112 Story Behind
About the Story Behind Layer
The Story Behind the Psalm shows how each part of the psalm fits together into a single coherent whole. Whereas most semantic analysis focuses on discrete parts of a text such as the meaning of a word or phrase, Story Behind the Psalm considers the meaning of larger units of discourse, including the entire psalm.
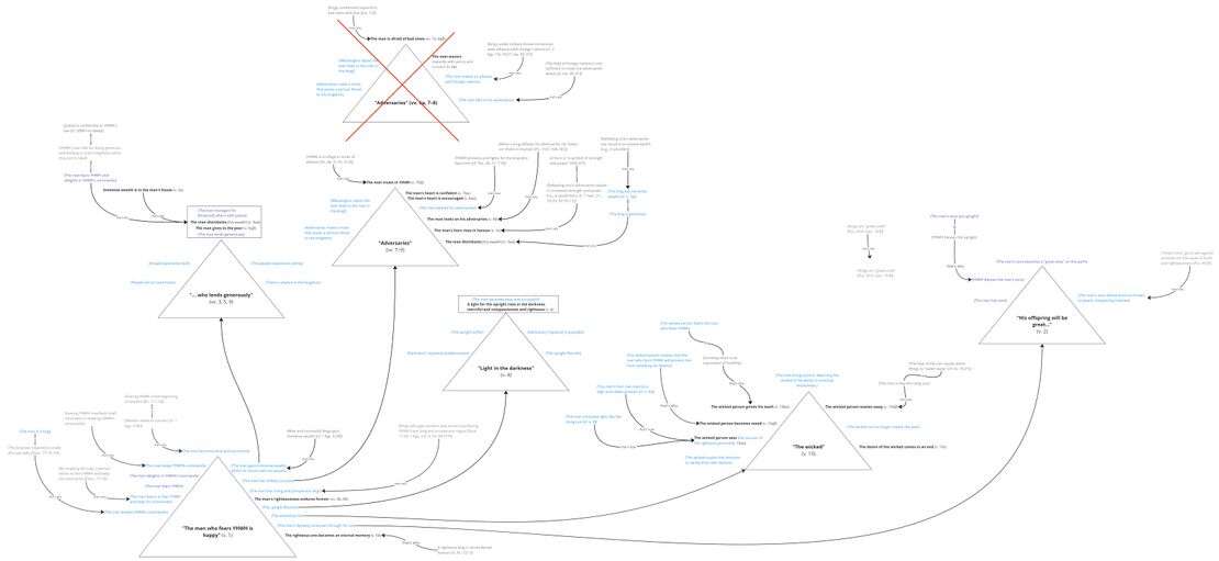
The goal of this layer is to reconstruct and visualize a mental representation of the text as the earliest hearers/readers might have conceptualized it. We start by identifying the propositional content of each clause in the psalm, and then we identify relevant assumptions implied by each of the propositions. During this process, we also identify and analyze metaphorical language (“imagery”). Finally, we try to see how all of the propositions and assumptions fit together to form a coherent mental representation. The main tool we use for structuring the propositions and assumptions is a story triangle, which visualizes the rise and fall of tension within a semantic unit. Although story triangles are traditionally used to analyze stories in the literary sense of the word, we use them at this layer to analyze “stories” in the cognitive sense of the word—i.e., a story as a sequence of propositions and assumptions that has tension.
Summary Triangle
The story triangle below summarises the story of the whole psalm. We use the same colour scheme as in Participant Analysis. The star icon along the edge of the story-triangle indicates the point of the story in which the psalm itself (as a speech event) takes place. We also include a theme at the bottom of the story. The theme is the main message conveyed by the story-behind.
| Story Triangles legend | |
|---|---|
| Propositional content (verse number) | Propositional content, the base meaning of the clause, is indicated by bold black text. The verse number immediately follows the correlating proposition in black text inside parentheses. |
| Common-ground assumption | Common-ground assumptions[1] are indicated by gray text. |
| Local-ground assumption | Local-ground assumptions[2] are indicated by dark blue text. |
| Playground assumption | Playground assumptions[3] are indicated by light blue text. |
| The point of the story at which the psalm takes place (as a speech event) is indicated by a gray star. | |
| If applicable, the point of the story at which the psalm BEGINS to take place (as a speech event) is indicated with a light gray star. A gray arrow will travel from this star to the point at which the psalm ends, indicated by the darker gray star. | |
| A story that repeats is indicated by a circular arrow. This indicates a sequence of either habitual or iterative events. | |
| A story or event that does not happen or the psalmist does not wish to happen is indicated with a red X over the story triangle. | |
| Connections between propositions and/or assumptions are indicated by black arrows with small text indicating how the ideas are connected. | |
| Note: In the Summary triangle, highlight color scheme follows the colors of participant analysis. | |
Background ideas
Following are the common-ground assumptionsCommon-ground assumptions include information shared by the speaker and hearers. In our analysis, we mainly use this category for Biblical/Ancient Near Eastern background. which are the most helpful for making sense of the psalm.
- YHWH made a covenant with David, promising to give him an eternal dynasty and requiring that his descendants keep his commands (cf. 2 Sam. 7; 1 Kgs. 2:1–4; Ps. 89).
- The ideal king is supposed to read the Law daily so that he learns to fear YHWH and keep his commandments (cf. Deut. 17:18-19; 1 Kgs. 2:1–4).
- The king is responsible for establishing and maintaining justice in the kingdom.
- "When one rules justly over men, ruling in the fear of God, he dawns on them like the morning light" (2 Sam. 23:3–4, ESV).
Background situation
The background situation is the series of events leading up to the time in which the psalm is spoken. These are taken from the story triangle – whatever lies to the left of the star icon.
Expanded Paraphrase
The expanded paraphrase seeks to capture the implicit information within the text and make it explicit for readers today. It is based on the CBC translation and uses italic text to provide the most salient background information, presuppositions, entailments, and inferences.
| Expanded paraphrase legend | |
|---|---|
| Close but Clear (CBC) translation | The CBC, our close but clear translation of the Hebrew, is represented in bold text. |
| Assumptions | Assumptions which provide background information, presuppositions, entailments, and inferences are represented in italics. |
| Text (Hebrew) | Verse | Expanded Paraphrase |
|---|---|---|
| הַ֥לְלוּ יָ֨הּ ׀ אַשְׁרֵי־אִ֭ישׁ יָרֵ֣א אֶת־יְהוָ֑ה בְּ֝מִצְוֺתָ֗יו חָפֵ֥ץ מְאֹֽד׃ | 1 | Praise Yah who made a covenant with King David and promised to give him an eternal dynasty! If David's descendants study YHWH's law, fear YHWH, and keep his commandments, then they will be successful, and people will call them 'happy', that is, people will acknowledge that their position in life is admirable and desirable. And so, I say, both of the king who fears YHWH and of all those who follow his example, Happy is the one who studies YHWH's commands daily and thereby learns to fear YHWH, who fears YHWH, [who] keeps YHWH's commands, because he delights very much in his commands! |
| גִּבּ֣וֹר בָּ֭אָרֶץ יִהְיֶ֣ה זַרְע֑וֹ דּ֭וֹר יְשָׁרִ֣ים יְבֹרָֽךְ׃ | 2 | This person is to be considered 'happy' because he will have many sons, and His offspring will be great on the earth, mighty warriors fighting for the cause of truth and justice, a generation of upright people [who] will be blessed and made great by YHWH. |
| הוֹן־וָעֹ֥שֶׁר בְּבֵית֑וֹ וְ֝צִדְקָת֗וֹ עֹמֶ֥דֶת לָעַֽד׃ | 3 | Wise and successful kings gain immense wealth. This man is a wise and successful king, and so Immense wealth is in his house, and not only is he wealthy, but he has something far more valuable than wealth: righteousness. Even if his wealth deteriorates his righteousness the preeminent quality of a good king endures forever. |
| זָ֘רַ֤ח בַּחֹ֣שֶׁךְ א֭וֹר לַיְשָׁרִים חַנּ֖וּן וְרַח֣וּם וְצַדִּֽיק׃ | 4 | This righteous king is like the sun, which is a common image for righteousness and justice. Just as the sun has dominion over the day and the responsibility to provide light and heat during the day, so the king has dominion over his kingdom and the responsibility to maintain justice in the kingdom. Justice is the precondition for peace and well-being, just as light and heat are the preconditions for flourishing on the earth. The wise and just king is, therefore, like A light for the upright which has risen in the darkness dispelling injustice and bringing peace, and he is, like YHWH, his father, merciful and compassionate and righteous. |
| טֽוֹב־אִ֭ישׁ חוֹנֵ֣ן וּמַלְוֶ֑ה יְכַלְכֵּ֖ל דְּבָרָ֣יו בְּמִשְׁפָּֽט׃ | 5 | Fortunate is the one who, in his delight for YHWH's commands, keeps the commands and lends generously, [who] manages his financial affairs with justice, that is, in accordance with YHWH's law! |
| כִּֽי־לְעוֹלָ֥ם לֹא־יִמּ֑וֹט לְזֵ֥כֶר ע֝וֹלָ֗ם יִהְיֶ֥ה צַדִּֽיק׃ | 6 | This is why I declare him to be 'fortunate': For he will never be drastically affected by negative circumstances that cause him to waver with worry. The righteous one will be remembered forever. |
| מִשְּׁמוּעָ֣ה רָ֭עָה לֹ֣א יִירָ֑א נָכ֥וֹן לִ֝בּ֗וֹ בָּטֻ֥חַ בַּיהוָֽה׃ | 7 | And even when he does face negative circumstances, He will not be afraid of bad news, for example, when a foreign adversary poses a serious threat to the well-being of the kingdom. Instead, His heart is confident, trusting in YHWH who will protect him and fight for him. |
| סָמ֣וּךְ לִ֭בּוֹ לֹ֣א יִירָ֑א עַ֖ד אֲשֶׁר־יִרְאֶ֣ה בְצָרָֽיו׃ | 8 | His heart is encouraged by YHWH and by the certainty of receiving YHWH's help. He will not be afraid and, in his fear, seek an alliance with another foreign nation. Instead, he will remain unafraid all through the battle, until he finally looks [in triumph] on his defeated adversaries. |
| פִּזַּ֤ר ׀ נָ֘תַ֤ן לָאֶבְיוֹנִ֗ים צִ֭דְקָתוֹ עֹמֶ֣דֶת לָעַ֑ד קַ֝רְנ֗וֹ תָּר֥וּם בְּכָבֽוֹד׃ | 9 | And his enemies are not the only ones to be 'scattered'; he has 'scattered' his wealth as well! He has not kept his wealth for himself, but has given it freely and bountifully to the poor. Meanwhile, His righteousness which is his greatest asset endures forever. When he defeats his enemies, His horn a symbol for his strength will rise in honor. |
| רָ֘שָׁ֤ע יִרְאֶ֨ה ׀ וְכָעָ֗ס שִׁנָּ֣יו יַחֲרֹ֣ק וְנָמָ֑ס תַּאֲוַ֖ת רְשָׁעִ֣ים תֹּאבֵֽד׃ | 10 | The wicked person will see the rising horn and the growing success of the man and become vexed, because he knows that his wicked desires cannot be satisfied for much longer, because the king is purging all wickedness from his kingdom. In order to express his hostility towards the king, He will grind his teeth and eventually, when the king's justice reaches him, he will melt and waste away like something melting from the heat of the sun. And so, under the rule of the man who fears YHWH, The desire of the wicked will come to an end. |
| Verse | Text (CBC) | Proposition | common ground | local ground | playground |
|---|---|---|---|---|---|
| ss | Praise Yah! | People praise Yah. | |||
| 1a | Happy is the one [who] fears YHWH, | The man who fears YHWH is happy. | • The ideal king is supposed to read the Law daily so that he learns to fear YHWH and keep his commandments. • Deut. 17:18-19—And when he sits on the throne of his kingdom, he shall write for himself in a book a copy of this law, approved by the Levitical priests. • And it shall be with him, and he shall read in it all the days of his life, that he may learn to fear the Lord (לְיִרְאָה֙ אֶת־יְהוָ֣ה) his God by keeping all the words of this law and these statutes, and doing them (ESV). • Cf. Grant The King as Exemplar, 2004. • Cf. 1 Kgs. 2:1–4 |
||
| 1b | [who] delights very much in his commands! | The man who delights very much in YHWH's commands is happy. | |||
| 2a | His offspring will be great on the earth, | The man's child is a great one on the earth. | • The king who fears YHWH will have a long-lasting dynasty (cf. Deut. 17:20b; Pss. 18:51; 45:17; 72:17). • A typical king is a great one (גִּבּוֹר) (cf. Ps. 45:4; Ps. 24:8 [// מלך]; Ps. 33:16 [// מלך]; Gen. 10:8=1 Chron 1:10 [גבור בארץ]). • That is, he is a human being... who is renowned for his characteristics, such as physical strength, power, bravery, skill, wealth, good character, or a combination thereof (SDBH) |
||
| 2b | a generation of upright people [who] will be blessed. | YHWH blesses a generation of upright people. | • The reign of a just king brings blessing to the upright (cf. Pss. 72; 144:11–14). • Cf. 2 Sam. 23:3–4—When one rules justly over men, ruling in the fear of God, he dawns on them like the morning light (וּכְאוֹר בֹּקֶר יִזְרַח שָׁמֶשׁ), like the sun shining forth on a cloudless morning (ESV). • Cf. Eaton Kingship and the Psalms 1975:165ff. |
||
| 3a | Immense wealth is in his house, | Immense wealth is in the man's house. | • Wise and successful kings had immense wealth (cf. 1 Kgs. 5:2ff). | ||
| 3b | and his righteousness endures forever. | The man's righteousness stands forever. | • The king was responsible for establishing and/or maintaining justice in society. [[Continued legitimacy depended on the king fulfilling the mandate that the gods assigned to him, the most important element of which from the legal perspective was the duty to do justice. • The justice in question is expressed by pairs of terms . . . in Hebrew (mišpat/ṣedaqah), the first member reflecting respectively its static aspect of upholding the existing legal order and the second its dynamic aspect of correcting abuses or imbalances that have invaded the system. • In particular, the king was expected to protect the weaker members of society, such as the poor, the orphan and the widow, against the stronger. • In Egyptian, the same motif is expressed through the wider concept of cosmic order (maat), of which justice was a part (Westbrook 2003, 26).]] |
||
| 4ab | A light for the upright has risen in the darkness, merciful and compassionate and righteous. | The man has risen in the darkness, a light for the upright, merciful and compassionate and righteous. | • Cf. 2 Sam. 23:3–4—When one rules justly over men, ruling in the fear of God, he dawns on them like the morning light (וּכְאוֹר בֹּקֶר יִזְרַח שָׁמֶשׁ), like the sun shining forth on a cloudless morning (ESV). • YHWH is characteristically described as compassionate and gracious (cf. Ex. 34:6; Ps. 111:4; etc.). • The king is YHWH's image and son (cf. Ps. 2:6–7), and so he resembles YHWH. |
||
| 5a | Fortunate is the one who lends generously, | The man who lends generously is good. | • Lending without interest is an act of generosity (cf. Ex. 22:25; Deut. 15:8; Ps. 37:26). • Thus, willingness to lend was a sign of righteous graciousness (Ps. 112:5) (TWOT #1088). • The fundamental meaning of lending is the extension of provision and generosity to someone in need... • Ancient Near Eastern culture was not a society in which loans for commercial or business purposes would have occurred. • Borrowers were men and women in desperate situations unable to provide food, clothing or shelter for themselves (DBI, Lend, Lending). • In the OT lending is a means of the rich helping the poor, not helping themselves, and not making them the recipients of charity but giving them means of reestablishing themselves, after which they would pay back the loan (see, e.g., Exod. 22:25–27) (Goldingay 2008; cf. Goldingay Ethics in the Old Testament, 2019, ch. 32). |
||
| 5b | [who] manages his affairs with justice! | The man who manages his affairs with justice is good. | |||
| 6a | For he will never waver. | The man wavers | |||
| 6b | The righteous one will be remembered forever. | The righteous one becomes an eternal memory. | • A just king is remembered forever—May his name endure forever; may it continue as long as the sun (Ps. 72:17 NIV). | ||
| 7a | He will not be afraid of bad news. | The man is afraid of bad news. | • Bad news (שְׁמֻעָה רָעָה) usually causes dismay and anxiety (Jer. 49:23). (In Jer. 49:23, as in Ps. 112, bad news seems to belong to the contextual domain of WAR, cf. v. 8b). | ||
| 7b | His heart is confident, trusting in YHWH. | The man's heart is confident, trusting in YHWH. | • The king who trusts in YHWH will not waver (Ps. 21:8). • The king who trusts in YHWH can expect YHWH's help in battle (cf. Pss. 18:29–51; 110; 118:8ff). |
||
| 8a | His heart is encouraged. He will not be afraid, | The man's heart is encouraged. The man is afraid. | |||
| 8b | until he looks [in triumph] on his adversaries. | The man looks on his adversaries. | • Kings have enemies, and when they defeat them militarily, they can be said to look in triumph on them (ראה ב) (e.g., the king in Ps. 118:7 [ראה ב]; cf. the similar expression in Moabite, with reference to the Moabite king—הראני בכל שנאי [KAI 181]. • A similar expression occurs in Aramaic—YHW, the Lord of Heaven, who let us gloat over [חזה ב] that Vidangra (COS 3.51) |
||
| 9a | He has given freely to the poor. | The man distributes his wealth and gives to the poor. | • People distribute (פזר) wealth )cf. Prov. 11:24)People also divide (פזר) their enemies in battle (cf. Ps. 89:11 פִּזַּ֥רְתָּ אוֹיְבֶֽיךָ) | ||
| 9b | His righteousness endures forever. | The man's righteousness stands forever. | |||
| 9c | His horn will rise in honor. | The man's horn rises in honour. | • Horns are associated with strength and honor; a raised horn symbolizes confidence and/or pride (SDBH); a symbol of strength and power (HALOT). • The metaphorical value of the horn comes primarily from the fact that the size and condition of an animal's horns are indicative of its power, status, and health (DBI, Horn). • The image of the horn becomes associated especially with the Davidic dynasty. • YHWH... will exalt the horn of his anointed king (וְיָרֵם קֶרֶן מְשִׁיחוֹ). • See also Pss. 89:25; 132:17. • There is an undeniable prophetic-messianic setting for most of the horn references in the Bible's hymnic texts, (Süring, The Horn Motif: the Hebrew Bible and Related Ancient Near Eastern Literature and Iconography, 1980). • Horns also became a symbol for radiance (DBI, Horns) (cf. Hab. 3:4; Ps. 132:17 horn//lamp). • In Arabic, qrn can refer to the first visible part of the rising sun (Ges-18, HALOT) |
||
| 10a | The wicked person will see | The wicked person sees. | |||
| 10b | and become vexed. | The wicked person becomes vexed. | |||
| 10b | He will grind his teeth | The wicked person grinds his teeth. | • Grinding teeth is an expression of hostility (SDBH) and derision (DBI Teeth) (cf. Pss. 35:16; 37:12; Job 16:9; Lam. 2:16). • Gnashing teeth is an expression of strong and often violent anger, rage, or future that can boil over into an all-out attack, usually physical, at any moment (DBI Teeth). |
||
| 10c | and waste away. | The wicked person wastes away. | |||
| 10c | The desire of the wicked will come to an end. | The desire of the wicked comes to an end. |
There are currently no Imagery Tables available for this psalm.
Bibliography
- Allen, Leslie. 1983. Psalms 101-150. WBC 21. Waco, TX: Word Books.
- Baethgen, Friedrich. 1904. Die Psalmen. Göttingen: Vandenhoeck und Ruprecht.
- Delitzsch, Franz. 1894. Biblischer Kommentar über die Psalmen. Biblischer Kommentar über das Alte Testament. Leipzig: Dörffling und Franke.
- De Wette, Wilhelm Martin Leberecht. 1829. Die Psalmen. Heidelberg: J.C.B. Mohr.
- Fokkelman, J.P. 2003. Major Poems of the Hebrew Bible: At the Interface of Prosody and Structural Analysis (Vol 3: The Remaining 65 Psalms). Studia Semitica Neerlandica. Assen: Van Gorcum.
- Gesenius, W. Donner, H. Rüterswörden, U. Renz, J. Meyer, R. (eds.). 2013. Hebräisches und aramäisches Handwörterbuch über das Alte Testament. Berlin: Springer.
- Goldingay, John. 2008. Psalms: Psalms 90-150. Baker Commentary on the Old Testament. Grand Rapids: Baker Academic.
- Grant, Jamie A. 2004. The King as Exemplar: The Function of Deuteronomy’s Kingship Law in the Shaping of the Book of Psalms. Atlanta, GA: Society of Biblical Literature.
- Hossfeld, Frank-Lothar, and Erich Zenger. 2011. Psalms 3: A Commentary on Psalms 101-150. Hermeneia. Minneapolis, MN: Fortress.
- Hupfeld, Hermann. 1871. Die Psalmen. Vol. 4. Gotha: F.A. Perthes.
- Locatell, Christian. 2019. “Causal Categories in Biblical Hebrew Discourse: A Cognitive Approach to Causal כי.” Journal of Northwest Semitic Languages 45 (2): 79–102.
- Lugt, Pieter van der. 2013. Cantos and Strophes in Biblical Hebrew Poetry III: Psalms 90–150 and Psalm 1. Vol. 3 of 3 vols. Oudtestamentische Studiën 63. Leiden: Brill.
- Radak. Radak on Psalms.
- Rashi. Rashi on Psalms.
- Robertson, O. Palmer. 2015. “The Strategic Placement of the ‘Hallelu-Yah’ Psalms within the Psalter.” Journal of the Evangelical Theological Society 58 (2): 165–68.
- Sherwood, Stephen K. 1989. “Psalm 112—A Royal Wisdom Psalm?” Catholic Biblical Quarterly 51 (1): 50–64.
- Süring, Margit L. 1980. The Horn-Motif in the Hebrew Bible and Related Ancient Near Eastern Literature and Iconography. Berrien Springs: Andrews University Press.
- Westbrook, R. 2003. “Introduction: The Character of Ancient Near Eastern Law.” Pages 1–92 in A History of Ancient Near Eastern Law. Vol. 1. Edited by R. Westbrook. Leiden: Brill.
Footnotes
- ↑ Common-ground assumptions include information shared by the speaker and hearers. In our analysis, we mainly use this category for Biblical/ANE background - beliefs and practices that were widespread at this time and place. This is the background information necessary for understanding propositions that do not readily make sense to those who are so far removed from the culture in which the proposition was originally expressed.
- ↑ Local-ground assumptions are those propositions which are necessarily true if the text is true. They include both presuppositions and entailments. Presuppositions are those implicit propositions which are assumed to be true by an explicit proposition. Entailments are those propositions which are necessarily true if a proposition is true.
- ↑ Whereas local-ground assumptions are inferences which are necessarily true if the text is true, play-ground assumptions are those inferences which might be true if the text is true.
