Psalm 11 Story Behind
About the Story Behind Layer
The Story Behind the Psalm shows how each part of the psalm fits together into a single coherent whole. Whereas most semantic analysis focuses on discrete parts of a text such as the meaning of a word or phrase, Story Behind the Psalm considers the meaning of larger units of discourse, including the entire psalm.
The goal of this layer is to reconstruct and visualize a mental representation of the text as the earliest hearers/readers might have conceptualized it. We start by identifying the propositional content of each clause in the psalm, and then we identify relevant assumptions implied by each of the propositions. During this process, we also identify and analyze metaphorical language (“imagery”). Finally, we try to see how all of the propositions and assumptions fit together to form a coherent mental representation. The main tool we use for structuring the propositions and assumptions is a story triangle, which visualizes the rise and fall of tension within a semantic unit. Although story triangles are traditionally used to analyze stories in the literary sense of the word, we use them at this layer to analyze “stories” in the cognitive sense of the word—i.e., a story as a sequence of propositions and assumptions that has tension.
Summary Triangle
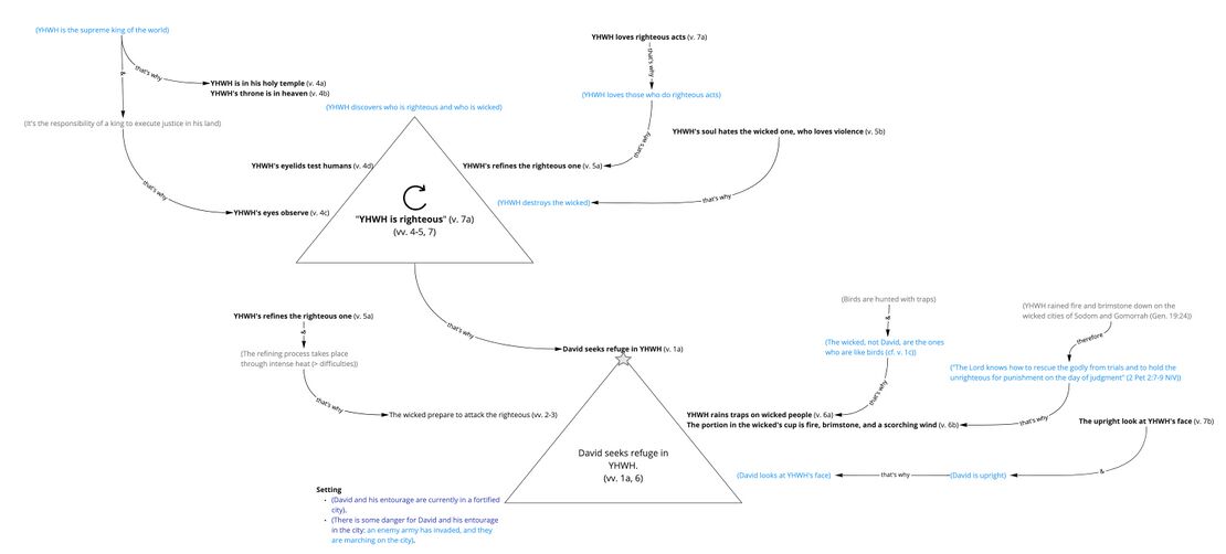
The story triangle below summarises the story of the whole psalm. We use the same colour scheme as in Participant Analysis. The star icon along the edge of the story-triangle indicates the point of the story in which the psalm itself (as a speech event) takes place. We also include a theme at the bottom of the story. The theme is the main message conveyed by the story-behind.
| Story Triangles legend | |
|---|---|
| Propositional content (verse number) | Propositional content, the base meaning of the clause, is indicated by bold black text. The verse number immediately follows the correlating proposition in black text inside parentheses. |
| Common-ground assumption | Common-ground assumptions[1] are indicated by gray text. |
| Local-ground assumption | Local-ground assumptions[2] are indicated by dark blue text. |
| Playground assumption | Playground assumptions[3] are indicated by light blue text. |
| The point of the story at which the psalm takes place (as a speech event) is indicated by a gray star. | |
| If applicable, the point of the story at which the psalm BEGINS to take place (as a speech event) is indicated with a light gray star. A gray arrow will travel from this star to the point at which the psalm ends, indicated by the darker gray star. | |
| A story that repeats is indicated by a circular arrow. This indicates a sequence of either habitual or iterative events. | |
| A story or event that does not happen or the psalmist does not wish to happen is indicated with a red X over the story triangle. | |
| Connections between propositions and/or assumptions are indicated by black arrows with small text indicating how the ideas are connected. | |
| Note: In the Summary triangle, highlight color scheme follows the colors of participant analysis. | |
Background ideas
Following are the common-ground assumptionsCommon-ground assumptions include information shared by the speaker and hearers. In our analysis, we mainly use this category for Biblical/Ancient Near Eastern background. which are the most helpful for making sense of the psalm.
- A trapped bird is an image for a besieged king (cf. ANET 288; Quine 2017).
- Bows were a critical offensive weapon in a siege (see e.g., the 8th-7th century BC relief of the Assyrian siege of Lachish; cf. Eph'al 2013:87; Schwartz 2018:509).
- Cities are protected by fortifications (e.g., walls and towers), which have foundations (e.g., Mic. 1:6), and a besieging army might attempt to destroy the foundations of these fortifications (cf. Josephus, The Wars of the Jews, 6.15ff; Yadin 1963:16-20).
- Metals are subjected to intense heat ("tested" בחן) both for the purpose of examining their quality and for the purpose of refining them (cf. Keel 1997:184]).
Background situation
The background situation is the series of events leading up to the time in which the psalm is spoken. These are taken from the story triangle – whatever lies to the left of the star icon.
Expanded Paraphrase
The expanded paraphrase seeks to capture the implicit information within the text and make it explicit for readers today. It is based on the CBC translation and uses italic text to provide the most salient background information, presuppositions, entailments, and inferences.
| Expanded paraphrase legend | |
|---|---|
| Close but Clear (CBC) translation | The CBC, our close but clear translation of the Hebrew, is represented in bold text. |
| Assumptions | Assumptions which provide background information, presuppositions, entailments, and inferences are represented in italics. |
| Text (Hebrew) | Verse | Expanded Paraphrase |
|---|---|---|
| לַמְנַצֵּ֗חַ לְדָ֫וִ֥ד בַּֽיהוָ֨ה ׀ חָסִ֗יתִי אֵ֭יךְ תֹּאמְר֣וּ לְנַפְשִׁ֑י נ֝֗וּדִו הַרְכֶ֥ם צִפּֽוֹר׃ | 1 | For the director. By David. I have sought refuge in YHWH my king and therefore I am safe from all harm. How then can you my military advisors say to me, " You and those you are with you should Flee to your mountain, because you are like birds which are about to be trapped and birds take shelter in the mountains! We are under siege, and we have no hope of a successful defense, and a besieged king is like a trapped bird who should flee if he can. |
| כִּ֤י הִנֵּ֪ה הָרְשָׁעִ֡ים יִדְרְכ֬וּן קֶ֗שֶׁת כּוֹנְנ֣וּ חִצָּ֣ם עַל־יֶ֑תֶר לִיר֥וֹת בְּמוֹ־אֹ֝֗פֶל לְיִשְׁרֵי־לֵֽב׃ | 2 | "You should flee because the enemy is preparing for an all-out assault on our city! For look! The wicked ones those who oppose YHWH's people are about to bend and put the string on the bow. Bows are a critical offensive weapon in a siege. They have now already bent and strung the bow. The assault is beginning. They have put their arrows in place on the string in order to shoot in deep darkness an image of calamity at those of us who are in the city who are upright in heart and have done no wrong so as to deserve this. |
| כִּ֣י הַ֭שָּׁתוֹת יֵֽהָרֵס֑וּן צַ֝דִּ֗יק מַה־פָּעָֽל׃ | 3 | "You should flee For the foundations of our city wall are about to be destroyed Cities are protected by fortifications which have foundations, and a besieging army would sometimes attempt to destroy the foundations of a defensive structure. What has the righteous one done to deserve this? The righteous have done nothing to deserve this! YHWH has unjustly brought this crisis about for no good reason, which means we can no longer trust him for protection, which means that the only way for you to be safe is for you to flee." |
| יְהוָ֤ה ׀ בְּֽהֵ֘יכַ֤ל קָדְשׁ֗וֹ יְהוָה֮ בַּשָּׁמַ֪יִם כִּ֫סְא֥וֹ עֵינָ֥יו יֶחֱז֑וּ עַפְעַפָּ֥יו יִ֝בְחֲנ֗וּ בְּנֵ֣י אָדָֽם׃ | 4 | You say all this because you are forgetting who YHWH is. YHWH, in whom I have taken refuge is the supreme king over the whole world. YHWH is in his holy temple in the heavens. YHWH - his throne is not on the earth but in heaven. Just as it is the responsibility of an earthly king to execute justice in his land so YHWH will execute justice in the world. In order to execute justice, YHWH needs to know who is righteous and who is wicked. That's why His eyes observe. That's why His eyelids test humans like a goldsmith tests a precious metal to determine its quality. |
| יְהוָה֮ צַדִּ֪יק יִ֫בְחָ֥ן וְ֭רָשָׁע וְאֹהֵ֣ב חָמָ֑ס שָֽׂנְאָ֥ה נַפְשֽׁוֹ׃ | 5 | Since YHWH knows who is righteous and who is wicked, he can deal with each accordingly. YHWH refines the righteous one just as a goldsmith refines a precious metal in the fire. YHWH loves the righteous and the difficulties they experience, like the one which we are experiencing, are meant to refine them, not to destroy them, but he doesn't refine the wicked. Instead, his soul hates the wicked one, who loves violence just as those who are attacking us show their love for violence. |
| יַמְטֵ֥ר עַל־רְשָׁעִ֗ים פַּ֫חִ֥ים אֵ֣שׁ וְ֭גָפְרִית וְר֥וּחַ זִלְעָפ֗וֹת מְנָ֣ת כּוֹסָֽם׃ | 6 | God rained fire and brimstone on the wicked cities of Sodom and Gomorrah and so demonstrated his justice. May he rain traps which are used to catch birds on wicked people since, despite what it may seem, it is not we but the wicked who will be trapped like birds. May the portion in their cup be fire, brimstone, and a scorching wind. Just as YHWH showed himself to be just when he rained fire and brimstone on Sodom and Gomorrah, so may he do it again! |
| כִּֽי־צַדִּ֣יק יְ֭הוָה צְדָק֣וֹת אָהֵ֑ב יָ֝שָׁ֗ר יֶחֱז֥וּ פָנֵֽימוֹ׃ | 7 | My advisors may doubt, but I trust YHWH. For YHWH is righteous. He loves righteous acts and those who do them. Whereas the fate of the wicked is destruction, The upright will look at his face and so experience his favor and protective presence forever. |
There are currently no Imagery Tables available for this psalm.
Bibliography
Footnotes
- ↑ Common-ground assumptions include information shared by the speaker and hearers. In our analysis, we mainly use this category for Biblical/ANE background - beliefs and practices that were widespread at this time and place. This is the background information necessary for understanding propositions that do not readily make sense to those who are so far removed from the culture in which the proposition was originally expressed.
- ↑ Local-ground assumptions are those propositions which are necessarily true if the text is true. They include both presuppositions and entailments. Presuppositions are those implicit propositions which are assumed to be true by an explicit proposition. Entailments are those propositions which are necessarily true if a proposition is true.
- ↑ Whereas local-ground assumptions are inferences which are necessarily true if the text is true, play-ground assumptions are those inferences which might be true if the text is true.
